Hands-On Review of Silicon Labs Energy Harvesting Reference Design
Contributed By Convergence Promotions LLC
2012-10-31
Low-power wireless sensors are becoming increasingly common in industrial and medical applications, remotely measuring stresses on bridges and buildings and even cardiac stress in humans. The sensor nodes need to be ultra-low power, since battery replacement may be costly, impractical, or even impossible. In these applications, harvesting of ambient energy sources becomes a high priority, even a necessity. If you are considering such a design, Silicon Labs makes an inexpensive energy harvesting board that serves as both proof of concept and a springboard for designing your own applications.
Silicon Labs’ Energy Harvesting Reference Design (see Figure 1) consists of a wireless sensor node and a USB wireless adapter. The wireless sensor node is powered by a solar cell, though there is an auxiliary input that will allow power to be sourced from other energy harvesting alternatives such as thermal, piezo or RF. The sensor node uses a Silicon Labs Si1012A wireless MCU to measure temperature, light level, and charge level, transmitting this data wirelessly to the EZRadioPro® USB dongle, which in turn uses a separate Silicon Labs C8051F342 MCU and an Si4431 radio. This review will put the board through its paces, recommending where energy harvesting sources make sense in wireless sensor nodes.
![]()
The sensor node is powered entirely by a solar cell, with energy stored in an Infinite Power Solutions’ THINERGY™ thin-film battery with power management handled by Linear Technology’s LTC4071 regulator chip (see Figure 2). The system is designed for ultra-low power operation, with the Si1012 consuming only 50 nA when it is not transmitting data. The leakage current of the energy harvesting supply is approximately 3 µA, which can be overcome by as little as 50 lux shining on the solar cell. When the battery is fully charged, the system can operate for approximately seven days in total darkness or indefinitely when exposed to light. The system can operate using either indoor lighting (200 lux) or sunlight (10,000 lux). Silicon Labs puts the life expectancy of the sensor board at 15 years, over which time it can deliver 7000 mA-H.
![]()
Interestingly enough, the sensor node operates at 919.84 MHz and not the usual 2.4 GHz ISM band. The choice of a sub-GHz frequency band and the presence of a rather large PCB antenna would indicate that while Silicon Labs has clearly designed this board to be ultra-low power, it is also attempting to maximize the operating range.
Getting started
Getting started with this kit is pretty straight forward – it contains the energy harvesting board, the USB dongle, the ToolStick Base Adapter, a three-foot USB extension cable, and a one-page quick start guide. You first have to fully charge the thin-film battery via the solar panel by either placing the board in direct sunlight for an hour or in a well-lit room for a day. Lacking the patience for either of those, I connected the tool stick base to the energy harvesting board and connected the whole affair to my PC using the USB extension cable. The total charge time was 30 minutes.
Next, I unplugged the board and tool stick from the PC and plugged in the EZRadioPro USB dongle. Windows® quickly registered it as an HID device without complaint, which was a welcome relief. Then I was directed to download the Wireless Development Suite (WDS) from Silicon Labs’ website, unzipped the file, and installed the program – again without incident. I also had to download their application note AN588, which essentially serves as the user manual for this application.
AN588 directed me to launch the Wireless Development Suite and select the Energy Harvesting Demo. There are four demo programs – Security, Energy Harvesting, RF to USB Network, and EZMac Network – all of which indicated they needed firmware upgrades to run them. I ran the energy harvesting firmware update and saved the others for later.
Restarting the WDS program, I selected the Energy Harvesting Demo. Turning to the board, I put the Power Select button (S2) in the Solar position and waited 30 seconds for the 100 µF capacitor to charge. Pressing the button on the board resulted in the dongle recognizing the node. The program on the PC showed that the board that was receiving 770 lux, was running at 22.30C, and that the battery was 100 percent charged (see Figure 3). Since Silicon Labs says it takes only 50 lux to maintain the charge on the battery and since the board was sitting 18” below a low-powered, narrow-spectrum desk lamp when the measurement was taken, there would seem to be plenty of room to spare for a low-power application to run. Moving the board around immediately reflected variations in light and hitting the board with spray freeze verified that the temperature sensor was indeed working (once I pressed the button on the board to update the data).
![]()
Figure 3: Energy Harvesting Demo running on the Wireless Development Suite.
With this demo, pressing the button on the sensor node wakes the MCU from sleep mode. The first button press pairs it with the dongle and subsequent presses cause it to update the battery level and temperature, after which the board drops back into ultra-low power sleep mode until the next button press. While it is active, the node transmits the light level once every second.
When the battery is fully charged, Silicon Labs claims a range of approximately 100 to 300 feet. If the battery drops below 75 percent, the transmit power is reduced to preserve the remaining charge.
How do they do that?
Silicon Labs’ Energy Harvesting Reference Design consists of a solar cell to harvest energy, a thin-film battery to store it, and energy management circuitry to handle the current flow both into and out of the battery.
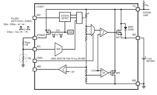
Energy management is provided by the Linear Technology LTC4071 battery charger system (see Figure 4), which was specially designed for energy harvesting applications. The LTC4071 takes energy from the solar cell or other energy harvesting sources and converts it to a constant 4.1 volts as required by the thin-film battery. The LTC4071 protects the battery from both overcharge and over discharge as well as any sudden pulses from the load that might damage it. The device itself draws only 550 nA when operating and less than 0.1 nA when protecting the battery from over discharge.
![]()
The LTC4071 converts the 4.1 volts from the battery to a regulated 2.7 volts for use by the Si1012 wireless MCU. It does so with the assistance of Analog Devices’ ADP162 ultra-low power LDO, ON Semiconductor’s NCP302 voltage detector and a 100 µF tantalum capacitor to supply peak currents during transmit. Linear Technology has an LTC4071 product training module on DigiKey’s website that explains how the battery charging system works.
Energy storage is provided by an Infinite Power Solutions (IPS) THINERGY MEC201-7S solid-state battery, which is rated at 4.1 volts per 0.7 mAh. For a number of reasons, thin-film batteries are uniquely well-suited to energy harvesting applications. IPS thin-film batteries have a rated cycle life of 100,000 charge discharge cycles from a 10 percent depth of discharge with a typical application load and can be recharged to 90 percent state of charge in 15 to 20 minutes. They can accept charge currents as low as 1 µA (well within the range of all but the smallest micro-power source) and they can accommodate a discharge rate of up to 7 mA. Finally, they have an ultra-low self-discharge rate of one percent per year at 25°C, making applications lasting 10 to 15 years in the field entirely feasible.
On the wireless side, the Silicon Labs Si1012 is a single-chip solution that combines a 25 MHz 8051 MCU with 16 kB of flash, a 12-bit ADC, and an EZRadioPro RF transceiver (see Figure 5). The transceiver section has a frequency range of 240 to 960 MHz, a sensitivity of -121 dBm, and a maximum power output of +13 dBm. When active, the receiver draws 18.5 mA and the transmitter 30 mA at +13 dBm output, dropping to 18 mA at +1 dBm.
When transmitting, the Si1012 draws far more current than the 7 mA maximum discharge rate that the thin-film battery can tolerate. The difference is largely handled by the 100 µF capacitor, though the real trick is keeping transmit bursts as short as possible. To that end, the EZRadioPro transceiver transmits at 128 kbps using GFSK modulation (EZRadioPRO channel 19) based on the EZMAC PRO software library. The output power is +13 DBM, though the sensor node will decrease the output power when the charge on the battery drops below 75 percent.
![]()
The transceiver wakes up from sleep mode for as short a time as possible – in the case of this application, the transmitter and receiver are in active mode only 1 ms each out of every second (see Figure 6), sending and receiving only one packet each time, respectively. Despite the fact that the transmitter draws 29 mA in active mode and the receiver 19 mA, the average current consumption over a three minute interval for this application is only 51 µA – a level that my desk lamp and the solar panel can easily match.
![]()
Figure 6: Si1012 activity profile running the energy harvesting demo program (Courtesy of Silicon Labs).
Energy harvesting is a viable, even necessary technology for wireless sensor nodes in industrial and medical applications where such sources are available and alternatives are not. The Silicon Labs Energy Harvesting Reference Design demonstrates that the energy harvesting system contained in this system can very likely power a simple wireless sensor indefinitely.
While the documentation and demo files make this look more like a demo kit than a reference design, the hardware download files available from Silicon Labs’ website include the source code for these programs (in C and ASM), schematics, a bill of materials, Gerbers, OrCAD files, and pretty much all you could ask for to use the board as the starting point for your own wireless sensor design.
Disclaimer: The opinions, beliefs, and viewpoints expressed by the various authors and/or forum participants on this website do not necessarily reflect the opinions, beliefs, and viewpoints of DigiKey or official policies of DigiKey.



