EVAL-ADF4360-1EBZ1 User Guide Datasheet by Analog Devices Inc.
View All Related Products | Download PDF Datasheet
ANALOG
DEVICES
Evaluation Board User Guide
UG-096
One Technology Way • P. O. Box 9106 • Norwood, MA 02062-9106, U.S.A. • Tel: 781.329.4700 • Fax: 781.461.3113 • www.analog.com
Evaluation Board for ADF4360-1 Integrated PLL and VCO Frequency Synthesizer
PLEASE SEE THE LAST PAGE FOR AN IMPORTANT
WARNING AND LEGAL TERMS AND CONDITIONS. Rev. A | Page 1 of 12
FEATURES
Self-contained board for generating RF frequencies
Flexibility for reference input, PFD frequency, and loop
bandwidth
Accompanying software allows complete control of
synthesizer functions from a PC
USB/battery-operated 9 V supplies
Typical phase noise performance of −141 dBc/Hz at 3 MHz offset
Typical spurious performance of −70 dBc at 200 kHz offset
(2.0 GHz output)
GENERAL DESCRIPTION
The ADF4360-1EBZ1 evaluation board is designed to allow the
user to evaluate the performance of the ADF4360-1 frequency
synthesizer consisting of an integrated PLL and VCO (see Figure 1).
It contains the ADF4360-1BCPZ, a USB connector, and SMA
connectors for the RF outputs. Unpopulated SMA footprints are
available for the power supplies, the chip enable (CE), and the
external reference input. The evaluation board also contains the
loop filter to complete the PLL. It can be modified as necessary for
the PLL requirements of the user. A USB cable is included with
the board to allow software programmability from a PC.
The package also contains a CD with Windows® software to allow
quick, user-friendly programming of the synthesizer. The CD
contains additional PLL data sheets, technical notes, articles, and
ADIsimPLL™ V3.4 (Analog Devices, Inc., PLL simulation
software). More information is available at www.analog.com/pll.
EVALUATION BOARD PHOTOGRAPH
08880-001
Figure 1.

UG-096 Evaluation Board User Guide
Rev. A | Page 2 of 12
TABLE OF CONTENTS
Features .............................................................................................. 1
General Description ......................................................................... 1
Evaluation Board Photograph ......................................................... 1
Revision History ............................................................................... 2
Evaluation Board Hardware ............................................................ 3
RF Output Stages .......................................................................... 3
Evaluation Board Software Quick Start Procedures .................... 4
Windows XP OS ............................................................................4
Windows Vista OS and Windows 7 (32-Bit) OS ...........................5
Windows 7 64-Bit OS ...................................................................5
Using the Evaluation Board Software .............................................6
Evaluation Board Schematic ............................................................8
Ordering Information .................................................................... 11
Bill of Materials ........................................................................... 11
REVISION HISTORY
9/11—Rev. 0 to Rev. A
Changes to Features Section and Figure 1 ..................................... 1
Changes to Evaluation Board Hardware Section ......................... 3
Added Evaluation Board Software Quick Start Procedures
Section ................................................................................................ 5
Changes to Using the Evaluation Board Software Section.......... 7
Changes to Evaluation Board Schematics Section ....................... 9
Changes to Bill of Materials Section ............................................ 12
7/10—Revision 0: Initial Version
ANALOG L @=
W DEVICES :
VAL-ADHJSO-XEBZI (Rev. E)
sw
Evaluation Board User Guide UG-096
Rev. A | Page 3 of 12
EVALUATION BOARD HARDWARE
The evaluation board comes with a cable to connect it to the
USB port of a PC. The silkscreen and cable diagram for the
evaluation board are shown in Figure 2. The board schematics
are shown in Figure 9 through Figure 11.
08880-002
Figure 2. Evaluation Board Silkscreen—Top View
The board is powered from a single 9 V battery, or from the
USB supply, by changing the position of Switch SW1. All com-
ponents necessary for LO generation are catered for on-board. A
10 MHz TCXO from Fox Electronics provides the necessary
reference input. Otherwise, an external reference signal can be
connected via J3. The PLL comprises the ADF4360-1BCPZ and
a passive loop filter. The VCO output from RFOUTA is available
through the standard SMA Connector J1 and the complemen-
tary RFOUTB VCO output is available from J2.
Users may provide their own power supplies using the J4 and J5
connectors, as shown in Figure 2. Hardware power-down using
the CE pin can be controlled by inserting an SMA connector
into J6 and removing R12.
The on-board filter is a third-order, passive, low-pass filter. The
filter contains three capacitors (C13, C14, and C15) plus two
resistors (R10 and R11). The footprint for R10 is located on the
underside of the board. The design parameters for the loop
filter are for a center frequency of 2250 MHz, a PFD frequency
of 200 kHz, and a low-pass filter bandwidth of 10 kHz. To design a
filter for different frequency setups, use the ADIsimPLL simulation
software.
RF OUTPUT STAGES
The output stage of the board contains a tuned load for the
particular frequency of operation. The particular network inserted
in the board is optimized for 2250 MHz operation. This consists
of a 1 nH shunt inductor, a 10 pF series capacitor, and a 1 nH
series inductor. If in doubt, use a 50 Ω resistor instead of the
shunt inductor, a 100 pF bypass capacitor, and a series 0 Ω
resistor. It is important that the same components be placed
on the RFOUTA and RFOUTB lines. In addition, it is essential
that both outputs be terminated with 50 Ω loads. Otherwise,
the output power is not optimum, and in some cases, the part
may malfunction.
rma New mm.“
Welcome (0 me Found New
Hardware WIZard
Thxswxzavfl mrnsyaumxral snflware rm
AndagDevmex RFE mar mm
1 um mm." m.“ wllh an mus.“ m
u? a. flaw]! m, m. .. m
wmr m wuwanuhz mammaar
F rnsramm snnware amnmahca‘l/ [Rerammenfled]
a jns‘afihm a rm mmemh: mam [Amen-23d!
Elck Next m cmhnue
(am [mm
ramming-4 mam.” .m
Complehng me Found New
Hardware Wrzard
m wizard hashmth mum the winners rm
’2 Ana‘figflewcesfiFELEvdBnam
UG-096 Evaluation Board User Guide
Rev. A | Page 4 of 12
EVALUATION BOARD SOFTWARE QUICK START PROCEDURES
The control software and USB drivers for EVAL-ADF4360-
1EBZ1 accompany the EVAL-ADF4360-1EBZ1 on a CD.
To install the software, use the following steps:
1. Open ADF4360_Setup.msi.
2. The install wizard guides you through the installation
process. The software and USB drivers will be installed in
the default directory called C:\Program Files\Analog
Devices\ADF4360.
The software requires Microsoft’s .NET Framework Version 2.0
or later to be installed on your machine. The installer automati-
cally downloads the framework from the Microsoft website if
you do not have this installed. If you do not have an Internet
connection or have a slow connection on the PC, then you can
install the .NET framework directly from the CD. Do this by
double-clicking dotnetfx.exe. Once installed, run the
ADF4360_Setup.msi again.
WINDOWS XP OS
Once you have installed the software, install the USB drivers.
To do so, use the following steps:
1. Plug in a USB cable to the USB connector on the
evaluation board. The Found New Hardware box
appears. See Figure 3.
2. Choose Install from a list or specified location
(Advanced).
08880-003
Figure 3. New Hardware Wizard
3. Browse to C:\Program Files\Analog Devices\ADF4360 or
the location where you installed the ADF4360 software.
4. Click Continue Anyway when asked about Windows Logo
testing.
5. If the install was successful, the message box in Figure 4
appears.
08880-004
Figure 4. Successful Install
m w ,_ :»
commune
mm
a m.
law..."
:m‘.
amumwm.
[um—n
em...”
4.5mm.
haw-«m
.Mum
my...
amt...”
up“...
. . mum-“fl...
”mum.
u............w...u..,_..,
.mnwnwmnm
ummm,
Imus-mum:
lwumh
mum.
owesaus
Fdeuslovmm-oeaemmued 6mm
‘Mliméwldodsdiwlndwulfmm—nr
eta-m
‘Tnmadmimnmm‘ddtwm.
Wmdnws has SuccessfilHy updimd you! drivevsofiwam
MM.mm.“munmmmmwmm
mmmmmlmmm
Evaluation Board User Guide UG-096
Rev. A | Page 5 of 12
WINDOWS VISTA OS AND WINDOWS 7 (32-BIT) OS
For Windows Vista or Windows 7 (32-bit), you need to
manually install the drivers. To do so, use the following steps:
1. Find the new unknown device (the evaluation board)
in Device Manager and double-click it to open the
properties. The device should be Unknown device,
under Other devices (see Figure 5).
08880-005
Figure 5. Device Manager
2. Click Update Driver in the properties window (see
Figure 6).
08880-006
Figure 6. Unknown Device Properties
3. On the Update Driver Software dialog box, choose Browse
my computer for driver software.
4. Browse to C:\Program Files\Analog Devices\ADF4360.
5. Click OK or Next.
6. If prompted by Windows Security, choose Install this
driver software anyway.
7. If the install was successful, the message box in Figure 7
appears.
08880-007
Figure 7. Successful Install
WINDOWS 7 64-BIT OS
If you are using Windows 7 64-bit OS, it is recommended to
download Windows XP Mode (a Windows XP emulator) from
Microsoft to run the evaluation board software.
Windows XP Mode allows the device driver package to digitally
sign allowing you to use Windows 7 64-bit OS in native mode.

UG-096 Evaluation Board User Guide
Rev. A | Page 6 of 12
USING THE EVALUATION BOARD SOFTWARE
The control software for the EVAL-ADF4360-xEBZ1
accompanies the E VA L -ADF4360-xEBZ1 on a CD. To install
the software, see the Evaluation Board Software Quick Start
Procedures section.
To run the software, click the ADF4360.exe file on the desktop
or in the Start menu.
The main interface window appears (Figure 8). Confirm that
Analog Devices RFG.L Eval Board connected is displayed at
the top of the window. Otherwise, the software has no connection
to the evaluation board.
The evaluation board can be connected and disconnected while
the software is running. Note that when connecting the board,
it takes about 5 seconds for the status label to change.
Under the File menu, the current settings can be saved to, and
loaded from, a text file.
Use the REF IN Frequency text box to set the correct reference
frequency and the reference frequency divider. The reference
TCXO on the evaluation board runs at 10 MHz.
The Settings section controls the charge pump current setting,
the output power setting, and the multiplexer output setting.
Use the Frequency Settings section to control the output
frequency. The user can input the desired output frequency
in the RF Output Frequency text box (in megahertz).
In the Registers tab, the user can manually input the desired
value to be written to the registers.
In the Sweep and hop tab, the user can make the device sweep
a range of frequencies, or hop between two set frequencies.
In the Latches to write section, at the bottom of the window,
the values to be written to each register are displayed. If the
background on the text box is green, then the value displayed
is different to the value actually on the device. Click Write x
Latch to write that value to the device.
The Write All Latches button writes to each register.
The F2, F3, and F4 keys switch between the three tabs.

Evaluation Board User Guide UG-096
Rev. A | Page 7 of 12
08880-008
Figure 8. Software Front Panel Display
gfijfi“
“B
UG-096 Evaluation Board User Guide
Rev. A | Page 8 of 12
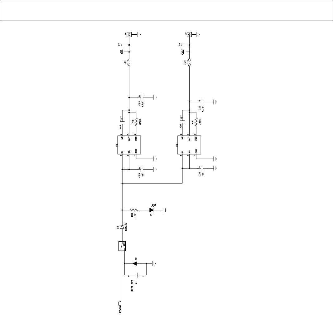
EVALUATION BOARD SCHEMATIC
08880-009
Figure 9. EVAL-ADF4360-1EBZ1 Schematic
: ”MET
Evaluation Board User Guide UG-096
Rev. A | Page 9 of 12
08880-010
Figure 10. EVAL-ADF4360-1EBZ1 Schematic (Continued)
~—”H—‘
w:
71147
EEM$
=FFFFFFFFFFF’FFFM
W4
UG-096 Evaluation Board User Guide
Rev. A | Page 10 of 12
08880-011
Figure 11. EVAL-ADF4360-1EBZ1 Schematic (Continued)
Table L
Evaluation Board User Guide UG-096
Rev. A | Page 11 of 12
ORDERING INFORMATION
BILL OF MATERIALS
Table 1.
Reference Designator Part Description Manufacturer/Part No.
C1, C3, C5, C29, C30, C32,
C37, C38, C39, C40, C41,
C42, C43
Capacitor, 0402, 0.1 µF, 16 V Kemet C0402C104K4RAC
C2, C4, C6, C8 Capacitor, 0402, 10 pF, 50 V Kemet C0402C100J5GACTU
C7 Capacitor, Case A, 22 µF, 6.3 V AVX TAJA226K006R
C9, C10, C27 Capacitor, 0603, 1 nF, 50 V AVX 06035A102JAT2A
C11, C12, C21, C24 Capacitor, 0402, 10 nF, 16 V Yageo (Phycomp) CC0402ZRY5V7BB103
C13 Capacitor, loop filter, 0603, 820 pF, 50 V Phycomp 2238 861 15821
C14 Capacitor, loop filter, 0603, 10 nF, 50 V AVX 08055C103KAT2A
C15 Capacitor, loop filter, 0603, 390 pF, 50 V Phycomp 2238 861 15391
C16 Multilayer ceramic capacitor, 50 V, X7R, 1 nF, ±10%, 0402 Murata GRM155R71H102KA01D
C17, C19 Capacitor, 0603, 10 pF, 50 V AVX 06035A100JAT2A
C18, C28 Capacitor, 0603, 1 µF, 25 V Taiyo Yuden TMK107BJ105KA-T
C20, C23 Capacitor, Case A, 1 µF, 16 V AVX TAJA105K016R
C22, C25 Capacitor, Case A, 4.7 µF, 10 V AVX TPSA475K010R1400
C26 Capacitor, Case A, 10 µF, 6.3 V Kemet T491A106M016AT
C31, C33 Capacitor, 0805, 10 µF, 6.3 V Murata GRM21BR71A106KE51L
C34 Capacitor, 0402, 22 pF, 50 V NPO Kemet C0402C220J5GACTU
C35, C36 Capacitor, 0402, 12 pF, 50 V Kemet C0402C120J5GACTU
D1 LED, SMD red Avago HSMS-C170
D2 Diode, 1 A, 50 V Multicomp 1N4001
D3 Schottky diode, 20 V Micro Commercial Components, Inc.,
SD103C-TP
D4 LED, SMD red Avago HSMS-C170
J1, J2 Jack SMA end launch tab Johnson Components 142-0701-851
J3 to J6 Jack SMA end launch tab (not inserted)
J7 USB mini-B Molex 56579-0576
L1, L2 Ceramic chip inductor, 0402 (not inserted)
L3, L4 Ceramic chip inductor, 1 nH, 5%, 0402 Coilcraft 0402CS-1N0X_LU
L5, L6 Ceramic chip inductor, 1 nH, 5%, 0402 Coilcraft 0402CS-1N0X_LU
LK1, LK2 Header, 1-row, 2-way and jumper socket black Harwin Plc M20-9990245 and
Harwin Plc M7567-05
P1
Battery clip, PCB mounting
Keystone Electronics Corp. 593+594
R1 to R4, R13, R22 to R24,
R27, R36, R38
Resistor, 0603, 0 Ω Multicomp MC 0.063W 0603 0R
R5 Resistor, 0603, 51 Ω Multicomp MC 0.063W 0603 1% 51R
R6, R15 Resistor, 0603, 4.7 kΩ Multicomp MC 0.063W 0603 1% 4K7
R7, R8, R12, R28, R29, R30 Resistor, 0603, 10 kΩ Multicomp MC 0.063W 0603 1% 10K
R9 Resistor, 0603, 100 Ω Multicomp MC 0.063W 0603 1% 100R
R10 Resistor, loop filter, 0805, 8.2 kΩ Multicomp MC 0.1W 0805 1% 8K2
R11 Resistor, loop filter, 0805, 4.7 kΩ Multicomp MC 0.1W 0805 1% 4K7
R14, R16 Resistor, 0603, 330 kΩ Multicomp MC 0.063W 0603 1% 330K
R17 to R19 Resistor, 0603, 330 Ω Multicomp MC 0.063W 0603 1% 330R
R20, R21 Resistor, 0603, 2.2 kΩ Multicomp MC 0.063W 0603 1% 2K2
R25, R26 Resistor, 0603, 470 Ω Multicomp MC 0.063W 0603 1% 470R
R31, R32 Resistor, 0603, 100 kΩ Multicomp MC 0.063W 0603 1% 100K
R34 Resistor, 0603, 140 kΩ Multicomp MC 0.063W 0603 1% 140K
R35 Resistor, 0603, 78.7 kΩ Multicomp MC 0.063W 0603 1% 78K7
ANALOG
DEVICES
www.3nalng.cum
UG-096 Evaluation Board User Guide
Rev. A | Page 12 of 12
Reference Designator Part Description Manufacturer/Part No.
SW1 Switch, PCB SPDT APEM TL36P0050
T1 to T8, T13 to T16 Terminal, PCB, red, PK100 Vero Technologies, Ltd. 20-313137
T9 to T12 Test point (not inserted)
U1 Integrated integer-N synthesizer Analog Devices, ADF4360-1BCPZ
U2 High accuracy low dropout linear 5 V regulator Analog Devices, ADP3300ARTZ-3
U3 High accuracy low dropout linear 3 V regulator Analog Devices, ADP3300ARTZ-3
U4 ADP3334 Adjustable LDO regulator Analog Devices, ADP3334ARMZ
U5 IC Serial EEPROM 8-SOIC Microchip 24LC64-ISN
U6 USB Microcontroller Cypress CY7C68013A-56LFXC
Y1 10 MHz TCXO (FOX801) Fox Electronics FOX801-BELF
ESD Caution
ESD (electrostatic discharge) sensitive device. Charged devices and circuit boards can discharge without detection. Although this product features patented or proprietary protection
circuitry, damage may occur on devices subjected to high energy ESD. Therefore, proper ESD precautions should be taken to avoid performance degradation or loss of functionality.
Legal Terms and Conditions
By using the evaluation board discussed herein (together with any tools, components documentation or support materials, the “Evaluation Board”), you are agreeing to be bound by the terms and conditions
set forth below (“Agreement”) unless you have purchased the Evaluation Board, in which case the Analog Devices Standard Terms and Conditions of Sale shall govern. Do not use the Evaluation Board until you
have read and agreed to the Agreement. Your use of the Evaluation Board shall signify your acceptance of the Agreement. This
Agreement is made by and between you (“Customer”) and Analog Devices, Inc.
(“ADI”), with its principal place of business at One Technology Way, Norwood, MA 02062, USA. Subject to the terms and conditions of the Agreement, ADI hereby grants to Customer a free, limited, personal,
temporary, non-exclusive, non-sublicensable, non-transferable license to use the Evaluatio
n Board FOR EVALUATION PURPOSES ONLY. Customer understands and agrees that the Evaluation Board is provided
for the sole and exclusive purpose referenced above, and agrees not to use the Evaluation Board for any other purpose. Furthermore, the license granted is expressly made subject to the following additional
limitations: Customer shall not (i) rent, lease, display, sell, transfer, assign, sublicense, or distribute the Evaluation Board; and (ii) permit any Third Party to access the Evaluation Board. As used herein, the term
“Third Party” includes any entity other than ADI, Customer, their employees, affiliates and in-house consultants. The Evaluation Board is NOT sold to Customer; all rights not expressly granted herein, including
ownership of the Evaluation Board, are reserved by ADI. CONFIDENTIALITY. This Agreement and the Evaluation Board shall all be considered the confidential and proprietary information of ADI. Customer may
not disclose or transfer any portion of the Evaluation Board to any other party for any reason. Upon discontinuation of use of the Evaluation Board or termination of this Agreement, Customer agrees to
promptly return the Evaluation Board to ADI. ADDITIONAL RESTRICTIONS. Customer may not disassemble, decompile or reverse engineer chips on the Evaluation Board. Customer shall inform ADI of any
occurred damages or any modifications or alterations it makes to the Evaluation Board, including but not limited to soldering or any other activity that affects the material content of the Evaluation Board.
Modifications to the Evaluation Board must comply with applicable law, including but not limited to the RoHS Directive. TERMI
NATION. ADI may terminate this Agreement at any time upon giving written notice
to Customer. Customer agrees to return to ADI the Evaluation Board at that time. LIMITATION OF LIABILITY. THE EVALUATION BOARD PROVIDED HEREUNDER IS PROVIDED “AS IS” AND ADI MAKES NO
WARRANTIES OR REPRESENTATIONS OF ANY KIND WITH RESPECT TO IT. ADI SPECIFICALLY DISCLAIMS ANY REPRESENTATIONS, ENDORSEMENTS, GUARANTEES, OR WARRANTIES, EXPRESS OR IMPLIED, RELATED
TO THE EVALUATION BOARD INCLUDING, BUT NOT LIMITED TO, THE IMPLIED WARRANTY OF MERCHANTABILITY, TITLE, FITNESS FOR A PARTICULAR PURPOSE OR NONINFRINGEMENT OF INTELLECTUAL
PROPERTY RIGHTS. IN NO EVENT WILL ADI AND ITS LICENSORS BE LIABLE FOR ANY INCIDENTAL, SPECIAL, INDIRECT, OR CONSEQUENTIAL DAMAGES RESULTING FROM CUSTOMER’S POSSESSION OR USE OF
THE EVALUATION BOARD, INCLUDING BUT NOT LIMITED TO LOST PROFITS, DELAY COSTS, LABOR COSTS OR LOS
S OF GOODWILL. ADI’S TOTAL LIABILITY FROM ANY AND ALL CAUSES SHALL BE LIMITED TO THE
AMOUNT OF ONE HUNDRED US DOLLARS ($100.00). EXPORT. Customer agrees that it will not directly or indirectly export the Evaluation Board to another country, and that it will comply with all applicable
United States federal laws and regulations relating to exports. GOVERNING LAW. This Agreement shal
l be governed by and construed in accordance with the substantive laws of the Commonwealth of
Massachusetts (excluding conflict of law rules). Any legal action regarding this Agreement will be heard in the state or federal courts having jurisdiction in Suffolk County, Massachusetts, and Customer hereby
submits to the personal jurisdiction and venue of such courts. The United Nations Convention on Contracts for the International Sale of Goods shall not apply to this Agreement and is expressly disclaimed.
©2010–2011 Analog Devices, Inc. All rights reserved. Trademarks and
registered trademarks are the property of their respective owners.
UG08880-0-9/11(A)
Products related to this Datasheet
BOARD EVAL FOR ADF4360-1
BOARD EVALUATION FOR ADF4360-1