Comment implémenter un circuit de détection spectrophotométrique haute sensibilité
Avec la contribution de Rédacteurs nord-américains de DigiKey
2019-07-11
Les préoccupations grandissantes en matière de qualité de l'air et de l'eau poussent les concepteurs d'instruments de spectrophotométrie analytique et de laboratoire à mener des analyses quantitatives quant à la présence de plus en plus subtile de contaminants ou de décoloration dans les gaz ou les liquides. Toutefois, ces niveaux de plus en plus faibles nécessitent des méthodes de détection tout aussi sensibles pour mesurer l'intensité de la lumière absorbée ou déviée après son passage dans une solution échantillon.
Le défi pour les concepteurs consiste à concevoir des dispositifs électroniques d'entrée à faible bruit et ultrafaible courant afin de réduire les interférences de mesure avec les dispositifs de détection. Les circuits d'amplificateurs d'adaptation d'impédance standard avec photodiodes d'entrée ne sont pas suffisamment précis pour satisfaire aux exigences de sensibilité de plus en plus élevées des spectrophotomètres analytiques.
Pour de nombreux concepteurs, la meilleure méthode consiste à modifier les circuits existants. Cette technique permet de réduire les coûts globaux tout en optimisant les chances d'obtenir une conception réussie.
Cet article aborde les exigences relatives à un circuit d'amplificateur d'adaptation d'impédance pour une photodiode haute précision à faible courant. Pour la prise en charge des courants de photodiode extrêmement faibles, cet article présente les éléments essentiels de la chaîne de signaux, notamment l'amplificateur d'entrée à faible bruit ADA4530-1ARZ-R7 d'Analog Devices et le convertisseur analogique-numérique (CAN) AD7172-2BRUZ, ainsi que les techniques de configuration optimales. Il décrit ensuite comment lancer une conception à l'aide d'une conception de référence qui combine des éléments bien adaptés dans une configuration pratique.
Spectrophotométrie
La spectrophotométrie utilise l'analyse quantitative dans divers domaines, comme la chimie, la biochimie, la physique et l'ingénierie chimique et des matériaux. Cette technique mesure l'absorption ou la réflexion de la lumière au niveau d'une substance, ici une substance en suspension dans l'eau. L'équipement de mesure détecte l'intensité de la lumière lorsqu'un faisceau passe au travers d'une solution échantillon. Un spectrophotomètre typique comprend une source lumineuse, un collimateur, un monochromateur, un sélecteur de longueur d'onde, une cuvette pour la solution échantillon, un détecteur photoélectrique et un compteur ou un affichage numérique (Figure 1).
Figure 1 : Un spectrophotomètre tire profit du fait que chaque composé chimique se distingue par la façon dont il absorbe, transmet ou réfléchit une plage spécifique de longueurs d'onde de la lumière. (Source de l'image : Chemistry LibreTexts)
Dans la Figure 1, le collimateur, le monochromateur et le sélecteur de longueur d'onde produisent la longueur d'onde souhaitée à partir d'une source lumineuse. Le collimateur dirige un faisceau lumineux droit vers le monochromateur. Le monochromateur ou prisme crée plusieurs longueurs d'onde ou un spectre lumineux. Le sélecteur de longueur d'onde (fente) filtre le signal lumineux jusqu'à l'obtention d'une plage étroite de longueurs d'onde. Le signal de lumière incidente qui en résulte (Io) traverse ensuite une solution échantillon contenue dans une cuvette (un conteneur transparent à bords droits, conçu pour accueillir des échantillons liquides).
Une fois que la longueur d'onde lumineuse souhaitée a traversé la solution échantillon de la cuvette, la lumière transmise (It) est détectée par un photodétecteur, qui mesure le nombre de photons émergents. Le signal est traité plus en détail et s'affiche sur un affichage numérique.
Chaque composé chimique absorbe, transmet ou réfléchit une plage spécifique de longueurs d'onde de la lumière. L'équipement de spectrophotométrie mesure le type et la quantité d'une substance chimique grâce à son absorption ou à sa transmission, en mesurant l'intensité lumineuse en sortie de la solution échantillon.
Il existe deux types de spectrophotomètres, chacun dépendant de la plage de longueurs d'onde du monochromateur.
- Le spectrophotomètre ultraviolet-visible (UV-visible) avec une plage de longueurs d'onde divisée en deux : 185 à 400 nanomètres (nm) et la plage visible de 400 à 700 nm.
- Le spectrophotomètre infrarouge (IR), avec une plage de longueurs d'onde de 700 à 15 000 nm.
Les applications de spectrophotométrie sont très nombreuses. En biochimie, par exemple, la spectrophotométrie est utilisée pour analyser les réactions catalysées par les enzymes. Cette technique est également utilisée pour examiner cliniquement le sang ou les tissus. D'autres variantes de la spectrophotométrie incluent la spectrophotométrie d'émission atomique et la spectrophotométrie d'absorption atomique.
Étage du photodétecteur
Un étage de photodétecteur classique utilise un capteur optique comme une photodiode ou un photomultiplicateur au silicium pour convertir la lumière en un courant de faible intensité. Un amplificateur opérationnel suit ensuite le capteur optique pour convertir le courant de faible intensité du capteur en une tension utilisable. En termes simples, il s'agit d'un amplificateur d'adaptation d'impédance basique.
Les composants essentiels d'un circuit d'amplificateur d'adaptation d'impédance sont : la photodiode, un amplificateur opérationnel à faible courant de polarisation d'entrée, une résistance de contre-réaction (RF) et un condensateur de stabilisation de contre-réaction (CF) (Figure 2).
Figure 2 : Un amplificateur d'adaptation d'impédance basique permet de convertir le courant de faible intensité du capteur (IPD) d'une photodiode en une tension utilisable. Les composants essentiels sont : la photodiode (DPD), un amplificateur opérationnel à faible courant de polarisation d'entrée, une résistance de contre-réaction (RF) et un condensateur de stabilisation de contre-réaction (CF). (Source de l'image : Bonnie Baker)
Dans la Figure 2, la photodiode est sélectionnée pour détecter les plages de longueurs d'onde UV-visibles ou IR. L'amplificateur opérationnel présente des entrées à haute impédance et un courant de polarisation d'entrée minime, avec des plages comprises entre quelques dizaines de picoampères et quelques dizaines de femtoampères (fA). La valeur RF peut être comprise entre quelques centaines de kiloohms (kΩ) et quelques dizaines de gigaohms (GΩ). Elle est suffisamment élevée pour convertir le courant de la photodiode (IPD) et l'adapter à la plage de tensions de sortie maximale de l'amplificateur. Le condensateur CF, dont la valeur dépend de la relation entre la bande passante de l'amplificateur, sa capacité d'entrée et la capacité de la photodiode parasite, établit la marge de phase de l'amplificateur d'adaptation d'impédance.
Le principal défi dans la conception d'un amplificateur d'adaptation d'impédance est d'assurer la stabilité du circuit. Cette analyse évalue la fonction de transfert de l'amplificateur d'adaptation d'impédance au moyen d'un diagramme de Bode.
La Figure 3 illustre le circuit d'un amplificateur d'adaptation d'impédance typique. La stabilité du circuit dépend de l'équilibre entre le gain de l'amplificateur et les caractéristiques de la bande passante (AOL(jw)), les deux résistances du circuit et ses six condensateurs.
Figure 3 : Dans un modèle de circuit de photodétection d'un amplificateur d'adaptation d'impédance, la stabilité nécessite l'équilibrage du gain de l'amplification et des caractéristiques de la bande passante (AOL(jw)), des deux résistances du circuit et de ses six condensateurs. (Source de l'image : Bonnie Baker)
Dans la Figure 3, le modèle de photodiode est équipé d'une diode idéale avec source de courant induite par la lumière (IPD), capacité de jonction parasite (CPD) et impédance de jonction parasite (RPD). D'autres capacités parasites de l'amplificateur d'adaptation d'impédance affectent la stabilité du circuit : la capacité d'entrée de mode commun de l'amplificateur (CCM), la capacité d'entrée différentielle (CDM) et la capacité parasite de la résistance de contre-réaction (CRF) (Figure 4).
Figure 4 : Définition des résistances et des capacités d'un circuit d'amplificateur d'adaptation d'impédance selon le modèle illustré à la Figure 3. (Source de l'image : Bonnie Baker)
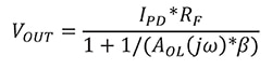
La fonction de transfert de domaine fréquentiel de l'amplificateur d'adaptation d'impédance est donnée selon l'Équation 1 :
Équation 1
Où :
- AOL(jw) est le gain en boucle ouverte de l'amplificateur en fonction de la fréquence
- β est le facteur de contre-réaction du système, qui équivaut à 1/(1 + ZIN/ZF) où :
- ZIN est l'impédance d'entrée distribuée et équivaut à RPD || jw(CPD + CCM + CDIFF)
- ZF est l'impédance de contre-réaction distribuée et équivaut à RF || jw(CRF + CF)
Le diagramme de Bode aide à déterminer la stabilité du circuit. Le diagramme de Bode approprié pour cette conception montre le gain en boucle ouverte de l'amplificateur et la courbe 1/β. Les éléments du système qui déterminent la réponse en fréquences au gain de bruit (1/β) sont les parasites de la photodiode et l'impédance d'entrée de l'amplificateur opérationnel (ZIN), ainsi que les composants de la boucle de rétroaction de l'amplificateur (RF, CRF et CF) (Figure 5).
Figure 5 : La fréquence de coupure entre la réponse en fréquences au gain en boucle ouverte et le gain de rétroaction réciproque (1/β) est de 20 décibels (dB)/décade. (Source de l'image : Bonnie Baker)
À la Figure 5, la courbe verte indique le gain en boucle fermée de l'amplificateur d'adaptation d'impédance et la courbe bleue indique les performances du gain en boucle ouverte de l'amplificateur ADA4530-1. Sur la courbe de gain de l'amplificateur d'adaptation d'impédance en boucle fermée, le gain CC équivaut au gain non inverseur du circuit de l'amplificateur, soit 1 + RF/RPD. Le premier changement de fréquence dans cette courbe se produit au premier zéro (fz), qui dépend du réseau de contre-réaction. Le deuxième changement de fréquence de la courbe de gain en boucle fermée de l'amplificateur d'adaptation d'impédance se produit au premier pôle (fP), qui dépend des parasites de la photodiode, des parasites de l'amplificateur et des éléments de contre-réaction. La courbe de gain se stabilise théoriquement avec un gain final de 1 + (CPD + CCM + CDIFF)/CF. Pour calculer fZ et fP, les Équations 2 et 3 sont utilisées :
Équation 2
Équation 3
Ce qui est intéressant dans ce circuit est l'intersection entre la courbe AOL(jw) et la courbe 1/β. La fréquence de coupure entre ces deux courbes détermine la marge de phase du système qui, à son tour, prédit la stabilité.
Par exemple, la fréquence de coupure des deux courbes à la Figure 5 est de 20 dB/décade. L'amplificateur produit approximativement un décalage de phase de -90 degrés, et le facteur de contre-réaction produit approximativement un décalage de phase de zéro degré. En ajoutant le décalage de phase 1/β dérivé du décalage de phase AOL(jw), le décalage de phase du système est de -90 degrés et la marge de phase est de 90 degrés, ce qui produit un système stable. Si la fréquence de coupure de ces deux courbes est de 40 dB/décade, indiquant un décalage de phase de -180 degrés et une marge de phase de zéro degré, le circuit oscillera autour d'une entrée de fonction en échelon.
Pour corriger l'instabilité du circuit, deux méthodes sont possibles : ajouter un condensateur de contre-réaction (CF) ou modifier l'amplificateur pour obtenir une réponse en fréquences AOL ou des capacités d'entrée différentes.
Un calcul minutieux, qui permet une variation de la bande passante de l'amplificateur et de la capacité d'entrée, ainsi que de la valeur de la résistance de contre-réaction, positionne le pôle du système 1/β à la moitié de la fréquence à laquelle les deux courbes s'entrecoupent. Ce calcul du CF est illustré dans l'Équation 4 :
Équation 4
Où fGBW est le produit gain-bande passante de l'amplificateur. L'Équation 4 produit également une marge de phase du système de 65 degrés.
Par exemple, l'amplificateur électromètre ADA4530-1ARZ-R7 d'Analog Devices présente un courant de polarisation d'entrée maximal de ±20 fA, une tension de décalage d'entrée de 50 microvolts (µV) et une valeur fGBW de 1 mégahertz (MHz), avec CCM plus CDIFF équivalant à 8 picofarads (pF). Les composants externes à l'amplificateur (RF, CRF et CPD) font respectivement 10 GΩ, 5 pF et 1 pF.
Démonstration de faisabilité : détecteur du spectrophotomètre
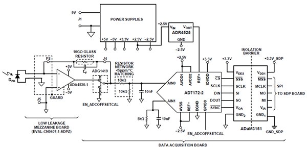
Comme indiqué précédemment, un amplificateur de précision à photodiode détecte les photons incidents au niveau de la photodiode et les convertit en une tension utilisable. Un CAN haute résolution convertit alors la tension de sortie de l'amplificateur en une représentation numérique. Le schéma fonctionnel est illustré à la Figure 6. L'étage du détecteur du spectrophotomètre doit mesurer les courants au niveau de la photodiode en femtoampères à l'aide d'un circuit d'entrée analogique de précision. Les spécifications du courant de polarisation d'entrée de l'amplificateur d'adaptation d'impédance doivent se conformer à cette exigence de courant de polarisation d'entrée de faible intensité.
Figure 6 : Le circuit détecteur de l'amplificateur d'adaptation d'impédance du spectrophotomètre en femtoampères basé sur l'amplificateur électromètre à courant de polarisation d'entrée en femtoampères ADA4530-1ARZ-R7 utilise une carte mezzanine à faible fuite (à gauche) connectée à une carte d'acquisition de données (à droite). (Source de l'image : Bonnie Baker)
Le circuit d'amplificateur d'adaptation d'impédance illustré utilise deux cartes : une carte mezzanine à faible fuite raccordée à une carte d'acquisition des données. La carte mezzanine contient la photodiode (DPD), l'amplificateur opérationnel à courant de polarisation d'entrée ultrafaible ADA4530-1, la résistance de contre-réaction extraordinairement élevée (une résistance en verre de 10 GΩ) et un condensateur de contre-réaction (CF) pour former un circuit d'amplificateur d'adaptation d'impédance basique.
Les dispositifs d'entrée appropriés pour ce circuit d'entrée analogique ultra-haute sensibilité sont des capteurs à tube à photodiodes ou à photomultiplicateurs. La diode de détection (DPD) couvre les broches d'entrée différentielles de l'amplificateur ADA4530-1. Un tampon de protection intégré à l'amplificateur ADA4530-1 garantit que son courant de polarisation d'entrée de ±20 fA reste faible en isolant les broches d'entrée de toute fuite de la carte à circuit imprimé.
Pour le test effectué aux fins de cet article, la carte mezzanine (EVAL-CN0407-1-SDPZ) est une carte à faible fuite basée sur un stratifié hybride FR-4 et Rogers 4350B. Les couches extérieures sont en céramique (Rogers 4350B), et la couche intérieure est en stratifié verre-époxy standard (FR-4). Le matériau Rogers 4350B est un meilleur isolant que les matériaux en verre ou époxy (Figure 7).
Figure 7 : La carte mezzanine à faible fuite utilisée dans cette configuration d'amplificateur d'adaptation d'impédance est un stratifié hybride FR-4 et Rogers 4350B. (Source de l'image : Analog Devices)
Dans la Figure 7, le matériau Rogers 4350B réduit également les fuites de courant et présente des temps de relaxation diélectrique beaucoup plus courts que les diélectriques en verre ou époxy.
CAN et tension de référence
La carte d'acquisition de données est dotée d'un CAN AD7172-2 d'Analog Devices, d'un module d'alimentation, de la tension de référence du CAN et d'une interface numérique isolée. Le CAN est un CAN Ʃ-Δ 24 bits qui produit 24 bits sans bruit à un taux de conversion de 5 échantillons par seconde (éch./s).
La plage de tension de sortie de la carte mezzanine est de ±5 volts. Avec la référence de tension ADR4525BRZ-R7 2,5 volts d'Analog Devices, la plage d'entrée du CAN AD7172-2 est de ±2,5 volts. Le diviseur à résistance de 10 kΩ/10 kΩ divise par deux la sortie de la carte mezzanine. Pour réduire les erreurs de décalage du CAN, un commutateur unipolaire bidirectionnel (SPDT) analogique ADG1419BRMZ-REEL7 d'Analog Devices court-circuite l'entrée du diviseur à résistance avec la masse. Cette configuration permet de supprimer l'erreur de décalage mesurée du diviseur à résistance et du CAN. Le circuit de l'amplificateur ADA4530-1 génère le décalage restant.
Gestion de l'alimentation
La portion de gestion de l'alimentation de l'étage de détecteur du spectrophotomètre en femtoampères alimente tous les composants de la carte mezzanine et de la carte d'acquisition de données. Sur la carte d'acquisition de données, la section de gestion de l'alimentation est directement alimentée à partir d'une alimentation CC externe de 9 volts (Figure 8).
Figure 8 : Avec une entrée externe de 9 volts, la section d'alimentation du détecteur du spectrophotomètre en femtoampères alimente tous les composants de la carte mezzanine et de la carte d'acquisition de données grâce à des régulateurs à faible chute de tension (LDO) d'Analog Devices. (Source de l'image : Analog Devices)
Le circuit d'entrée de l'entrée externe de 9 volts vers les circuits intégrés d'alimentation de la carte inclue une protection contre les transitoires de surtension et la tension inverse. Trois régulateurs linéaires à faible chute de tension et à faible bruit ADP7118ACPZN-R7 d'Analog Devices génèrent 5 volts pour l'amplificateur ADA4530-1, 2,5 volts pour le circuit d'entrée analogique du CAN AD7172-2 et 3,3 volts pour les lignes d'entrée/de sortie numériques et les isolateurs numériques ADUM3151BRSZ-RL7 d'Analog Devices.
Test du circuit détecteur du spectrophotomètre
Comme illustré à la Figure 9, la carte mezzanine est superposée à la carte d'acquisition de données.
Figure 9 : Combinaison des cartes à circuit imprimé mezzanine et d'acquisition de données avant qu'un blindage soit placé autour de la carte mezzanine. (Source de l'image : Analog Devices)
À la Figure 9, la carte mezzanine est illustrée sans blindage. Une fois en place, le blindage empêche toute interférence au niveau de l'étage d'entrée de l'amplificateur ADA4530-1.
Pour commencer le test, il convient de connecter l'alimentation 9 volts et de télécharger le logiciel d'évaluation EVAL-CN0407-SDPZ à partir de la section « Circuit Evaluation & Test » du site de support d'Analog Devices.
Une fois le logiciel exécuté, la carte est configurée pour tester le bruit du CAN. Pour de meilleures performances en termes de bruit, sélectionnez le taux d'échantillonnage le plus faible acceptable. Par exemple, le bruit système lors d'un échantillonnage à 0,83 éch./s pendant 120 minutes produit un bruit RMS (valeur efficace) de 1,4 fA avec une valeur CC de -150 attoampères (aA) (Figure 10).
Figure 10 : Pour de meilleures performances en termes de bruit du système de mesure en femtoampères, sélectionnez le taux d'échantillonnage le plus faible acceptable. Par exemple, l'illustration montre le bruit système lors d'un échantillonnage à 0,83 éch./s pendant 120 minutes. Cela produit un bruit RMS (valeur efficace) de 1,4 fA, avec une valeur CC de -150 aA. (Source de l'image : Analog Devices)
Le bruit thermique de la résistance de 10 GΩ, équivalant à 12,87 µV/√Hz, dominera le bruit système. Pour contrer cela, la capacité de suréchantillonnage du CAN peut filtrer le bruit d'une fréquence plus élevée pour l'exclure des résultats.
Conclusion
L'instrumentation de spectrophotométrie analyse quantitativement des contaminants ou une décoloration subtils dans les gaz ou les liquides. Le défi pour les concepteurs consiste à concevoir des dispositifs électroniques d'entrée à faible bruit et ultrafaible courant afin de réduire les interférences de mesure avec les dispositifs de détection.
Dans cette quête d'une solution de spectrophotométrie viable, il a été démontré qu'une configuration d'amplificateur d'adaptation d'impédance avec un amplificateur en femtoampères ADA4530-1 et un CAN Ʃ-Δ 24 bits AD7172-2 peut être utilisée pour créer une solution robuste et haute précision. L'innovation dans la configuration et dans les techniques de fabrication de cartes permet d'aboutir à une solution finale à faible bruit.
Avertissement : les opinions, convictions et points de vue exprimés par les divers auteurs et/ou participants au forum sur ce site Web ne reflètent pas nécessairement ceux de DigiKey ni les politiques officielles de la société.




