Comment exploiter la récupération d'énergie dans les environnements de contrôle industriel haute fiabilité
Avec la contribution de Rédacteurs européens de DigiKey
2015-06-03
Cet article présente les défis de conception liés à l'utilisation de sources de récupération d'énergie pour alimenter des nœuds dans l'automatisation industrielle, où la fiabilité est cruciale. Il porte sur la manière de combiner des sources d'énergie telles que la température et les vibrations avec des systèmes de batteries et des liaisons sans fil pour garantir que les nœuds de capteur sont placés dans la position idéale et avec la plus haute fiabilité.
Les technologies de récupération d'énergie permettent d'améliorer la fiabilité et la disponibilité des systèmes industriels. La capacité à déterminer l'emplacement adéquat des nœuds de capteur indépendamment de l'alimentation ou des liaisons de communications permet de fournir des données d'une qualité plus élevée. Cela permet ensuite de fournir des données de tendance pour les techniques, comme l'algorithme de Kalman, identifiant les problèmes avant qu'ils n'aient lieu et permettant une maintenance préventive ou l'installation d'un équipement alternatif pendant le fonctionnement, avant qu'une panne ne survienne.
Ces technologies de récupération d'énergie permettent de répondre aux défis des nœuds de capteur simples à batterie de secours. Dans une usine avec plusieurs milliers de nœuds, l'entretien et le remplacement des batteries peut être coûteux et fastidieux. Cependant, la récupération d'énergie est considérée comme étant une source peu fiable qui peut varier de façon considérable. Par conséquent, elle est souvent mise de côté pour de telles applications. La combinaison d'une source de récupération d'énergie comme les vibrations, la chaleur ou l'énergie solaire avec une batterie rechargeable offre le meilleur des deux technologies. Les nœuds de capteurs autonomes sont faciles à placer dans les endroits difficilement accessibles, et les systèmes de batteries rechargeables peuvent fonctionner pendant des milliers de cycles, augmentant de manière considérable la durée de vie des nœuds.
Cependant, cette combinaison nécessite une nouvelle catégorie de dispositifs de gestion de l'alimentation qui peuvent fournir une alimentation fiable à partir d'une source irrégulière à faible courant. Ces dispositifs utilisent des architectures de type abaisseur-élévateur pour gérer spécifiquement l'énergie provenant des sources
La récupération d'énergie à partir de vibrations, avec des dispositifs tels que le Volture V25W de Midé, est une source précieuse d'alimentation dans l'automatisation industrielle. .

Figure 1 : Générateur d'énergie vibrationnelle piézoélectrique Volture V25W de Midé.
Ce dispositif piézoélectrique hermétique est conçu pour une utilisation en environnements difficiles. Il peut servir de capteur, mais il est également possible de l'intégrer directement dans des puces de gestion de l'alimentation et des batteries à couches minces pour fournir une source d'alimentation fiable. Il est plus particulièrement destiné à l'alimentation des nœuds de capteurs dans les réseaux industriels, et des capteurs de climatisation haute tension sans fil dans des configurations d'automatisation industrielle, en exploitant les vibrations des moteurs. Il est primordial de pouvoir surveiller l'état du chauffage, de la ventilation et de la climatisation (CVC) pour garantir un contrôle précis de la température de l'usine à des fins de fiabilité.
Le capteur est fixé sur la source de vibrations et est réglé sur la fréquence de résonance de la source. Les fréquences dominantes sont souvent apparentes sur un moteur CA 120 Hz ou un appareil 60 Hz, ce qui facilite le réglage, mais la plupart des applications nécessitent une certaine forme de caractérisation des vibrations pour garantir un fonctionnement de la source à la fréquence de résonnance.
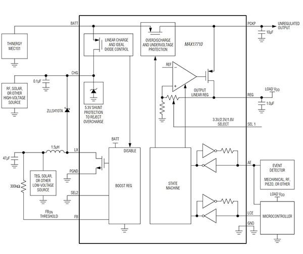
Le V25W permet alors d'établir une connexion à un dispositif de gestion de l'alimentation comme le MAX17710 de Maxim. Il s'agit d'un système complet pour charger et protéger des cellules de stockage micropuissance des sources de récupération d'énergie. Il sert à gérer des sources mal régulées avec des niveaux de sortie de 1 fW à 100 mW. Le dispositif comprend également un circuit régulateur élévateur pour charger la cellule à partir d'une source de seulement 0,75 V (typ.).
Un régulateur interne protège la cellule contre la surcharge, et les tensions de sortie fournies aux applications cibles sont régulées à l'aide d'un régulateur linéaire à faible chute de tension (LDO) avec des tensions sélectionnables de 3,3 V, 2,3 V ou 1,8 V. Le régulateur de sortie fonctionne en mode d'alimentation basse ou ultrabasse consommation sélectionnable pour minimiser l'absorption de la cellule. La protection de tension interne empêche une décharge excessive de la cellule.

Figure 2 : Le MAX17710 est réglé spécifiquement pour la puissance des sources de récupération d'énergie.
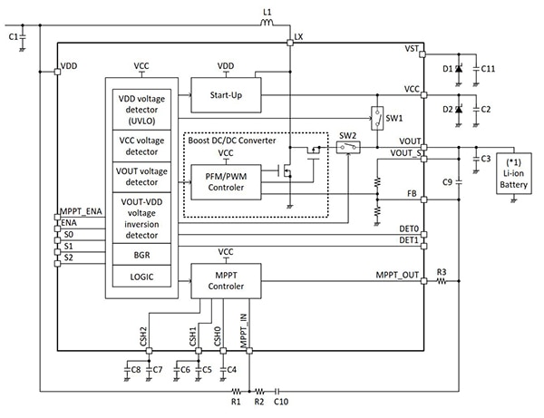
Les cellules solaires sont une source d'alimentation possible, même en intérieur dans l'usine. Le MB39C831 de Spansion est un convertisseur CC/CC élévateur à redressement synchrone haut rendement qui fournit efficacement de l'énergie provenant de la cellule solaire à une ou à plusieurs cellules ou provenant d'un générateur thermoélectrique (TEG), vers une batterie Li-ion.
Il contrôle la sortie du convertisseur CC/CC suivant le point de puissance maximale de la cellule solaire à l'aide d'un algorithme de recherche de point de puissance maximale (MPPT) et de la fonction de protection, pour charger la batterie Li-ion en toute sécurité.
En général, la tension d'une cellule solaire varie suivant le courant de charge. Le point de fonctionnement où la puissance est maximale est donc essentiel. L'algorithme de contrôle utilisé pour suivre ce point de fonctionnement optimum comparé au point de relâchement, sans aucune charge, fournit le rendement maximal pour la conversion de puissance.

Figure 3 : Le MB39C831 surveille le point de puissance optimum de la source pour la conversion d'énergie la plus efficace.
Il est possible d'effectuer un démarrage à partir de 0,35 V à l'aide de la conception basse tension (Figure 3). Le dispositif s'adapte aux applications pour lesquelles une cellule solaire à cellule unique est utilisée comme entrée et fournit une sortie de 3 V à 5 V pour alimenter le nœud de capteur avec un courant de repos de 41 µA. Une fonctionnalité clé du dispositif est l'optimisation du rendement de la conversion de puissance pendant la sortie faible puissance en effectuant un basculement automatique entre l'utilisation de la conversion de modulation de fréquence d'impulsions (PFM) et de modulation de largeur d'impulsions (PWM).
Cette approche adaptative est également utile avec d'autres sources d'alimentation, notamment l'énergie thermique. Cette fonctionnalité est utile dans l'usine pour générer de la puissance à partir de différences thermiques. Des moteurs thermiques tels que le WPG-1 de Laird peuvent fournir jusqu'à 1,5 mW de puissance de sortie utilisable et peuvent prendre en charge un large éventail de résistances de charge (Figure 4). Un convertisseur élévateur de tension ultrabasse tension est intégré pour fournir une puissance de sortie utilisable à des faibles différentiels de température inférieurs à 20°K. Il est possible de réguler la puissance de sortie pour accepter trois points de consigne de tension : 3,3 V, 4,1 V ou 5 V pour alimenter le nœud de capteur ou même un équipement plus grand.
L'unité est un générateur de puissance thermoélectrique à couche mince autonome qui exploite la chaleur résiduelle et la convertit en une puissance de sortie CC utilisable pour des réseaux de capteurs sans fil. Pour des différences thermiques ou des tensions de sortie variées, des services de conception personnalisés sont proposés pour s'adapter à d'autres mécanismes d'absorption de chaleur et de dissipation thermique.
Figure 4 : Sortie de courant du moteur thermique WPG-1 de Laird en fonction de la différence de température.
Une manière d'améliorer la fiabilité d'une source de récupération d'énergie consiste à utiliser une batterie de condensateurs pour collecter l'énergie avant de l'utiliser ou de la stocker dans une batterie locale. Les modules de récupération d'énergie EPAD série EH300/EH301 d'Advanced Linear Devices peuvent accepter de l'énergie provenant de nombreuses sources pour générer des sorties conventionnelles de 3,3 V et de 5,0 V pour des applications avec des données échantillonnées à rapport cyclique intermittent basse puissance ou de surveillance basée sur l'état, ainsi que des exigences de durée de vie extrêmes. Les modules sont entièrement auto-alimentés et toujours en mode actif, afin de pouvoir accepter des tensions d'entrée instantanées de 0 V à +/-500 VCA ou CC et des courants d'entrée de 200 nA à 400 mA provenant de sources de récupération d'énergie qui produisent de l'énergie électrique de manière stable ou intermittente et irrégulière avec des impédances de source variables.

Figure 5 : Le module EH300 d'Advanced Linear Devices utilise une batterie de condensateurs pour fournir une gestion de l'alimentation toujours active à partir de différentes sources de récupération d'énergie.
Chaque module est défini pour fonctionner entre deux seuils de tension d'alimentation, +V_low DC et +V_high DC, correspondant aux tensions d'alimentation minimales (VL) et maximales (VH) pour le nœud de capteur.
Lorsqu'une source d'énergie commence à injecter de l'énergie vers les entrées d'un module en tant qu'impulsions de charge, ces paquets de charge sont collectés, accumulés et stockés dans une batterie de condensateurs de stockage interne. Dans la plupart des applications de récupération d'énergie courantes, les paquets de charge d'énergie électrique arrivent sous la forme de pointes de tension d'entrée non contrôlées et imprévisibles. Souvent, elles couvrent un large éventail de tensions, de courants et de formes d'ondes de temporisation, ce qui peut être difficile à gérer. Par exemple, un module EH300 peut effectuer un cycle en 4 minutes à un courant d'entrée moyen de 10 µA, et en 40 minutes à un courant d'entrée moyen de seulement 1 µA.
Conclusion
La récupération d'énergie peut être un moyen efficace pour alimenter un réseau de capteurs sans être limité par les câbles d'alimentation. Placer les capteurs à l'emplacement où ils sont requis, en les alimentant avec les vibrations de l'équipement ou les lumières situées au-dessus, peut être un moyen innovant pour obtenir des données utiles garantissant un fonctionnement fiable des systèmes de l'usine. L'ajout de batteries rechargeables prolonge considérablement le cycle d'entretien et de remplacement, et fournit une méthode efficace et flexible pour surveiller de manière fiable l'équipement via un réseau de capteurs sans fil.
Avertissement : les opinions, convictions et points de vue exprimés par les divers auteurs et/ou participants au forum sur ce site Web ne reflètent pas nécessairement ceux de DigiKey ni les politiques officielles de la société.


