The Make vs. Buy Decision Just Tipped to “Buy” for 1 to 10 Amp DC Regulators
The “make versus buy” decision is one that engineers need to address at many points in a system design, especially with respect to the power supply. However, for designers requiring 1 to 10 amps, which applies to a vast range of systems, the calculus has changed: it’s time to rethink past assumptions and opt for buying.
Like RF transceivers, power supplies are notoriously difficult to implement effectively and efficiently. They’re also saddled with regulatory and EMC/EMI compliance issues, and even lower voltage DC/DC power supplies and regulators. They’re also often not the differentiating factor in a design, so why spend time on them?
It’s a question that is asked repeatedly, and the “best” answer varies with the end application and technological advances, as well as available resources, time to market pressures, design form factor, and of course cost considerations.
Each power segment has its own factors
For a long time, the thinking was that for outputs above 10 A (and >100 W), “buy” made the most sense due to the larger active and passive components as mechanical issues and IR drop were dominant design factors. In that region, it made sense to buy a ready-to-use certified unit from a qualified vendor.
In contrast, for the low current end under 1 A, the “make” seems sensible, as designs for these power levels are far simpler with fewer potential unpleasant surprises. The component and thermal issues are also much smaller, of course, and there are many good choices for ICs and ready-to-go designs to consider.
What about the middle zone of currents between 1 A and 10 A? This has always been the hardest area to decide. A quick look at a representative BOM indicates that you could do it yourself and save some cost. Although credible numbers are not available, an educated guess would suggest that the “make vs. buy” decision here was roughly evenly split, at least up to a few years ago.
All that has changed and “buy” is now often the better decision for several reasons:
- For most products, the power supply is not the area where designers want to spend time and energy, and have other, higher priority challenges.
- The many DC regulator architectures – and there are many, each with subtle tradeoffs – can be confusing and difficult to master.
- The market and regulatory mandates now require higher efficiency across a wide load range, which is a very tough objective to meet.
- Tighter EMI/RFI limits, which increase in difficulty with power level and are getting stricter as new regulations are enforced.
- Finally, there’s the test and certification process for EMI/RFI and efficiency performance, which is costly and time consuming; it’s easy to fail but hard to pass, unless you have experience in the design as well as knowledge of the regulations.
In short: designing a pretty good mid-range supply is not hard, but designing a really good one is – and getting those last few percentage points is very hard.
There is good news, however. Driven by the combination of these realities, user demands, and technical advances, DC regulators have now become available which solve the mid-range problem in easy-to-use, cost-effective, and very small packages. They are also certified and meet all relevant requirements.
Here are a few examples from different vendors to show what these units now have to offer:
The LTM8065 from Analog Devices (Linear Technology) is a low-noise supply with a wide input voltage range (3.4 volts to 40 volts) and output voltage range (0.97 volts to 18 volts). It can provide 2.5 amps continuous output current (3.5 amps peak) and has >88% efficiency from zero to full load. It requires four small external passives and is housed in a low-profile 6.25 × 6.25 × 2.32 mm BGA package.
Figure 1: The LTM8065 from Linear Technology (now part of Analog Devices) offers wide DC input and output range, high efficiency, and >3 A output, all in a tiny package (Image source: Analog Devices)
Next up, the Texas Instruments LMZM33602 is a 4 to 36 volt input, 1 to 18 volt output, 2 amp step-down DC/DC module which includes power MOSFETs and a shielded inductor, all in a 9 × 7 × 4 mm 18-pin QFN package; it also needs only four small passives. It operates from –40°C to +105 °C with efficiency as high as 95%.
Figure 2: Texas Instruments also offers tiny DC/DC regulators. The LMZM33602 includes power MOSFETS and a shielded inductor within its 9 × 7 × 4 mm package. (Image source: Texas Instruments)
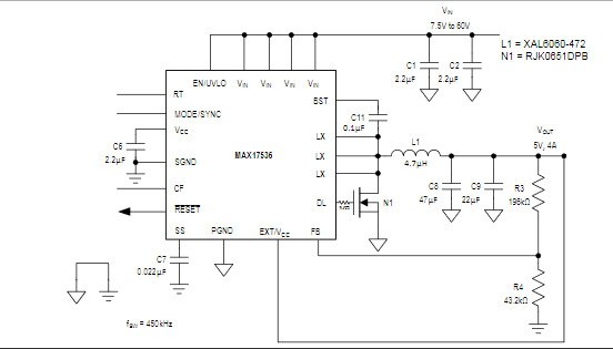
Maxim Integrated offers the MAX17536ATP+, a high efficiency, high voltage, synchronous step-down DC-DC converter with integrated high side MOSFET. It operates over a 4.5 to 60 volt input and can deliver up to 4 amps at output voltages from 0.9 volts up to 0.9 x VIN. It can be operated under pulse-width modulation (PWM), pulse-frequency modulation (PFM), and discontinuous conduction mode (DCM) control schemes and is available in a 20-pin, 5 × 5 TQFN package.
Figure 3: The MAX17536ATP+ from Maxim Integrated can operate from DC inputs as high as 60 volts, and provide up to 4 amps at output voltages from 0.9 volts up to 0.9 x VIN. (Image source: Maxim Integrated)
Many of these units offer other features such as soft start, adjustable frequency, synchronization, and even galvanic isolation, which is particularly important for medical devices.
As a result, the make versus buy decision is now strongly onto the buy side, while it takes serious justification to go with the make choice. And the border between “make” and “buy” is moving down into the >1 amp range, as those same forces which pushed the buy decision down into the 1 - 10 amp range are now taking it below the 1 amp barrier. When it comes to technological advances, the best rule is to “never say never!” (And always be open to revisiting prior assumptions.)

Have questions or comments? Continue the conversation on TechForum, DigiKey's online community and technical resource.
Visit TechForum