Fiche technique pour ZCU106 User Guide de AMD
(I XILINX.
(I XILINXa
Send Feed back
(I XILINXa
Send Feed back
(I XILINXa
Send Feed back
(I XILINXa
Send Feed back
(I X|L|NX.
(I XILINX¢
pmmtm u, mm) m. 1mm ..
‘ mm 6910 m cm". nu mum “ m m: m I me I m asp] 5n n
‘ ‘ ‘ ‘
1mm
‘ , 'm/wn/mnu mm
m 227 ‘ m m ,
mama",
mm m-
m 5n;
(XCZU7EV-2PPVC1155)
5121 m-
7 m-pliypnxt mu-
m m. .m 225
a?» m. r
.m in!
.m i‘ .m u an): 55
m. k... x. .m 224
mama".
m 223
m m.
\
\ x
\ \
\ \
\ x ,
Bultmu , m m 1 [in mm: x‘l’
Send Feed back
(I X|L|NXm
Send Feed back
(I XILINXE
Send Feed back
(I XILINXE
Send Feed back
(I X|L|NX.
Send Feed back
(I XILINXa
Send Feedback
(I XILINXa
Send Feed back
(I XILINXa
Send Feed back
(I XILINXa
Send Feedback
(I XILINXa
Send Feed back
(I XILINXa
Send Feed back
(I XILINXa
Send Feed back
(I X|L|NXm
Send Feed back
(I XILINXa
Send Feed back
(I XILINXa
Send Feed back
(I X|L|NX.
(I XILINXa
Send Feed back
(I XILINXG
NAND x8
ONF‘ 3 1
2 x SD3 u/
eMMCA 51
QuadrSPl
x a
X
cenml
Swltch
LPDVDMA
Send Feed back
(I XILINXa
Send Feed back
(I X|L|NXm
mu Jva
vcc Pann-
Send Feed back
(I XILINXa
Send Feed back
(I XILINXa
Send Feed back
(I XILINXa
Send Feed back
(I XILINXa
Send Feed back
(I XILINXa
Send Feed back
(I XILINXa
Send Feed back
(I XILINXa
Send Feed back
(I XILINXa
Send Feed back
(I XILINXa
Send Feed back
(I XILINXa
Send Feed back
(I XILINXa
Send Feed back
(I XILINXa
Send Feed back
(I XILINXa
Send Feed back
(I XILINXa
Send Feed back
(I XILINX¢
Send Feed back
(I XILINXa
:5 as a My,
'6 2 E 25 t E,
“‘15—"! no:
cafi
fl 5‘ « mm m
g :3 my.“ WI ,_ns77, :35: f‘ Li
W m. . :2 m a, szmsiszzfi ;
, C1045 '” ’ m’n v =11 m 2:33.531
293.9. .3 ;n W mfg?! m g 32 Egg; fig :3; mu
3: zx $3 _3 :31”... ,:2 $337; 3% g; 2! mm) nun: .M
W mg; g: g 3:; $3 $.51
'—mm| - a; 2;“, m 2
m“ m m: XmasxmsL mm a;
, ,6” ; “Maw
3. m
Send Feed back
(I XILINXa
Send Feed back
(I XILINXa
4
—>
4
—>
E |_1°—’°
< —="">
<—> > > > >
Send Feed back
—>
(I XILINX¢
“mm“...m 19‘ _n
0 mm H x = x -
xcmmmuss
5333:5955 fififi sum mm Trace/Debug
mas:
Raw
55:: fi
'5“ i
% ... "a
Send Feed back
(I XILINXa
Send Feed back
(I XILINXa
Send Feed back
(I XILINXa
Send Feed back
(I X|L|NXm
ind c127 , c2; c125
zév z‘Ezsvzi 2§v
V69
:2 vnm mm
m m mu
, mm
. ",9.” m.
1...; u
z: , m“; m m my cum .
‘ nu 1 an; y 7 an 1W.
,5 m .
m
‘ n ., w. , x,
WE'LM
‘7 7 x)
”m 17 ‘ m 12 an 125 a
.4 m . mm W
mm. w “- m w“ m :2 2:13;:
-—fi—n¢ . m-
n7: 1
.m <' w="" n="" 9m);="" m:-="" ,2="" vim;="" send="" feed="" back="">'>
{I XILINX,
mu 3v;
1 R229
".101
1/1“!
2 n
.0521 51510 5m
um ”510 m1
Inn. IV:
1 C244
many
2 25v
x52
sopr-
3 0 014112 LVDS
man-us
Inn 81570 I
nun sxs'ln
Send Feedback
(I XILINX¢
am an
mu m
Inc-- m can in
mm 10 um
n5
. . N
,EW
Imam'h ‘ , w. .c
u" uni-14.”
.c P D, 7 ‘ um «I um m1
Inn m 515711 5:. .Ir_‘.m . 917.”:1‘m '1 :15" mm
“2 .n um .x 515'": Ewen
u m “27.1 vs:- m 5570 m7
v, 45—3;
mgfl
.. urns u xxx-
Send Feed back
(I XILINX¢
Marx-lama 224 351 ——I““‘ “‘“‘ M“ “
mksrcnxofzzfna ABE—PERM.
us-mspcnxou’zzfn7 “57 "15 c“ "
7 7 Ann USER sun new cnocx c i.
MGTRBPCLKJP 224 M10 7 7 7 7 7 menu-1'
unkspcnxfi 22; “9 M9 USER 5m HGT cnocx c
— — AD10 MGTRRBF 224" M“
MGTRRBPJJDIO m—fix‘lv' 1/10,,
HGTAVTTRCALikiADS fl 0 ,,
o H
H .-u
N
m
socinssilmimon
J7 9
sum 2
P GNDZ 3
'3 g 115:: Sin HGT cmcx p 1 5m
.4
H 0,5; m can; ‘
U o u I" g
2 3 > can 5
.uszn sun m1- cnocx c P E) .2 gunman“
H u
USER sun new cnocx c N
-———j b J80
cum 2
GND2 3
vssx_sm_nc1_cmcx_n1 5m
elm: 4
cm; 5
32K10K-400L5
am:
Send Feed back
(I XILINXa
Send Feed back
(I X|L|NXm
um. 1v; vccops nus
vccogsiavs
R183 -
—I
“LOX
m a 53:15
i my
PS P01 8 VCC 1 ‘II
cm I" Inn n f :3 3 m1 mm a 59 ms" 3
3
5m an; ‘
ENE-1' RESET U59 snuwcmm U99
1 2 é“
L
11*
Send Feed back
(I XILINXa
Send Feed back
(I XILINX,
Send Feedback
(I X|L|NXm
vccavsinus
C38
0.111!
2 25v
menu U52
“I 1
Inn-2 nn 0 n “i: 2 mu m 0 "an m
[mm um I 1 :2 n 2 nun-2 m I "an m
umz us 0 1 u u ‘ Inn: 215 o a
umz as 1 n M u 5 man as 1 a
Inc: In ‘ “C
ox am
soxciu
g a]
Send Feed back
(I X|L|NXm
“TIL 3V3
usaipounnanivxo
C125
OJW
2w
nsolon U53
2
HART! m o :3“ 2 VC: HART! m o KSP430 ucno Rm I
mm: m I n u mu m I uspuo ucno 'L'xnl
33 A3
34 u
ICZ ICl
on Gun
soxciu
Send Feed back
(I XILINXa
Send Feed back
(I XILINXa
Send Feed back
(I XILINXa
Send Feed back
(I XILINXa
Send Feed back
(I XILINXa
Send Feed back
(I XILINXa
Send Feed back
(I XILINXa
Send Feed back
(I X|L|NXm
usaipmnmivxo
C3 7
1 w.
R473 25v
10.01 “54
< mm="" mm.="" 2="" 1="" m.="" 2="" m.="" $32="" if;="" 3="" 1’="" “i="" .1="" $23="" 3:32="" mm="" .="" mm="" m="" a="" .="" g:="" :g="" m;="" m.)="" m="" .="" m.="" m="" i="" ,="" ..="" m="" imza="" m.)="" m="" i:="" k2="" "c1="" “c="" a.="" m="" u="" l="" send="" feed="" back="">
(I XILINXa
Send Feed back
(I XILINXa
GOO!
O
Send Feed back
(I XILINXa
Send Feed back
(I XILINXa
IH
$H
LLLL
Send Feed back
(I X|L|NXm
S
E
WE
£115 £11:
an: m
:
W,- '
Send Feed back
(I XILINXa
Send Feed back
(I X|L|NXm
m mm Ina smu m: vctzrn M
Hall 515324 run n m‘"’""
, u n mm mm mm H WWW"
1 C66 (2565 C661 51020
2 m1 um um mm? mm mm! “52 1 c670
2 25v) 25v 2 25v 2 In :umr
1T m
M Earn
a; cin
um “53" nssaycrcr-
, .6ng u) .
1 R590 2 IE % 0‘ 3
>1 In W "h: :2 8*
7 m 31 u: a“
n '5' fi“ ’5 misxsizlim c n
.. —.
m as am . x m F 1 72; mm mm on "
muccwul . “H, mm," amusxsnlamr
, ,5 .C a n “Luminary
5 mm }—.
I In “JG—x
m 23 c 3 éE
"7 1 mu on son In“.
“- : 2 .m m u:
. .
Inna mm m . 2
.2,5
mm us)“ m g m .
15v 25v “ all) 1
11.117! 0 m h an“, m.
Send Feed back
(I XILINX¢
Wu an :29: a:
, n7 n7 11:: m. .m. mu.» 1.. .
' “ n- "" 3%.:
7 m.“ ”Magi:
E . m. m- : ,
45...- i sol VIDEO our 3;
57,4913: “"
W.
_ LchmLcanL gun
3: " In I cijxcuo
I—‘T"
5:. m?“ .m I
«a ‘ " -
2715
at: ”g;
“—1 F—‘ 3}; ..
asks ’ 1' --“
wow so: vmsow 7;:
cm KL! cm
ii 55!!! 55 i ii:
;
mama
g
a
‘1‘:
W-
uxu4
Send Feed back
(I XILINXa
Send Feed back
(I XILINX¢
«
E5, 9. g .
0.: 21$: .\ a AESAUDIO OUT -“
«:2. a
.mwn-JL maul-c _NW\" ”aw" E ‘m:‘
. .. .. .3. ,
1 C678 R758
_ 1-1 mtg—J.
,— 33" g mm. H H
1.45 3 g - .n
220- E“:: "
_ -m. m m
1212:; 2 ,
in mung»
J70
AESAUDIO IN .1, I
_,, ,
i ‘ mm .
. .. .. _‘ 5
T2 m_2--=-:—-
19377021: N :2 :vi
3 1
R753 . U149 mwmm —__ ... I" r
ms ,
1/1“" m
u 1
an Iz127 2
v
mu...»
Send Feed back
(I XILINXa
iv "m 2m:
EFF?
I
.am A5
5
p:
Send Feed back
(I XILINXa
Send Feed back
(I X|L|NXm
, CHE (218 :21: c1015 1'"
x5 E m1 ,1 m if m ;
2:? w mm”
:h W$ : a; . . 11:02 :5
on: m If 17 A 711: a «.a
lnmmcr mmm . "53‘5“ ’ i9" 0""
’4‘. 112727 A m nun am 9.
”at...” ’ " "‘F . , m, 5“ \ «w mum.” .
‘ a. mi ‘ m. \ \
mum”... 2E2 . SEE
0., m n my". : “7 my: 3 1;; z: 3 g.
"33: 35h. lgun %- m ;_;
€575 €514 ,m “r L
2 an I_‘
e m L
Send Feed back
(I XILINXa
L.
U1
U1
L.
to
\I
I mono o 1 O 0 2 mono 4 I I mom 0 1 C O 2 mom 4 I
I mono 1 3 O O 4 new 5 I I mom 1 3 f) O 4 mom 5 I
I mono 2 5 O C 6 WOW 6 I I won] 2 5 C T) 6 mom 6 I
I Puono 3 7 C‘ (7 a noun 7 I I mom 3 7 O O a mom 7 I
90010 9” 010
110012 110 on
31311736793: annizxs
a?» mgivl a?» _3v3 g”
Send Feed back
(I X|L|NXm
BANK 68
XCZU7EVFFVC1156
107L6fl7T0l17N1171D6N7687113
Io LGP 1-00 mo map 68 L14
Io:nsu:-rou:u9jm«Cain;
107LSP7T0ILN971D14P7687114
minmjouiminncimmis87.111
tofupirouimimacimwisaixu
Io L3]! 10;. us nus" 68 L11
10:13p:1-on:m:m15p:as:n12
BANK 28
XCZU7EVFFVC1156
107L141LTZL7N37667287G24
107L14P712L7N276€7287G23
624 mm mac 65 u I
623 L141: use 55 p I
J3
‘o<)’ 300‘="" 5="" o="" o="" s="" lg‘i="" mm="" 54="" 1.="" k13="" lei!="" ade]!="" 54="" ii="" i="" 7="" ()="" ()="" 11="" l6!="" ads?="" 64="" ‘="" lull="" l5?="" adep="" 54="" p="" 9="" 10="" l5.="" ”14"="" 5‘="" an="" 1.5“="" mm:="" 54="" n="" i="" o="" o="" i'="" k14="" 1-5?="" “141’="" 54="" p="" i="" 1)="" ,\="" n="" 12="" l51:="" 10141)="" 54;="" 311="" 1:4“="" mm="" 54="" ii="" i="" ‘1="" \4="" k12="" l4?="" “71’="" 64="" f="" i="" 13="" ()="" l)="" 14="" ml="" alz'm="" i54="" ‘="" w.="" 5="" 5="" a="" 7="" 54="" 1.12="" mpmnspup="" i="" 1="" 001="" ”’m"="" e="" 17="" o="" o="" u="" m-="" mlsu="" sq="" 19="" o="" o="" 20="" 1.3.-="" mm="" au-="" 2)="" o="" o="" 22="" mums”="" 23="" o="" o="" 24="" lupmxscss‘v="" mgxn="" send="" feed="" back="">)’>
(I XILINXa
R.A. Female 2x6 PMOD receptacle
J 16 0
NC 1 ‘7 \ 2 NC
NC “ 4 NC
I 12cc SCL 12cc sex. I
I met) 5m 12cc 5m I
11 ‘/
3121272379721;
Gin mggvz GED
O
pins 5/6, 7/8 duplicated
Send Feed back
zu
n
h
n
n
" l390
m
w-
o.
m
I:
" [387
I :3
" R385
a.
382
n
\
. \n
“ I
an
n
378
..
. :3
" l
..
356
{I XILINX,
' \
. \q
"l
m
u-
:1:
Send Feedback
{I XILINX¢
vcmvz
172237
'ann
11m
1‘
mmm
nmumm
. 1 ‘ , 2
cm s... , , VH .
1 R350
SW18 L“!
31/101
2 H
mm “H" i V!!!
[11292 1 11285 1 R295
2 1m: 2 ma 1 ma
> 1/1”! > lllfll > 1/)“
z n z n a 1‘
mmm mmm hum-um
nmxlnn on nunuuonnc nnoznw w:
1‘“ 11‘“ ”A“
m... a 1*“ mm n th. mo... ,, 7H.
7 1 R341 7 1 11342 ‘1 R348
SW14 J; ”a SW15 .L M“ SW17 J
>111“ 1/1“
in vumvz 1 I-
T [11283 T 7
mg m 217"“.
z 1‘
mm“ “mum
uaaunn on muumm
1 1 ‘ z 1 1 ‘ p 2
mm 31?}, . mom n rh.
SW: 0 SW16 ‘L f3”?
} .
«w.
2 I.
Send Feedback
(I XILINXa
sum-lulu
I an: an: 5-1 . —< a,="" fan)="" on="" m="" 2="" a;="" _="" an)="" m="" 5-:="" )="" at="" um:="" m="" m="" .="" :3="" in:="" nu:="" 5-:="" 5="" ed="" 2:="" sun="" my="" 5.2="" ;="" cd="" a:="" an:="" m="" m="" ~="" ‘1‘:="" )0="" sun="" m="" 5m="" .="" 3="" sun="" r335="" '="" 1="" nu!="" ma:="" send="" feed="" back="">
(I XILINXa
Send Feed back
(I XILINXa
Send Feed back
{I XILINX¢
‘01“. [£05 LED7 U L
Send Feedback
(I XILINXa
Send Feed back
(I X|L|NXm
Send Feed back
(I XILINXa
Send Feed back
(I XILINXa
Send Feed back
(I XILINXa
Send Feed back
(I XILINXa
Send Feed back
(I XILINXa
Send Feed back
(I XILINXa
Send Feed back
(I XILINXa
22
22
224
22
22
Send Feed back
(I X|L|NXm
LAN.
5' - mm“.
. .c a.
:555 ”1...,
.leunl . “mm... m m,
x at
.mm
mm” m m,
Juan
mnmlxl m "m,
m-
mm
mm»
mm
XIII!
alsz
Send Feed back
(I XILINX¢
Q
‘ BANK 505
XCZU7EVFFVC1156
1129 (.10 m: n 1:
P5 mum 5:15 my —.
ps:mrmo:sos:mo W.
psimnxnisnsivzz fl
P5 mama sus U34 fix
‘ - - I29 (.11 up n p
psimrxmisosinzs WW.
PLIIGI'RTmisnsinzn W—l
Ps_mnxm_sos_n1 1'3 2 m:
psimisosinz ml!" (.12 use n P
H mum 5:15 [:31 —.
’ * , P32 v.12 nsno 1': ll
PS “Hum 505 1132 ——I
‘ - - m an usao u 1)
P5 my: sns n23 —.
Ps’mmfsns’nu MM.
‘ - - 1129 in: sun TX P
PS mum 505 .29 —.
ps’mrm’sns’lzn MEM-
7 7 ’ "33 G13 sun 2x 1)
Ps_mnxp3_sos_u33 WSW.
PS mm so; '34 —.
PS,IL‘T'IRFCLKOP:505:T27
Ps_m'nlrcl.xol_5 0532 a
psinmkmnpisosipz'l
ps_msmnw_5 n5_1=2 5
ps minimum? 505 I27
wimkmxnfinsjz a
PS_II¢‘1'RBFCLXJP_5 u s_u3 1
psimsmleis 05132
Psimnspisnsin: 1
U1
Send Feed back
(I XILINXa
M's
N13, NE
0cm N15
Dem
513 sum 1x1:
cu sun 1x)!
.4 u
v: s‘lanorsons
N1: Hg snnmrxv 2 In“, new I
0°" 8’15 5‘“ P1 1"“ 1 m} menu 2
on
mgsn-ugx“ H SATAYIRXN 5m“ $;¢
I an sun 11x P .4‘ In I 1 53“ Pl ‘1 F 5 an} em 7
a a
P9
Send Feed back
(I XILINXa
Send Feed back
(I XILINXa
Send Feed back
(I XILINXa
Send Feed back
(I XILINXa
Send Feed back
(I XILINXa
Send Feed back
(I XILINXa
Send Feed back
(I XILINXa
Send Feed back
(I XILINXa
Send Feed back
(I XILINXa
Send Feed back
(I XILINXa
Send Feed back
(I XILINXa
Send Feed back
(I X|L|NXm
Keyed Fan Header
vccu .-
1195 x955 ZZ‘PL J
"'"":21%:;Z?: Fan Controller I ‘ Ragtrauzy ‘ “9‘ “’53
2 n1 1‘ g“ '1/Ifinglliw51/ISI
s m “
m ,.
m ,3
m, mm
m”. .
mun-In}; /
. m" n mm .0
mm )1 L
"ME, mm.“
2 mm
Send Feed back
/
1,7.
(I XILINXa
Send Feed back
(I XILINX¢
‘ a: 1Voltages[power lmc lGelEEPROMData
Set ‘Read [saucer nequenty
Se! Si570 Use! Flequemy Frequency (10-800MH2):
[ 52: 5.570 MGI Frequency
Frequency (10-800mm):
Set 565328 Fvequency Frequency (0.008-305MH1).
Send Feed back
(I XILINXa
Send Feed back
(I XILINX¢
m. g a“.
m. T $9 T
g ,; "ax : Km}; :4.
: m... m
:x m. mm _; a m. J;
a: m mun (mm - 1;}:
.152 7;” a. m T“
EC n". A: ..
on
Send Feed back
(I X|L|NXm
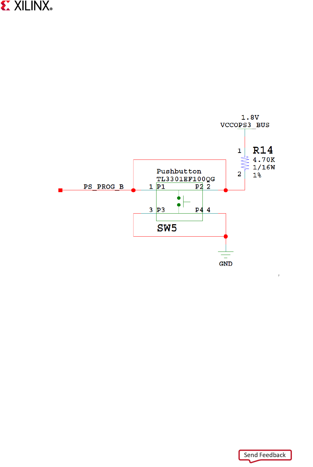
1.8V
vccogs 37 BUS
1 121.4
Pushhutton 2 ' :élsw
TL3301EF100QG
l PS PROG B . 1 P1 L P2 2 .
3 p3 TP D4 4
SW5
—.
Send Feed back
{I XILINX¢
. s
”“42 iii.“ Inn. 3') “MALI"! mu m
I 127
’ 3.5." no.3;
R265’R241 z 25v 1 K11
$331 :7}; "mm 7
.. .. “I m 3.29“
z m mu mo...“ I 523‘
PS POR 5 ,m m“. ....n.m‘m ‘52
mm». omzn mum '
mm...“
a , ‘ mum—L.“ m . m1)
4‘ .. "n... 7 ' H
II V!) m m“ 123111318
1: __ m n im m
7 5'4 ‘ an " 1 my: III)
5 ‘5 3 .L . m n
LL w m T ~7—
mps SRST B ‘ , ) x271 F—lm m m m
um
“5:35;; , :(W' rm m,“ 5}" 5}" 53:7
‘ I I I
.% v T T T 7
an) m an m
5w:
Send Feed back
(I XILINXa
Send Feed back
{I XILINXo
'agIGG
Name: Page numbers reference file pages
on scrematic 0881770
vccm “guano: I an
I... a
m man: I u
Pan-63
menu. lmhtnx 0 mm
natal
VCCINTJKXI WI“! 0 31
Im 69
“RAVE Maul-tux I anon
rag-a1
I‘M
mm Imam: I 3;
Iraq-7a
mum water I nun
ran-53
@flfi
mun luau-to: I 21
rag-71
nn_nnm_vnnu Inn-latex - :-
nag-u
{L
vcczn Winter I s;
run-72
Isinnnivppizvs mnhtox I u
Hg- 35
A;
“mg-c III-Into: I 101
1341-73
mun mum: I n
”was
IHH ll
pL_nn_rrlIll_2rr5 nqunm I
rag-74
mum ”mum: I soon
”I057
flfi
VVVVVVVV
nave: nguumx I u
lag-75
mum“ Inuit" I anon
Ila-Ba
4}
Ianvn- llIIIllmr o a
PIE-76
"1121113 "II-1m: I u
nag-m
max Inqulato! I n
pin-77
urn)“ nan-to: I u
"”90
rrccpsnn'u Inqulatol I urn
run-75
wcvsxm-u nan-1am: I 11
9:41.79
nn._:rn ”qr-mar I no:
mm ]
“11.3110 “gunner I n
p... 92
mum when I soon
“you:
$vfiva
_ Ir:_nrrn_n'r llgulatnr I n
_ m- 93 (vu:=nnn_)xlx_rnmn)
‘ pr._vn4_vn- llmllltox I n
_
rag-93 (we: - vccavzr
fifi
fiflfi
Send Feedback
(I XILINXa
Send Feed back
(I XILINXa
Send Feed back
(I XILINXa
Send Feed back
(I X|L|NX.
Send Feed back
(I X|L|NX.
Send Feed back
(I X|L|NX.
(I XILINXa
(I X|L|NX.
(I X|L|NXm
Send Feed back
(I X|L|NXm
Send Feed back
(I XILINXa
Send Feed back




