Fiche technique pour MCP6S91, 2, 3 de Microchip Technology

MCP6$91/2/3 EEEEE EEEEE , BEBE , EIEE EEEE EEEE ‘MICROCHIP
2004 Microchip Technology Inc. DS21908A-page 1
MCP6S91/2/3
Features
Multiplexed Inputs: 1 or 2 channels
8 Gain Selections:
- +1, +2, +4, +5, +8, +10, +16 or +32 V/V
Serial Peripheral Interface (SPI)
Rail-to-Rail Input and Output
Low Gain Error: ±1% (max.)
Offset Mismatch Between Channels: 0 µV
High Bandwidth: 1 to 18 MHz (typ.)
Low Noise: 10 nV/Hz @ 10 kHz (typ.)
Low Supply Current: 1.0 mA (typ.)
Single Supply: 2.5V to 5.5V
Extended Temperature Range: -40°C to +125°C
Typical Applications
A/D Converter Driver
Multiplexed Analog Applications
Data Acquisition
Industrial Instrumentation
Test Equipment
Medical Instrumentation
Block Diagram
Description
The Microchip Technology Inc. MCP6S91/2/3 are
analog Programmable Gain Amplifiers (PGAs). They
can be configured for gains from +1 V/V to +32 V/V and
the input multiplexer can select one of up to two chan-
nels through a SPI port. The serial interface can also
put the PGA into shutdown to conserve power. These
PGAs are optimized for high-speed, low offset voltage
and single-supply operation with rail-to-rail input and
output capability. These specifications support single-
supply applications needing flexible performance or
multiple inputs.
The one-channel MCP6S91 and the two-channel
MCP6S92 are available in 8-pin PDIP, SOIC and MSOP
packages. The two-channel MCP6S93 is available in a
10-pin MSOP package. All parts are fully specified from
-40°C to +125°C.
Package Types
VOUT
VREF
VDD
CS
SI
SO
SCK
CH1
CH0
VSS
8
RF
RG
MUX
SPI™
Logic
Gain
Switches
Resistor Ladder (RLAD)
VREF
CH0
VSS
SI
SCK
1
2
3
4
8
7
6
5
VDD
CS
VOUT
MCP6S91
PDIP, SOIC, MSOP
CH1
CH0
VSS
SI
SCK
1
2
3
4
8
7
6
5
VDD
CS
VOUT
MCP6S92
PDIP, SOIC, MSOP
CH0
VOUT
CH1
CS
1
2
3
4
10
9
8
7SI
SCK
56
VREF
VDD
SO
VSS
MCP6S93
MSOP
Single-Ended, Rail-to-Rail I/O, Low-Gain PGA
2004 Microchip Technology Inc. DS21908A-page 2
MCP6S91/2/3
1.0 ELECTRICAL
CHARACTERISTICS
Absolute Maximum Ratings †
VDD –V
SS ........................................................................7.0V
All inputs and outputs..................... VSS –0.3VtoV
DD +0.3V
Difference Input voltage ....................................... |VDD –V
SS|
Output Short Circuit Current ..................................continuous
Current at Input Pin ............................................................2mA
Current at Output and Supply Pins................................ ±30 mA
Storage temperature .....................................-65°C to +150°C
Junction temperature ..................................................+150°C
ESD protection on all pins (HBM; MM) ................ ≥ 4 kV; 200V
† Notice: Stresses above those listed under “Maximum
Ratings” may cause permanent damage to the device. This is
a stress rating only and functional operation of the device at
those or any other conditions above those indicated in the
operational listings of this specification is not implied.
Exposure to maximum rating conditions for extended periods
may affect device reliability.
PIN FUNCTION TABLE
Name Function
VOUT Analog Output
CH0, CH1 Analog Inputs
VREF External Reference Pin
VSS Negative Power Supply
CS SPI Chip Select
SI SPI Serial Data Input
SO SPI Serial Data Output
SCK SPI Clock Input
VDD Positive Power Supply
DC CHARACTERISTICS
Electrical Specifications: Unless otherwise indicated, TA= +25°C, VDD = +2.5V to +5.5V, VSS = GND, VREF = VSS, G = +1 V/V,
Input = CH0 = (0.3V)/G, CH1 = 0.3V, RL=10kto VDD/2, SI and SCK are tied low and CS is tied high.
Parameters Sym Min Typ Max Units Conditions
Amplifier Inputs (CH0, CH1)
Input Offset Voltage VOS -4 +4 mV G = +1
Input Offset Voltage Mismatch VOS 0 µV Between inputs (CH0, CH1)
Input Offset Voltage Drift VOS/TA—±1.8 — µV/°CT
A = -40°C to +125°C
Power Supply Rejection Ratio PSRR 70 90 dB G = +1 (Note 1)
Input Bias Current IB ±1 pA CHx = VDD/2
Input Bias Current at
Temperature
IB 30 pA CHx = VDD/2, TA = +85°C
IB 600 pA CHx = VDD/2, TA = +125°C
Input Impedance ZIN —10
13||7 — ||pF
Input Voltage Range VIVR VSS 0.3 — VDD + 0.3 V (Note 2)
Reference Input (VREF)
Input Impedance ZIN_REF — (5/G)||6 k||pF
Voltage Range VIVR_REF VSS —V
DD V (Note 2)
Amplifier Gain
Nominal Gains G 1 to 32 V/V +1, +2, +4, +5, +8, +10, +16 or +32
DC Gain Error G = +1 gE-0.2 +0.2 % VOUT 0.3V to VDD 0.3V
G +2 gE-1.0 +1.0 % VOUT 0.3V to VDD 0.3V
DC Gain Drift G = +1 G/TA ±0.0002 %/°C TA = -40°C to +125°C
G +2 G/TA ±0.0004 %/°C TA = -40°C to +125°C
Note 1: RLAD (RF+RG in Figure 4-1) connects VREF, VOUT and the inverting input of the internal amplifier. The MCP6S92 has
VREF tied internally to VSS, so VSS is coupled to the internal amplifier and the PSRR spec describes PSRR+ only. It is
recommended that the MCP6S92’s VSS pin be tied directly to ground to avoid noise problems.
2: The MCP6S92’s VIVR and VIVR_REF are not tested in production; they are set by design and characterization.
3: IQ includes current in RLAD (typically 60 µA at VOUT = 0.3V). Both IQ and IQ_SHDN exclude digital switching currents.
2004 Microchip Technology Inc. DS21908A-page 3
MCP6S91/2/3
Ladder Resistance
Ladder Resistance RLAD 3.4 4.9 6.4 k(Note 1)
Ladder Resistance across
Temperature
RLAD/TA—+0.028 — %/°CT
A = -40°C to +125°C (Note 1)
Amplifier Output
DC Output Non-linearity G = +1 VONL ±0.18 % of FSR VOUT 0.3V to VDD 0.3V, VDD =5.0V
G +2 VONL ±0.050 % of FSR VOUT 0.3V to VDD 0.3V, VDD =5.0V
Maximum Output Voltage Swing VOH_ANA,
VOL_ANA
VSS + 20 VDD – 100 mV G +2; 0.5V output overdrive
VSS + 60 VDD – 60 G +2; 0.5V output overdrive,
VREF = VDD/2
Short Circuit Current ISC —±25 — mA
Power Supply
Supply Voltage VDD 2.5 — 5.5 V
Minimum Valid Supply Voltage VDD_VAL 0.4 2.0 V Register data still valid
Quiescent Current IQ0.4 1.0 1.6 mA IO = 0 (Note 3)
Quiescent Current, Shutdown
Mode
IQ_SHDN —30 — pAI
O = 0 (Note 3)
DC CHARACTERISTICS (CONTINUED)
Electrical Specifications: Unless otherwise indicated, TA= +25°C, VDD = +2.5V to +5.5V, VSS = GND, VREF = VSS, G = +1 V/V,
Input = CH0 = (0.3V)/G, CH1 = 0.3V, RL=10kto VDD/2, SI and SCK are tied low and CS is tied high.
Parameters Sym Min Typ Max Units Conditions
Note 1: RLAD (RF+RG in Figure 4-1) connects VREF, VOUT and the inverting input of the internal amplifier. The MCP6S92 has
VREF tied internally to VSS, so VSS is coupled to the internal amplifier and the PSRR spec describes PSRR+ only. It is
recommended that the MCP6S92’s VSS pin be tied directly to ground to avoid noise problems.
2: The MCP6S92’s VIVR and VIVR_REF are not tested in production; they are set by design and characterization.
3: IQ includes current in RLAD (typically 60 µA at VOUT = 0.3V). Both IQ and IQ_SHDN exclude digital switching currents.
2004 Microchip Technology Inc. DS21908A-page 4
MCP6S91/2/3
AC CHARACTERISTICS
Electrical Specifications: Unless otherwise indicated, TA= +25°C, VDD = +2.5V to +5.5V, VSS = GND, VREF = VSS, G = +1 V/V,
Input = CH0 = (0.3V)/G, CH1 = 0.3V, RL=10kto VDD/2, CL = 60 pF, SI and SCK are tied low and CS is tied high.
Parameters Sym Min Typ Max Units Conditions
Frequency Response
-3 dB Bandwidth BW 1 to 18 MHz All gains; VOUT < 100 mVP-P (Note 1)
Gain Peaking GPK 0 dB All gains; VOUT < 100 mVP-P
Total Harmonic Distortion plus Noise
f = 20 kHz, G = +1 V/V THD+N 0.0011 % VOUT = 1.5V ± 1.0 VPK, VDD = 5.0V,
BW = 80 kHz, RL = 10 k to 1.5V
f = 20 kHz, G = +1 V/V THD+N 0.0089 % VOUT = 2.5V ± 1.0 VPK, VDD = 5.0V,
BW = 80 kHz
f = 20 kHz, G = +4 V/V THD+N 0.0045 % VOUT = 2.5V ± 1.0 VPK, VDD = 5.0V,
BW = 80 kHz
f = 20 kHz, G = +16 V/V THD+N 0.028 % VOUT = 2.5V ± 1.0 VPK, VDD = 5.0V,
BW = 80 kHz
Step Response
Slew Rate SR 4.0 Vs G = 1, 2
11 V/µs G = 4, 5, 8, 10
22 V/µs G = 16, 32
Noise
Input Noise Voltage Eni —4.5µV
P-P f = 0.1 Hz to 10 Hz (Note 2)
30 f = 0.1 Hz to 200 kHz (Note 2)
Input Noise Voltage Density eni —10nV/Hz f = 10 kHz (Note 2)
Input Noise Current Density ini —4fA/Hz f = 10 kHz
Note 1: See Table 4-1 for a list of typical numbers and Figure 2-25 for the frequency response versus gain.
2: Eni and eni include ladder resistance noise. See Figure 2-12 for eni versus G data.
2004 Microchip Technology Inc. DS21908A-page 5
MCP6S91/2/3
DIGITAL CHARACTERISTICS
Electrical Specifications: Unless otherwise indicated, TA= 25°C, VDD = +2.5V to +5.5V, VSS = GND, VREF = VSS, G = +1 V/V,
Input = CH0 = (0.3V)/G, CH1 = 0.3V, RL=10kto VDD/2, CL = 60 pF, SI and SCK are tied low and CS is tied high.
Parameters Sym Min Typ Max Units Conditions
SPI Inputs (CS, SI, SCK)
Logic Threshold, Low VIL 0 — 0.3VDD V
Input Leakage Current IIL -1.0 +1.0 µA
Logic Threshold, High VIH 0.7 VDD —V
DD V
Amplifier Output Leakage Current -1.0 1.0 µA In Shutdown mode
SPI Output (SO, for MCP6S93)
Logic Threshold, Low VOL_DIG VSS —V
SS+0.4 V IOL = 2.1 mA, VDD = 5V
Logic Threshold, High VOH_DIG VDD – 0.5 VDD VI
OH = -400 µA
SPI Timing
Pin Capacitance CPIN 10 pF All digital I/O pins
Input Rise/Fall Times (CS, SI, SCK) tRFI ——2µs(Note 1)
Output Rise/Fall Times (SO) tRFO —5nsMCP6S93
CS High Time tCSH 40 — ns
SCK Edge to CS Fall Setup Time tCS0 10 ns SCK edge when CS is high
CS Fall to First SCK Edge Setup Time tCSSC 40 — ns
SCK Frequency fSCK ——10MHzV
DD = 5V (Note 2)
SCK High Time tHI 40 — ns
SCK Low Time tLO 40 — ns
SCK Last Edge to CS Rise Setup Time tSCCS 30 — ns
CS Rise to SCK Edge Setup Time tCS1 100 ns SCK edge when CS is high
SI Setup Time tSU 40 — ns
SI Hold Time tHD 10 — ns
SCK to SO Valid Propagation Delay tDO 80 ns MCP6S93
CS Rise to SO Forced to Zero tSOZ 80 ns MCP6S93
Channel and Gain Select Timing
Channel Select Time tCH 1.5 µs CHx = 0.6V, CHy = 0.3V, G = 1,
CHx to CHy select,
CS = 0.7 VDD to VOUT 90% point
Gain Select Time tG 1 µs CHx = CHy = 0.3V,
G = 5 to G = 1 select,
CS = 0.7 VDD to VOUT 90% point
Shutdown Mode Timing
Out of Shutdown mode (CS goes high)
to Amplifier Output Turn-on Time
tON —3.510µsCS = 0.7 VDD to VOUT 90% point
Into Shutdown mode (CS goes high) to
Amplifier Output High-Z Turn-off Time
tOFF —1.5µsCS = 0.7 VDD to VOUT 90% point
Note 1: Not tested in production. Set by design and characterization.
2: When using the device in the daisy-chain configuration, maximum clock frequency is determined by a combination of
propagation delay time (tDO 80 ns), data input set-up time (tSU 40 ns), SCK high time (tHI 40 ns) and SCK rise and
fall times of 5 ns. Maximum fSCK is therefore 5.8 MHz.
2004 Microchip Technology Inc. DS21908A-page 6
MCP6S91/2/3
TEMPERATURE CHARACTERISTICS
Electrical Specifications: Unless otherwise indicated, VDD = +2.5V to +5.5V, VSS = GND.
Parameters Sym Min Typ Max Units Conditions
Temperature Ranges
Specified Temperature Range TA-40 — +125 °C (Note 1)
Operating Temperature Range TA-40 — +125 °C
Storage Temperature Range TA-65 — +150 °C
Thermal Package Resistances
Thermal Resistance, 8L-PDIP θJA —85°C/W
Thermal Resistance, 8L-SOIC θJA —163°C/W
Thermal Resistance, 8L-MSOP θJA —206°C/W
Thermal Resistance, 10L-MSOP θJA —143°C/W
Note 1: Operation in this range must not cause TJ to exceed Maximum Junction Temperature (+150°C).
K
2004 Microchip Technology Inc. DS21908A-page 7
MCP6S91/2/3
FIGURE 1-1: Channel Select Timing
Diagram.
FIGURE 1-2: PGA Shutdown Timing
Diagram (must enter correct commands before
CS goes high).
FIGURE 1-3: Gain Select Timing
Diagram.
FIGURE 1-4: Detailed SPI™ Serial Interface Timing; SPI 0,0 Mode.
CS
VOUT
tCH
0.6V
0.3V
CS
tOFF
VOUT
tON
Hi-Z Hi-Z
ISS 30 pA (typ.)
1.0 mA (typ.)
0.3V
CS
VOUT
tG
1.5V
0.3V
CS
SCK
SI
tSU tHD
tCSSC tSCCS
tCSH
SO
(first 16 bits out are always zeros)
tDO tSOZ
tLO tHI
1/fSCK
tCS0
tCS1
a
2004 Microchip Technology Inc. DS21908A-page 8
MCP6S91/2/3
FIGURE 1-5: Detailed SPI™ Serial Interface Timing; SPI 1,1 Mode.
1.1 DC Output Voltage Specs / Model
1.1.1 IDEAL MODEL
The ideal PGA output voltage (VOUT) is:
EQUATION 1-1:
(see Figure 1-6). This equation holds when there are
no gain or offset errors and when the VREF pin is tied to
a low-impedance source (<< 0.1) at ground potential
(VSS = 0V).
1.1.2 LINEAR MODEL
The PGA’s linear region of operation, including offset
and gain errors, is modeled by the line VO_LIN shown in
Figure 1-6.
EQUATION 1-2:
The end points of this line are at VO_ID = 0.3V and
VDD – 0.3V. Figure 1-6 shows the relationship between
the gain and offset specifications referred to in the
electrical specifications as follows:
EQUATION 1-3:
The DC Gain Drift (G/TA) can be calculated from the
change in gE across temperature. This is shown in the
following equation:
EQUATION 1-4:
CS
SCK
SI
tSU tHD
tCSSC tSCCS
SO
(first 16 bits out are always zeros)
tDO tSOZ
tHI tLO
1/fSCK
tCS1
tCSH
tCS0
Where:
G is the nominal gain
VO_ID GVIN
=VREF VSS 0V==
VO_LIN G1 g
E
+()VIN 0.3V
G
----------- VOS
+


0.3V+=
VREF VSS 0V==
gE100% V2V1
GV
DD 0.6V()
--------------------------------------
=
VOS
V1
G1 g
E
+()
-------------------------
=G+1=
GTA
gE
TA
----------
=
2004 Microchip Technology Inc. DS21908A-page 9
MCP6S91/2/3
FIGURE 1-6: Output Voltage Model with
the standard condition VREF =V
SS =0V.
1.1.3 OUTPUT NON-LINEARITY
Figure 1-7 shows the Integral Non-Linearity (INL) of the
output voltage.
EQUATION 1-5:
The output non-linearity specification in the Electrical
Specifications (with units of: % of FSR) is related to
Figure 1-7 by:
EQUATION 1-6:
The Full-Scale Range (FSR) is VDD – 0.6V
(0.3V to VDD – 0.3V).
FIGURE 1-7: Output Voltage INL with the
standard condition VREF =V
SS =0V.
1.1.4 DIFFERENT VREF CONDITIONS
Some of the plots in Section 2.0 “Typical Performance
Curves”, have the conditions VREF =V
DD/2 or
VREF =V
DD. The equations and figures above are easily
modified for these conditions. The ideal VOUT equation
becomes:
EQUATION 1-7:
The complete linear model is:
EQUATION 1-8:
where the new VIN end points are:
EQUATION 1-9:
The equations for extracting the specifications do not
change.
0
0
0.3
VDD – 0.3
VDD
V
OUT
VOUT (V)
VIN (V)
0.3 VDD – 0.3 VDD
GGG
V1
V
O_ID
V
O_LIN
V2
INL VOUT VO_LIN
=
VONL
max V3V4
,()
VDD 0.6V
-------------------------------100%=
0
INL (V)
VIN (V)
0.3 VDD – 0.3 VDD
GGG
0
V3
V4
VO_ID VREF GV
IN VREF
()+=
VDD VREF VSS 0V=>
VON_LIN G1 g
E
+()VIN VIN_L VOS
+()0.3V+=
VREF VSS 0V==
VIN_L
0.3V VREF
G
------------------------------ VREF
+=
VIN_H
VDD 0.3VVREF
G
----------------------------------------------- VREF
+=
2004 Microchip Technology Inc. DS21908A-page 10
MCP6S91/2/3
2.0 TYPICAL PERFORMANCE CURVES
Note: Unless otherwise indicated, TA= +25°C, VDD = +2.5V to +5.5V, VSS = GND, VREF =V
SS, G = +1 V/V,
Input = CH0 = (0.3V)/G, CH1 = 0.3V, RL=10kto VDD/2 and CL = 60 pF.
FIGURE 2-1: DC Gain Error, G = +1.
FIGURE 2-2: DC Gain Error, G +2.
FIGURE 2-3: Ladder Resistance Drift.
FIGURE 2-4: DC Gain Drift, G = +1.
FIGURE 2-5: DC Gain Drift, G +2.
FIGURE 2-6: Crosstalk vs. Frequency
(circuit in Figure 6-4).
Note: The graphs and tables provided following this note are a statistical summary based on a limited number of
samples and are provided for informational purposes only. The performance characteristics listed herein
are not tested or guaranteed. In some graphs or tables, the data presented may be outside the specified
operating range (e.g., outside specified power supply range) and therefore outside the warranted range.
0%
2%
4%
6%
8%
10%
12%
14%
16%
18%
20%
22%
24%
-0.10
-0.08
-0.06
-0.04
-0.02
0.00
0.02
0.04
0.06
0.08
0.10
DC Gain Error (%)
Percentage of Occurrences
600 Samples
G = +1
0%
2%
4%
6%
8%
10%
12%
14%
16%
18%
-0.6
-0.5
-0.4
-0.3
-0.2
-0.1
0.0
0.1
0.2
0.3
0.4
0.5
0.6
DC Gain Error (%)
Percentage of Occurrences
600 Samples
G +2
0%
2%
4%
6%
8%
10%
12%
14%
16%
0.019
0.020
0.021
0.022
0.023
0.024
0.025
0.026
0.027
0.028
0.029
0.030
Ladder Resistance Drift (%/°C)
Percentage of Occurrences
597 Samples
TA = -40 to +125°C
0%
5%
10%
15%
20%
25%
30%
35%
-0.0006
-0.0005
-0.0004
-0.0003
-0.0002
-0.0001
0.0000
0.0001
0.0002
0.0003
0.0004
0.0005
0.0006
DC Gain Drift (%/°C)
Percentage of Occurrences
600 Samples
G = +1
TA = -40 to +125°C
0%
2%
4%
6%
8%
10%
12%
14%
16%
18%
20%
22%
24%
26%
-0.0020
-0.0016
-0.0012
-0.0008
-0.0004
0.0000
0.0004
0.0008
0.0012
0.0016
0.0020
DC Gain Drift (%/°C)
Percentage of Occurrences
600 Samples
G +2
TA = -40 to +125°C
-100
-90
-80
-70
-60
-50
-40
-30
-20
-10
1.E+05 1.E+06 1.E+07 1. E+08
Frequency (Hz)
Crosstalk, Input Referred (dB)
VDD = 5.0V
G = +32 V/V
CH0 selected
RS = 1 k
RS = 0
RS = 100
RS = 10 k
100k 100M10M1M
E S m m E 5 1 w . I" I" I" 5 a S 0.0 0.5 1.0 1.5 2.0 2.5 3.0 3.5 4.0 4.5 5." 5.5 (W) vm Vonage (V) rage FIGURE 2-11: Input Offset Vo/rage v5. V55; Voltage. flk 100k uency. Input Noise Voltage Den
2004 Microchip Technology Inc. DS21908A-page 11
MCP6S91/2/3
Note: Unless otherwise indicated, TA= +25°C, VDD = +2.5V to +5.5V, VSS = GND, VREF =V
SS, G = +1 V/V,
Input = CH0 = (0.3V)/G, CH1 = 0.3V, RL=10kto VDD/2 and CL = 60 pF.
FIGURE 2-7: Input Offset Voltage,
VDD =4.0V.
FIGURE 2-8: Input Offset Voltage
Mismatch.
FIGURE 2-9: Input Noise Voltage Density
vs. Frequency.
FIGURE 2-10: Input Offset Voltage Drift.
FIGURE 2-11: Input Offset Voltage vs.
VREF Voltage.
FIGURE 2-12: Input Noise Voltage Density
vs. Gain.
0%
5%
10%
15%
20%
25%
30%
-3 -2 -1 0 1 2 3
Input Offset Voltage (mV)
Percentage of Occurrences
600 Samples
G = +1
VDD = 4.0V
0%
5%
10%
15%
20%
25%
30%
35%
-30
-20
-10
0
10
20
30
Input Offset Voltage MismatchV)
Percentage of Occurrences
32 Samples
VDD = 5.5V
VIN = 0.3V
σ = 10.0 µVRMS
Measurement
Repeatability:
10.4 µVRMS
1
10
100
1000
0.1 1 10 100 1000 10000 100000
Frequency (Hz)
Input Noise Voltage Density
(nV/Hz)
1k 10k 100k1 10 1000.1
0%
2%
4%
6%
8%
10%
12%
14%
16%
18%
20%
22%
24%
-10
-8
-6
-4
-2
0
2
4
6
8
10
Input Offset Voltage Drift (µV/°C)
Percentage of Occurrences
600 Samples
TA = -40 to +125°C
G = +1
-3.0
-2.5
-2.0
-1.5
-1.0
-0.5
0.0
0.5
1.0
1.5
2.0
2.5
3.0
0.0 0.5 1.0 1.5 2.0 2.5 3.0 3.5 4.0 4.5 5.0 5.5
VREF Voltage (V)
Input Offset Voltage (mV)
VDD = 5.5V
VDD = 2.5V
G = +1
VIN = VREF
0
1
2
3
4
5
6
7
8
9
10
11
12
13
12458101632
Gain (V/V)
Input Noise Voltage Density
(nV/Hz)
f = 10 kHz
2004 Microchip Technology Inc. DS21908A-page 12
MCP6S91/2/3
Note: Unless otherwise indicated, TA= +25°C, VDD = +2.5V to +5.5V, VSS = GND, VREF =V
SS, G = +1 V/V,
Input = CH0 = (0.3V)/G, CH1 = 0.3V, RL=10kto VDD/2 and CL = 60 pF.
FIGURE 2-13: PSRR vs. Ambient
Temperature.
FIGURE 2-14: Input Bias Current vs.
Ambient Temperature.
FIGURE 2-15: Quiescent Current in
Shutdown Mode vs. Ambient Temperature.
FIGURE 2-16: PSRR vs. Frequency.
FIGURE 2-17: Input Bias Current vs. Input
Voltage.
FIGURE 2-18: Quiescent Current in
Shutdown Mode.
70
80
90
100
110
120
-50 -25 0 25 50 75 100 125
Ambient Temperature (°C)
Power Supply Rejection Ratio
(dB)
1
10
100
1,000
50 75 100 125
Ambient Temperature (°C)
Input Bias Current (pA)
VDD = 5.5V
CH0 = 5.0V
MCP6S92/3
MCP6S91
1.E-13
1.E-12
1.E-11
1.E-10
1.E-09
1.E-08
1.E-07
-50 -25 0 25 50 75 100 125
Ambient Temperature (°C)
Quiescent Current in
Shutdown (A)
In Shutdown Mode
CH0 = VDD/2
VDD = 2.5V
VDD = 5.5V
100n
10n
1n
100p
10p
1p
100f
20
30
40
50
60
70
80
90
100
10 100 1000 10000 100000 10 00000
Frequency (Hz)
Power Supply Rejection Ratio
(dB)
VDD = 5.5V
VDD = 2.5V
1k 10k 1M10 100
Input Referred
100k
1
10
100
1,000
10,000
0.00.51.01.52.02.53.03.54.04.55.05.5
Input Voltage (V)
Input Bias Current (pA)
TA = +85°C
MCP6S92/3
VDD = 5.5V
TA = +125°C
0%
5%
10%
15%
20%
25%
10
14
18
22
26
30
34
38
42
Quiescent Current in Shutdown (pA)
Percentage of Occurrences
39 Samples
VDD = 5.5V
CH0 = VDD/2
2004 Microchip Technology Inc. DS21908A-page 13
MCP6S91/2/3
Note: Unless otherwise indicated, TA= +25°C, VDD = +2.5V to +5.5V, VSS = GND, VREF =V
SS, G = +1 V/V,
Input = CH0 = (0.3V)/G, CH1 = 0.3V, RL=10kto VDD/2 and CL = 60 pF.
FIGURE 2-19: Quiescent Current vs.
Supply Voltage.
FIGURE 2-20: DC Output Non-Linearity vs.
Supply Voltage.
FIGURE 2-21: Output Voltage Headroom
vs. Output Plus Ladder Current (circuit in
Figure 4-2).
FIGURE 2-22: Output Short Circuit Current
vs. Supply Voltage.
FIGURE 2-23: DC Output Non-Linearity vs.
Output Swing.
FIGURE 2-24: Output Voltage Swing vs.
Frequency.
0.0
0.1
0.2
0.3
0.4
0.5
0.6
0.7
0.8
0.9
1.0
1.1
1.2
0.00.51.01.52.02.53.03.54.04.55.05.5
Supply Voltage (V)
Quiescent Current (mA)
TA = +125°C
TA = +85°C
TA = +25°C
TA = -40°C
0.001
0.01
0.1
1
2.53.03.54.04.55.05.5
Power Supply Voltage (V)
DC Output Non-Linearity,
Input Referred (% of FSR)
VOUT = 0.3V to VDD - 0.3V
VONL/G, G = +1
G = +2
G
+4
1
10
100
1000
0.1 1 10
Output Plus Ladder Current Magnitude (mA)
Output Voltage Headroom;
VDD-VOH and VOL-VSS (mV)
VDD = 5.5V
VDD = 2.5V
0
5
10
15
20
25
30
35
0.0 0.5 1.0 1.5 2.0 2.5 3.0 3.5 4.0 4.5 5.0 5.5
Power Supply Voltage (V)
Output Short Circuit Current
Magnitude (mA)
TA = +125°C
TA = +85°C
TA = +25°C
TA = -40°C
0.001
0.01
0.1
1
110
Output Voltage Swing (VP-P)
DC Output Non-Linearity,
Input Referred (% of FSR)
VDD = 5.5V
VONL/G:
G = +1
G = +2
G +4
0.1
1
10
1.E+05 1.E+ 06 1.E+07
Frequency (Hz)
Output Voltage Swing (VP-P)
100k 10M1M
VDD = 5.5V
VDD = 2.5V
G = 1, 2
G = 4 to 10
G = 16, 32
2004 Microchip Technology Inc. DS21908A-page 14
MCP6S91/2/3
Note: Unless otherwise indicated, TA= +25°C, VDD = +2.5V to +5.5V, VSS = GND, VREF =V
SS, G = +1 V/V,
Input = CH0 = (0.3V)/G, CH1 = 0.3V, RL=10kto VDD/2 and CL = 60 pF.
FIGURE 2-25: Gain vs. Frequency.
FIGURE 2-26: Bandwidth vs. Capacitive
Load.
FIGURE 2-27: THD plus Noise vs.
Frequency, VOUT =2V
P-P.
FIGURE 2-28: Gain Peaking vs. Capacitive
Load.
FIGURE 2-29: The MCP6S91/2/3 family
shows no phase reversal under overdrive.
FIGURE 2-30: THD plus Noise vs.
Frequency, VOUT =4V
P-P.
-20
-10
0
10
20
30
40
1.E+05 1.E+ 06 1.E+07 1.E+08
Frequency (Hz)
Gain (dB)
G = +2
G = +1
1M 10M 100M100k
G = +32
G = +16
G = +8
G = +5
G = +4
1
10
100
10 100 1000
Capacitive Load (pF)
Bandwidth (MHz)
G = +1
G = +4
G = +16
0.0001
0.001
0.01
0.1
1
1.E+02 1.E+03 1.E+04 1.E+05
Frequency (Hz)
THD + Noise (%)
100 1k 100k10k
G = +1, RL = 10 k to 1.5V
G = +4
G = +1
G = +16
Measurement BW = 80 kHz
VOUT = 2.0VP-P
VDD = 5.0V
0
1
2
3
4
5
6
7
10 100 1000
Capacitive Load (pF)
Gain Peaking (dB)
G = +16
G = +4
G = +1
-1
0
1
2
3
4
5
6
012345678910
Time (1 µs/div)
Input, Output Voltage (V)
VDD = 5.0V
G = +1 V/V
VIN
VOUT
0.0001
0.001
0.01
0.1
1
1.E+02 1.E+ 03 1.E+04 1.E+0 5
Frequency (Hz)
THD + Noise (%)
Measurement BW = 80 kHz
VOUT = 4 VP-P
VDD = 5.0V
100 1k 100k10k
G = +4
G = +1
G = +16
2004 Microchip Technology Inc. DS21908A-page 15
MCP6S91/2/3
Note: Unless otherwise indicated, TA= +25°C, VDD = +2.5V to +5.5V, VSS = GND, VREF =V
SS, G = +1 V/V,
Input = CH0 = (0.3V)/G, CH1 = 0.3V, RL=10kto VDD/2 and CL = 60 pF.
FIGURE 2-31: Small-Signal Pulse
Response.
FIGURE 2-32: Channel Select Timing.
FIGURE 2-33: Output Voltage vs.
Shutdown Mode.
FIGURE 2-34: Large-Signal Pulse
Response.
FIGURE 2-35: Gain Select Timing.
FIGURE 2-36: Minimum Valid Supply
Voltage (register data still valid).
-60
-50
-40
-30
-20
-10
0
10
20
30
40
50
60
0.000 0. 200 0.400 0.600 0.800 1.000 1.2 00 1.400 1.600 1 .800 2.000
Time (200 ns/div)
Output Voltage
(10 mV/div)
-300
-250
-200
-150
-100
-50
0
50
100
150
200
250
300
Normalized Input Voltage
(50 mV/div)
VDD = 5.0V
VOUT
G = +1
G = +5
G = +32
GVIN
0.25
0.30
0.35
0.40
0.45
0.50
0.55
0.60
0.65
0.00 0.50 1.00 1.5 0 2.00 2.50 3.00 3.50 4.0 0 4.50 5.00
Time (500 ns/div)
Output Voltage (V)
-20
-15
-10
-5
0
5
10
15
20
Chip Select Voltage (V)
5
0
VOUT
(CH0 = 0.6V,
G = +1)
VOUT
(CH1 = 0.3V, G = +1)
CS
CS
0.0
0.5
1.0
1.5
2.0
2.5
3.0
0.E+00 1.E+ 00 2.E+0 0 3.E+00 4.E +00 5.E+ 00 6.E+00 7. E+00 8.E +00 9.E+00 1. E+01 1.E+0 1 1.E+01
Time (1 µs/div)
Output Voltage (mV)
-15
-10
-5
0
5
10
15
Chip Select Voltage (V)
VOUT is "ON"
Shutdown
CS
CS
Shutdown VDD = 5.0V
CH0 = 0.3V
G = +1
0.0
0.5
1.0
1.5
2.0
2.5
3.0
3.5
4.0
4.5
5.0
0.0 0.5 1.0 1.5 2.0 2 .5 3.0 3.5 4.0 4.5 5.0
Time (500 ns/div)
Output Voltage (V)
-2.5
-1.5
-0.5
0.5
1.5
2.5
3.5
4.5
5.5
6.5
7.5
Normalized Input Voltage
(1V/div)
VDD = 5.0V
GVIN
VOUT
G = +1
G = +5
G = +32
0.0
0.2
0.4
0.6
0.8
1.0
1.2
1.4
1.6
0 500 1000 1500 2000 2500 3 000 3500 4 000 4500 5000
Time (500 ns/div)
Output Voltage (V)
-20
-15
-10
-5
0
5
10
15
20
Chip Select Voltage (V)
VOUT
(CH0 = 0.3V, G = +5)
VOUT
(CH0 = 0.3V, G = +1)
CS CS
0%
10%
20%
30%
40%
50%
60%
70%
80%
90%
0.0
0.5
1.0
1.5
2.0
Minimum Valid Supply Voltage (V)
Percentage of Occurrences
32 Samples
1st Wafer Lot
2004 Microchip Technology Inc. DS21908A-page 16
MCP6S91/2/3
Note: Unless otherwise indicated, TA= +25°C, VDD = +2.5V to +5.5V, VSS = GND, VREF =V
SS, G = +1 V/V,
Input = CH0 = (0.3V)/G, CH1 = 0.3V, RL=10kto VDD/2 and CL = 60 pF.
FIGURE 2-37: Input Offset Voltage vs.
Input Voltage, VDD = 2.5V.
FIGURE 2-38: Output Voltage Headroom
vs. Ambient Temperature.
FIGURE 2-39: Input Offset Voltage vs.
Input Voltage, VDD = 5.5V.
0.0
0.1
0.2
0.3
0.4
0.5
0.6
0.7
0.8
0.9
1.0
1.1
1.2
0.0 0.5 1.0 1.5 2.0 2.5
Input Voltage (V)
Input Offset Voltage (mV)
G = 1 V/V
VDD = 2.5V TA = +125°C
TA = +85°C
TA = +25°C
TA = -40°C
0
5
10
15
20
25
30
35
-50 -25 0 25 50 75 100 125
Ambient Temperature (°C)
Output Voltage Headroom;
VDD–VOH and VOL–VSS (mV)
VDD = 5.5V: VDD–VOH
VOL–VSS
VDD = 2.5V: VDD–VOH
VOL–VSS
VREF = VSS
0.0
0.1
0.2
0.3
0.4
0.5
0.6
0.7
0.8
0.9
1.0
1.1
1.2
0.0 0.5 1.0 1.5 2.0 2.5 3.0 3.5 4.0 4.5 5.0 5.5
Input Voltage (V)
Input Offset Voltage (mV)
G = 1 V/V
VDD = 5.5V
TA
= +125°C
TA
= +85°C
TA
= +25°C
TA
= -40°C
2004 Microchip Technology Inc. DS21908A-page 17
MCP6S91/2/3
3.0 PIN DESCRIPTIONS
Descriptions of the pins are listed in Table 3-1.
TABLE 3-1: PIN FUNCTION TABLE
3.1 Analog Output
The output pin (VOUT) is a low-impedance voltage
source. The selected gain (G), selected input (CH0,
CH1) and voltage at VREF determine its value.
3.2 Analog Inputs (CH0, CH1)
The inputs CH0 and CH1 connect to the signal
sources. They are high-impedance CMOS inputs with
low bias currents. The internal MUX selects which one
is amplified to the output.
3.3 External Reference Voltage (VREF)
The VREF pin, which is an analog input, should be at a
voltage between VSS and VDD (the MCP6S92 has
VREF tied internally to VSS). The voltage at this pin
shifts the output voltage.
3.4 Power Supply (VSS and VDD)
The Positive Power Supply Pin (VDD) is 2.5V to 5.5V
higher than the Negative Power Supply Pin (VSS). For
normal operation, the other pins are at voltages
between VSS and VDD.
Typically, these parts are used in a single (positive)
supply configuration. In this case, VSS is connected to
ground and VDD is connected to the supply. VDD will
need a local bypass capacitor (typically 0.01 µF to
0.1 µF) within 2 mm of the VDD pin. These parts can
share a bulk capacitor with analog parts (typically
2.2 µF to 10 µF) within 100 mm of the VDD pin.
3.5 Digital Inputs
The SPI interface inputs are: Chip Select (CS), Serial
Input (SI) and Serial Clock (SCK). These are Schmitt-
triggered, CMOS logic inputs.
3.6 Digital Output
The MCP6S93 device has a SPI interface Serial Output
(SO) pin. This is a CMOS push-pull output and does
not ever go High-Z. Once the device is deselected (CS
goes high), SO is forced low. This feature supports
daisy-chaining, as explained in Section 5.3 “Daisy-
Chain Configuration”.
MCP6S91 MCP6S92 MCP6S93 Symbol Description
111V
OUT Analog Output
2 2 2 CH0 Analog Input
3 3 CH1 Analog Input
3—4V
REF External Reference Pin
445V
SS Negative Power Supply
556
CS SPI™ Chip Select
6 6 7 SI SPI Serial Data Input
8 SO SPI Serial Data Output
7 7 9 SCK SPI Clock Input
8810V
DD Positive Power Supply
2004 Microchip Technology Inc. DS21908A-page 18
MCP6S91/2/3
4.0 ANALOG FUNCTIONS
The MCP6S91/2/3 family of Programmable Gain
Amplifiers (PGA) is based on simple analog building
blocks (see Figure 4-1). Each of these blocks will be
explained in more detail in the following subsections.
FIGURE 4-1: PGA Block Diagram.
4.1 Input MUX
The MCP6S91 has one input, while the MCP6S92 and
MCP6S93 have two inputs (see Figure 4-1).
For the lowest input current, float unused inputs. Tying
these pins to a voltage near the active channel’s bias
voltage also works well. For simplicity, they can be tied
to VSS or VDD, but the input current may increase.
The one-channel MCP6S91 has approximately the
same input bias current as the two-channel MCP6S92
and MCP6S93.
The input offset voltage mismatch between channels
(VOS) is, ideally, 0 µV. The input MUX uses CMOS
transmission gates that have drain-source (channel)
resistance, but no offset voltage. The histogram in
Figure 2-8 reflects the measurement repeatability
(i.e., noise power bandwidth) rather than the actual
mismatch. Reducing the measurement bandwidth will
produce a more narrow histogram and give an aver-
age closer to 0 µV.
4.2 Internal Op Amp
The internal op amp gives the right combination of
bandwidth, accuracy and flexibility.
4.2.1 COMPENSATION CAPACITORS
The internal op amp has three compensation capaci-
tors (comp. caps.) connected to a switching network.
They are selected to give good small-signal bandwidth
at high gains and good slew rates (full-power band-
width) at low gains. The change in bandwidth as gain
changes is between 2 and 12 MHz. Refer to Table 4-1
for more information.
TABLE 4-1: GAIN VS. INTERNAL
COMPENSATION
CAPACITOR
4.2.2 RAIL-TO-RAIL CHANNEL INPUTS
The input stage of the internal op amp uses two differ-
ential input stages in parallel; one operates at low VIN
(input voltage), while the other operates at high VIN.
With this topology, the internal inputs can operate to
0.3V past either supply rail. The input offset voltage is
measured at both VIN =V
SS – 0.3V and VDD + 0.3V to
ensure proper operation.
The transition between the two input stages occurs
when VIN VDD 1.5V. For the best distortion and gain
linearity, avoid this region of operation.
MCP6S91 One input (CH0), no SO pin
MCP6S92 Two inputs (CH0, CH1), VREF tied
internally to VSS, no SO pin
MCP6S93 Two inputs (CH0, CH1)
VOUT
VREF
VDD
CS
SI
SO
SCK
CH1
CH0
VSS
8
RF
RG
MUX
SPI™
Logic
Gain
Switches
Resistor Ladder (RLAD)
Gain
(V/V)
Internal
Comp.
Cap.
GBWP
(MHz)
Typ.
SR
(V/µs)
Typ.
FPBW
(MHz)
Typ.
BW
(MHz)
Typ.
1 Large 12 4.0 0.30 12
2 Large 12 4.0 0.30 6
4Medium 20 11 0.70 10
5Medium 20 11 0.70 7
8 Medium 20 11 0.70 2.4
10 Medium 20 11 0.70 2.0
16 Small 64 22 1.6 5
32 Small 64 22 1.6 2.0
Note 1: FPBW is the Full-Power Bandwidth.
These numbers are based on VDD =5.0V.
2: No changes in DC performance
(e.g., VOS) accompany a change in
compensation capacitor.
3: BW is the closed-loop, small signal -3 dB
bandwidth.
W fi
2004 Microchip Technology Inc. DS21908A-page 19
MCP6S91/2/3
4.2.3 RAIL-TO-RAIL OUTPUT
The maximum output voltage swing is the maximum
swing possible under a particular amplifier load current.
The amplifier load current is the sum of the external
load current (IOUT) and the current through the ladder
resistance (ILAD); see Figure 4-2.
EQUATION 4-1:
FIGURE 4-2: Amplifier Load Current.
See Figure 2-21 for the typical output headroom
(VDD – VOH or VOL – VSS) as a function of amplifier
load current.
The specification table states the output can reach
within 60 mV of either supply rail when RL=10k and
VREF =V
DD/2.
4.2.4 INPUT VOLTAGE AND PHASE
REVERSAL
The MCP6S91/2/3 amplifier family is designed with
CMOS input devices. It is designed to not exhibit phase
inversion when the input pins exceed the supply
voltages. Figure 2-29 shows an input voltage
exceeding both supplies with no resulting phase
inversion.
The maximum voltage that can be applied to the input
pins (CHx) is VSS –0.3V to V
DD + 0.3V. Voltages on
the inputs that exceed this absolute maximum rating
can cause excessive current to flow into or out of the
input pins. Current beyond ±2 mA can cause possible
reliability problems. Applications that exceed this rating
must be externally limited with an input resistor, as
shown in Figure 4-3.
FIGURE 4-3: RIN limits the current flow
into an input pin.
4.3 Resistor Ladder
The resistor ladder shown in Figure 4-1
(RLAD =R
F+R
G) sets the gain. Placing the gain
switches in series with the inverting input reduces the
parasitic capacitance, distortion and gain mismatch.
RLAD is an additional load on the output of the PGA and
causes additional current draw from the supplies. It is
also a load (ZIN_REF) on the external circuitry driving
the VREF pin.
In Shutdown mode, RLAD is still attached to the VOUT
and VREF pins. Thus, these pins and the internal ampli-
fier’s inverting input are all connected through RLAD
and the output is not High-Z (unlike the internal op
amp).
While RLAD contributes to the output noise, its effect is
small. Refer to Figure 2-12.
Where:
Amplifier Load Current IOUT ILAD
+=
ILAD
VOUT VREF
()
RLAD
-------------------------------------
=
VOUT
VREF
RLAD
IOUT
ILAD
MCP6S9X
CHx
RIN
VIN
RIN VSS – (Maximum expected VIN)
2 mA
RIN (Maximum expected VIN) – VDD
2 mA
VOUT
2004 Microchip Technology Inc. DS21908A-page 20
MCP6S91/2/3
4.4 Rail-to-Rail VREF Input
The VREF input is intended to be driven by a low-
impedance voltage source. The source driving the
VREF pin should have an output impedance less than
0.1 to maintain reasonable gain accuracy. The supply
voltage VSS and VDD usually meet this requirement.
RLAD presents a load at the VREF pin to the external
circuit (ZIN_REF (5 k/G)||(6 pF)), which depends on
the gain. Any source driving the VREF pin must be
capable of driving a load as heavy as 0.16 k||6 pF
(G = 32).
The absolute maximum voltages that can be applied to
the reference input pin (VREF) are VSS –0.3V and
VDD + 0.3V. Voltages on the inputs that exceed this
absolute maximum rating can cause excessive current
to flow into or out of this pin. Current beyond ±2 mA can
cause possible reliability problems. Because an
external series resistor cannot be used (for low gain
error), the external circuit must ensure that VREF is
between VSS – 0.3V and VDD +0.3V.
The VIVR_REF spec shows the region of normal
operation for the VREF pin (VSS to VDD). Staying within
this region ensures proper operation of the PGA and its
surrounding circuitry.
4.5 Shutdown Mode
These PGAs use a software shutdown command.
When the SPI interface sends a shutdown command,
the internal op amp is shut down and its output placed
in a High-Z state.
The resistive ladder is always connected between
VREF and VOUT; even in shutdown. This means that the
output resistance will be on the order of 5 k, with a
path for output signals to appear at the input.
2004 Microchip Technology Inc. DS21908A-page 21
MCP6S91/2/3
5.0 DIGITAL FUNCTIONS
The MCP6S91/2/3 PGAs use a standard SPI
compatible serial interface to receive instructions from
a controller. This interface is configured to allow daisy-
chaining with other SPI devices.
5.1 SPI Timing
Chip Select (CS) toggles low to initiate communica-
tion with these devices. The first byte of each SI word
(two bytes long) is the instruction byte, which goes
into the Instruction register. The Instruction register
points the second byte to its destination. In a typical
application, CS is raised after one word (16 bits) to
implement the desired changes. Section 5.3 “Daisy-
Chain Configuration, covers applications using
multiple 16-bit words. SO goes low after CS goes
high; it has a push-pull output that does not go into a
high-Z state.
The MCP6S91/2/3 devices operate in SPI modes 0,0
and 1,1. In 0,0 mode, the clock idles in the low state
(Figure 5-1). In 1,1 mode, the clock idles in the high
state (Figure 5-2). In both modes, SI data is loaded into
the PGA on the rising edge of SCK, while SO data is
clocked out on the falling edge of SCK. In 0,0 mode, the
falling edge of CS also acts as the first falling edge of
SCK (see Figure 5-1). There must be multiples of 16
clocks (SCK) while CS is low or commands will abort
(see Section 5.3 “Daisy-Chain Configuration”).
FIGURE 5-1: Serial Bus Sequence for the PGA; SPI™ 0,0 Mode (see Figure 1-4).
FIGURE 5-2: Serial Bus Sequence for the PGA; SPI™ 1,1 Mode (see Figure 1-5).
12345678910 11 12 13 14 15 16
bit 7
CS
SCK
SI
Instruction Byte Data Byte
bit 0
bit 7
bit 0
SO
(first 16 bits out are always zeros)
12345678910 11 12 13 14 15 16
bit 7
CS
SCK
SI
Instruction Byte Data Byte
bit 0
bit 7
bit 0
SO
(first 16 bits out are always zeros)
2004 Microchip Technology Inc. DS21908A-page 22
MCP6S91/2/3
5.2 Registers
The analog functions are programmed through the SPI
interface using 16-bit words (see Figure 5-1 and
Figure 5-2). This data is sent to two of three 8-bit regis-
ters: Instruction register (Register 5-1), Gain register
(Register 5-2) and Channel register (Register 5-3).
There are no power-up defaults for these three
registers.
5.2.1 ENSURING VALID DATA IN THE
REGISTERS
After power up, the registers contain random data that
must be initialized. Sending valid gain and channel
selection commands to the internal registers puts valid
data into those registers. Also, the internal state
machine starts in an arbitrary state. Toggling the Chip
Select pin (CS) from high to low, then back to high
again, puts the internal state machine in a known, valid
condition (this can be done by entering any valid
command).
After power-up, and when the power supply voltage
dips below the minimum valid VDD (VDD_VAL), the inter-
nal register data and state machine may need to be
reset. This is accomplished as described before. Use
an external system supervisor to detect these events
so that the microcontroller will reset the PGA state and
registers.
A 0.1 µF bypass capacitor mounted as close as
possible to the VDD pin provides additional transient
immunity.
5.2.2 INSTRUCTION REGISTER
The Instruction register has 3 command bits and 1 indi-
rect address bit; see Register 5-1. The command bits
include a NOP (000) to support daisy-chaining (see
Section 5.3 “Daisy-Chain Configuration”); the other
NOP commands shown should not be used (they are
reserved for future use). The device is brought out of
Shutdown mode when a valid command, other than
NOP or Shutdown, is sent and CS is raised.
REGISTER 5-1: INSTRUCTION REGISTER
W-0 W-0 W-0 U-x U-x U-x U-x W-0
M2 M1 M0 ————A0
bit 7 bit 0
bit 7-5 M2-M0: Command bits
000 = NOP (Note 1)
001 = PGA enters Shutdown mode as soon as a full 16-bit word is sent and CS is raised.
(Notes 1 and 2)
010 = Write to register.
011 = NOP (reserved for future use) (Note 1)
1XX = NOP (reserved for future use) (Note 1)
bit 4-1 Unimplemented: Read as ‘0’ (reserved for future use)
bit 0 A0: Indirect Address bit
1 = Addresses the Channel register
0 = Addresses the Gain register
Note 1: All other bits in the 16-bit word (including A0) are “don’t cares.
2: The device exits Shutdown mode when a valid command (other than NOP or
Shutdown) is sent and CS is raised; that valid command will be executed.
Shutdown does not toggle.
Legend:
R = Readable bit W = Writable bit U = Unimplemented bit, read as ‘0’
-n = Value at POR ‘1’ = Bit is set ‘0’ = Bit is cleared x = Bit is unknown
2004 Microchip Technology Inc. DS21908A-page 23
MCP6S91/2/3
5.2.3 SETTING THE GAIN
The amplifier can be programmed to produce binary
and decimal gain settings between +1 V/V and +32 V/V.
Register 5-2 shows the details. At the same time, differ-
ent compensation capacitors are selected to optimize
the bandwidth vs. slew rate trade-off (see Table 4-1).
REGISTER 5-2: GAIN REGISTER
U-x U-x U-x U-x U-x W-0 W-0 W-0
— — — — —G2G1G0
bit 7 bit 0
bit 7-3 Unimplemented: Read as ‘0’ (reserved for future use)
bit 2-0 G2-G0: Gain Select bits
000 = Gain of +1
001 = Gain of +2
010 = Gain of +4
011 = Gain of +5
100 = Gain of +8
101 = Gain of +10
110 = Gain of +16
111 = Gain of +32
Legend:
R = Readable bit W = Writable bit U = Unimplemented bit, read as ‘0’
-n = Value at POR ‘1’ = Bit is set ‘0’ = Bit is cleared x = Bit is unknown
2004 Microchip Technology Inc. DS21908A-page 24
MCP6S91/2/3
5.2.4 CHANGING THE CHANNEL
If the Instruction register is programmed to address the
Channel register, the multiplexed inputs of the
MCP6S92 and MCP6S93 can be changed using
Register 5-3.
REGISTER 5-3: CHANNEL REGISTER
U-x U-x U-x U-x U-x U-x U-x W-0
— — — — — — —C0
bit 7 bit 0
bit 7-1 Unimplemented: Read as ‘0’ (reserved for future use)
bit 0 C0: Channel Select bit
0 =
1 =
MCP6S91
CH0
CH0
MCP6S92
CH0
CH1
MCP6S93
CH0
CH1
Legend:
R = Readable bit W = Writable bit U = Unimplemented bit, read as ‘0’
-n = Value at POR ‘1’ = Bit is set ‘0’ = Bit is cleared x = Bit is unknown
2004 Microchip Technology Inc. DS21908A-page 25
MCP6S91/2/3
5.2.5 SHUTDOWN COMMAND
The software shutdown command allows the user to
put the amplifier into a low-power mode (see
Register 5-1). In this Shutdown mode, most pins are
high-impedance (Section 4.5 “Shutdown Mode” and
Section 5.1 “SPI Timing” cover the exceptions at pins
VREF, VOUT and SO).
Once the PGA has entered Shutdown mode, it will
remain in this mode until either a valid command is sent
to the device (other than NOP or Shutdown) or the
device is powered down and back up again. The
internal registers maintain their values while in
shutdown.
Once brought out of Shutdown mode, the part returns
to its previous state (see Section 5.2.1 “Ensuring
Valid Data in the Registers” for exceptions to this
rule). This makes it possible to bring the device out of
shutdown mode using one command; send a com-
mand to select the current channel (or gain) and the
device will exit shutdown with the same state that
existed before shutdown.
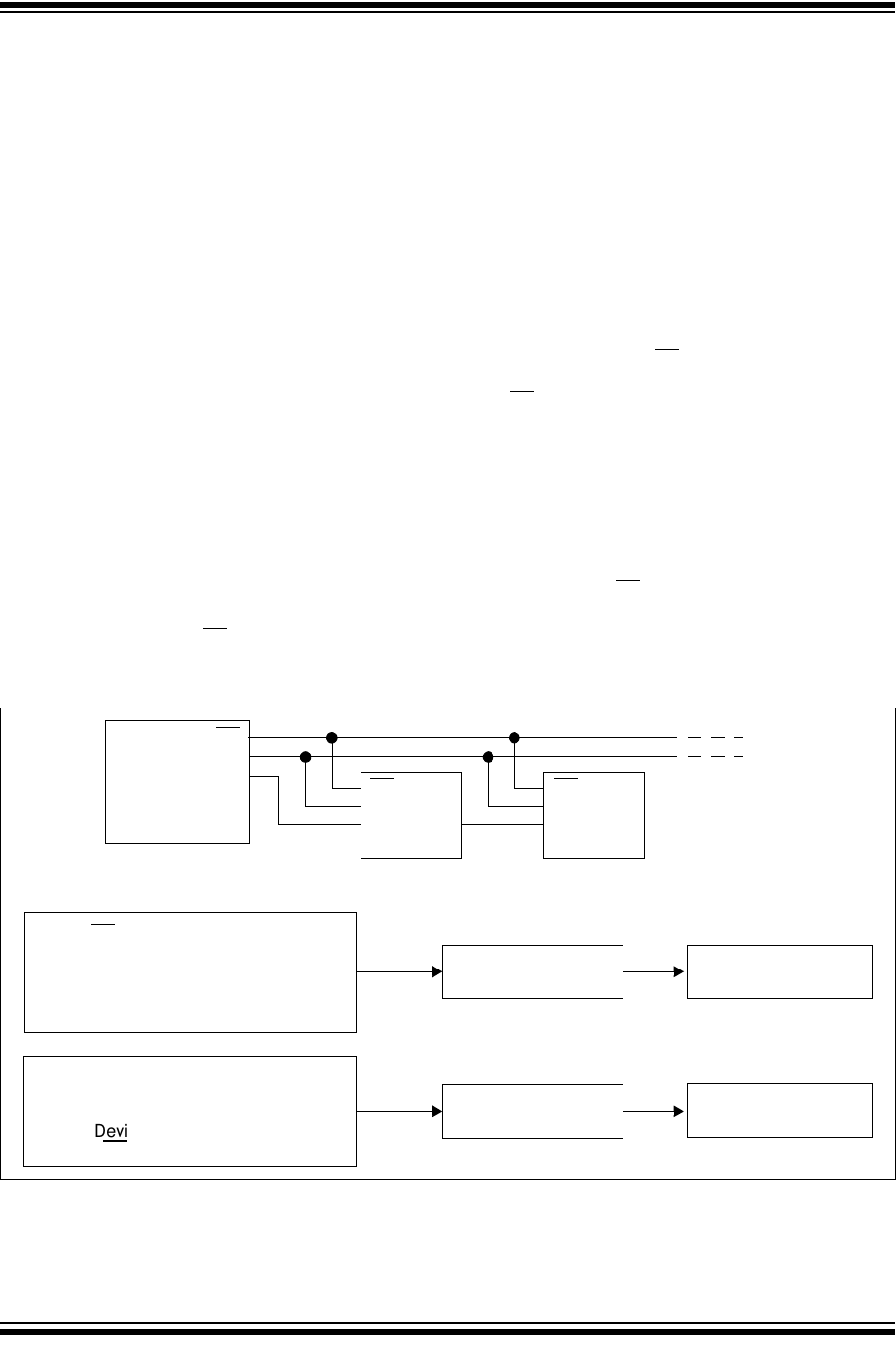
5.3 Daisy-Chain Configuration
Multiple MCP6S91/2/3 devices can be connected in a
daisy-chain configuration by connecting the SO pin
from one device to the SI pin on the next device and
using common SCK and CS lines (Figure 5-3). This
approach reduces PCB layout complexity and uses
fewer PICmicro® microcontroller I/O pins.
The example in Figure 5-3 shows a daisy-chain
configuration with two devices, although any number of
devices can be configured this way. The MCP6S91 and
MCP6S92 can only be used at the far end of the daisy-
chain, because they do not have a serial data out (SO)
pin. As shown in Figure 5-4 and Figure 5-5, both SI and
SO data are sent in 16-bit (2 byte) words. These
devices abort any command that is not a multiple of 16
bits.
When using the daisy-chain configuration, the maxi-
mum clock speed possible is reduced to 5.8 MHz due
to the SO pin’s propagation delay (see Electrical
Specifications).
The internal SPI shift register is automatically loaded
with zeros whenever CS goes high (a command is
executed). Thus, the first 16-bits out of the SO pin after
the CS line goes low are always zeros. This means that
the first command loaded into the next device in the
daisy-chain is a NOP. This feature makes it possible to
send shorter command and data byte strings when the
farthest devices do not need to change. For example, if
there were three devices on the chain, and only the
middle device needed changing, then only 32 bytes of
data need to be transmitted (for the first and middle
devices). The last device on the chain would receive a
NOP when the CS pin is raised to execute the
command.
FIGURE 5-3: Daisy-Chain Configuration.
PICmicro®
SO
CS
SCK
SI
CS
SCK
SO
Device 1
Device 1
00100000 00000000
SO
CS
SCK
SI
Device 2
Device 2
00000000 00000000
Device 1
01000001 00000111
Device 2
00100000 00000000
4. Clock out the instruction and data
for Device 1 (16 clocks) to Device 1.
5. Device 1 automatically shifts data
from Device 1 to Device 2 (16 clocks).
6. Raise CS.
1. Set CS low.
2. Clock out the instruction and data
for device 2 (16 clocks) to Device 1.
3. Device 1 automatically clocks out all
zeros (first 16 clocks) to Device 2.
Microcontroller
2004 Microchip Technology Inc. DS21908A-page 26
MCP6S91/2/3
FIGURE 5-4: Serial Bus Sequence for Daisy-Chain Configuration; SPI™ 0,0 Mode.
FIGURE 5-5: Serial Bus Sequence for Daisy-Chain Configuration; SPI™ 1,1 Mode.
12345678910111213141516
bit 7
CS
SCK
SI
Instruction Byte Data Byte
bit 0
bit 7
bit 0
SO
(first 16 bits out are always zeros)
12345678910111213141516
bit 7
Instruction Byte Data Byte
bit 0
bit 7
bit 0
for Device 2 for Device 2 for Device 1 for Device 1
bit 7
Instruction Byte Data Byte
bit 0
bit 7
bit 0
for Device 2 for Device 2
12345678910111213141516
bit 7
CS
SCK
SI
Instruction Byte Data Byte
bit 0
bit 7
bit 0
SO
(first 16 bits out are always zeros)
1 2 3 4 5 6 7 8 9 10111213141516
bit 7
Instruction Byte Data Byte
bit 0
bit 7
bit 0
for Device 2 for Device 2 for Device 1 for Device 1
bit 7
Instruction Byte Data Byte
bit 0
bit 7
bit 0
for Device 2 for Device 2
O MCP6591 C VREF
2004 Microchip Technology Inc. DS21908A-page 27
MCP6S91/2/3
6.0 APPLICATIONS INFORMATION
6.1 Changing External Reference
Voltage
Figure 6-1 shows a MCP6S91 with the VREF pin at
2.5V and VDD = 5.0V. This allows the PGA to amplify
signals centered on 2.5V, instead of ground-referenced
signals. The voltage reference MCP1525 is buffered by
a MCP6021, which gives a low output impedance
reference voltage from DC to high frequencies. The
source driving the VREF pin should have an output
impedance less than 0.1 to maintain reasonable gain
accuracy.
FIGURE 6-1: PGA with Different External
Reference Voltage.
6.2 Capacitive Load and Stability
Large capacitive loads can cause stability problems
and reduced bandwidth for the MCP6S91/2/3 family of
PGAs (Figure 2-26 and Figure 2-28). As the load
capacitance increases, there is a corresponding
increase in frequency response peaking and step
response overshoot and ringing. This happens
because a large load capacitance decreases the
internal amplifier’s phase margin and bandwidth.
When driving large capacitive loads with these PGAs
(i.e., > 60 pF), a small series resistor at the output
(RISO in Figure 6-2) improves the internal amplifier’s
stability by making the load resistive at higher
frequencies. The bandwidth will be generally lower
than the bandwidth with no capacitive load.
FIGURE 6-2: PGA Circuit for Large
Capacitive Loads.
Figure 6-3 gives recommended RISO values for
different capacitive loads. After selecting RISO for your
circuit, double-check the resulting frequency response
peaking and step response overshoot on the bench.
Modify RISO’s value until the response is reasonable at
all gains.
FIGURE 6-3: Recommended RISO.
6.3 Layout Considerations
Good PC board layout techniques will help achieve the
performance shown in the Electrical Characteristics
and Typical Performance Curves. It will also help
minimize Electromagnetic Compatibility (EMC) issues.
6.3.1 COMPONENT PLACEMENT
Separate different circuit functions: digital from analog,
low-speed from high-speed, and low-power from high-
power. This will reduce crosstalk.
Keep sensitive traces short and straight. Separate
them from interfering components and traces. This is
especially important for high-frequency (low rise time)
signals.
VDD
VDD
VDD
VREF
VIN VOUT
MCP1525
MCP6021
1µF
MCP6S91
2.5V
REF
VIN VOUT
MCP6S9X
RISO
CL
10
100
1,000
10 100 1,000 10,000
L
oad
C
apacitance
(F)
R
ecommended
R
ISO
(
)
10
p
100
p
1
n
10
n
2004 Microchip Technology Inc. DS21908A-page 28
MCP6S91/2/3
6.3.2 SUPPLY BYPASS
Use a local bypass capacitor (0.01 µF to 0.1 µF) within
2mm of the V
DD pin. It must connect directly to the
ground plane. A multi-layer ceramic chip capacitor, or
high-frequency equivalent, works best.
Use a bulk bypass capacitor (2.2 µF to 10 µF) within
100 mm of the VDD pin. It needs to connect to the
ground plane. A multi-layer ceramic chip capacitor,
tantalum or high-frequency equivalent, works best.
This capacitor may be shared with other nearby analog
parts.
6.3.3 INPUT SOURCE IMPEDANCE
The sources driving the inputs of the PGAs need to
have reasonably low source impedance at higher
frequencies. Figure 6-4 shows how the external source
impedance (RS), PGA package pin capacitance (CP1)
and PGA package pin-to-pin capacitance (CP2) form a
positive feedback voltage divider network. Feedback to
the selected channel may cause frequency response
peaking and step response overshoot and ringing.
Feedback to an unselected channel will produce
crosstalk.
FIGURE 6-4: Positive Feedback Path.
Figure 2-6 shows the crosstalk (referred to input) that
results when a hostile signal is connected to CH1, input
CH0 is selected and RS is connected from CH0 to
GND. A gain of +32 was chosen for this plot because it
demonstrates the worst-case behavior. Increasing RS
increases the crosstalk as expected. At a source
impedance of 10 kΩ, there is noticeable peaking in the
response; this is due to positive feedback.
Most designs should use a source resistance (RS) no
larger than 10 k. Careful attention to layout parasitics
and proper component selection will help minimize this
effect. When a source impedance larger than 10 k
must be used, place a capacitor in parallel to CP1 to
reduce the positive feedback. This capacitor needs to
be large enough to overcome gain (or crosstalk) peak-
ing, yet small enough to allow a reasonable signal
bandwidth.
6.3.4 SIGNAL COUPLING
The input pins of the MCP6S91/2/3 family of PGAs are
high-impedance. This makes them especially suscepti-
ble to capacitively-coupled noise. Using a ground plane
helps reduce this problem.
When noise is capacitively coupled, the ground plane
provides additional shunt capacitance to ground. When
noise is magnetically coupled, the ground plane
reduces the mutual inductance between traces.
Increasing the separation between traces makes a
significant difference.
Changing the direction of one of the traces can also
reduce magnetic coupling. It may help to locate guard
traces next to the victim trace. They should be on both
sides of, and as close as possible to, the victim trace.
Connect the guard traces to the ground plane at both
ends. Also connect long guard traces to the ground
plane in the middle.
6.3.5 HIGH-FREQUENCY ISSUES
Because the MCP6S91/2/3 PGAs’ frequency response
reaches unity gain at 64 MHz when G = 16 and 32, it is
important to use good PCB layout techniques. Any
parasitic-coupling at high-frequency might cause
undesired peaking. Filtering high-frequency signals
(i.e., fast edge rates) can help. To minimize high-
frequency problems:
Use complete ground and power planes
Use HF, surface-mount components
Provide clean supply voltages and bypassing
Keep traces short and straight
Try a linear power supply (e.g., a LDO)
VIN MCP6S9X VOUT
RS
CP1
CP2
2004 Microchip Technology Inc. DS21908A-page 29
MCP6S91/2/3
6.4 Typical Applications
6.4.1 GAIN RANGING
Figure 6-5 shows a circuit that measures the current IX.
The circuit’s performance benefits from changing the
gain on the PGA. Just as a hand-held multimeter uses
different measurement ranges to obtain the best
results, this circuit makes it easy to set a high gain for
small signals and a low gain for large signals. As a
result, the required dynamic range at the PGA’s output
is less than at its input (by up to 30 dB).
FIGURE 6-5: Wide Dynamic Range
Current Measurement Circuit.
6.4.2 SHIFTED GAIN RANGE PGA
Figure 6-6 shows a circuit using a MCP6291 at a gain
of +10 in front of a MCP6S91. This shifts the overall
gain range to +10 V/V to +320 V/V (from +1 V/V to
+32 V/V).
FIGURE 6-6: PGA with Higher Gain
Range.
It is also easy to shift the gain range to lower gains (see
Figure 6-7). The MCP6291 acts as a unity gain buffer,
and the resistive voltage divider shifts the gain range
down to +0.1 V/V to +3.2 V/V (from +1 V/V to +32 V/V).
FIGURE 6-7: PGA with Lower Gain
Range.
6.4.3 EXTENDED GAIN RANGE PGA
Figure 6-8 gives a +1 V/V to +1024 V/V gain range,
which is much greater than the range for a single PGA
(+1 V/V to +32 V/V). The first PGA provides input
multiplexing capability, while the second PGA only
needs one input. These devices can be daisy-chained
(Section 5.3 “Daisy-Chain Configuration”).
FIGURE 6-8: PGA with Extended Gain
Range.
6.4.4 MULTIPLE SENSOR AMPLIFIER
The multiple-channel PGAs (MCP6S92 and MCP6S93)
allow the user to select which sensor appears on the
output (see Figure 6-9). These devices can also change
the gain to optimize performance for each sensor.
FIGURE 6-9: PGA with Multiple Sensor
Inputs.
IX
VOUT
MCP6S9X
RS
VIN
VOUT
MCP6291 MCP6S91
1.11 k
10.0 k
VIN
MCP6291
1.11 k
10.0 k
VOUT
MCP6S91
VIN VOUT
MCP6S92 MCP6S91
Sensor # 0
VOUT
MCP6S93
Sensor # 1
we
2004 Microchip Technology Inc. DS21908A-page 30
MCP6S91/2/3
6.4.5 EXPANDED INPUT PGA
Figure 6-10 shows cascaded MCP6S28 and
MCP6S92s PGAs that provide up to 9 input channels.
Obviously, Sensors #1-8 have a high total gain range
available, as explained in Section 6.4.3 “Extended
Gain Range PGA”. These devices can be daisy-
chained (Section 5.3 “Daisy-Chain Configuration”).
FIGURE 6-10: PGA with Expanded Inputs.
6.4.6 PICmicro® MCU WITH EXPANDED
INPUT CAPABILITY
Figure 6-11 shows a MCP6S93 driving an analog input
to a PICmicro microcontroller. This greatly expands the
input capacity of the microcontroller, while adding the
ability to select the appropriate gain for each source.
FIGURE 6-11: Expanded Input for a
PICmicro® Microcontroller.
6.4.7 ADC DRIVER
This family of PGAs is well suited for driving Analog-to-
Digital Converters (ADCs). The binary gains (1, 2, 4, 8,
16 and 32) effectively add five more bits to the input
range (see Figure 6-12). This works well for applica-
tions needing relative accuracy more than absolute
accuracy (e.g., power monitoring).
FIGURE 6-12: PGA as an ADC driver.
At low gains, the ADC’s Signal-to-Noise Ratio (SNR)
will dominate since the PGA’s input noise voltage
density is so low (10 nV/Hz @ 10 kHz, typ.). At high
gains, the PGA’s noise will dominate the SNR, but it is
low enough to support most applications. These PGAs
add the flexibility of selecting the best gain for an
application.
The low-pass filter in the block diagram reduces the
integrated noise at the MCP6S92’s output and serves
as an anti-aliasing filter. This filter may be designed
using Microchip’s FilterLab® software, available at
www.microchip.com.
Sensor
VOUT
MCP6S92
# 0
Sensors MCP6S28
# 1-8
VIN
SPI
MCP6S93 PICmicro®
Microcontroller
OUT
MCP3201
12-bit
ADC
3
MCP6S92VIN
Low-pass
Filter
2004 Microchip Technology Inc. DS21908A-page 31
MCP6S91/2/3
7.0 PACKAGING INFORMATION
7.1 Package Marking Information
XXXXXXXX
XXXXXNNN
YYWW
8-Lead PDIP (300 mil) (MCP6S91, MCP6S92)Example:
8-Lead SOIC (150 mil) (MCP6S91, MCP6S92)Example:
XXXXXXXX
XXXXYYWW
NNN
MCP6S91
E/P256
0424
MCP6S91
E/SN0424
256
8-Lead MSOP (MCP6S91, MCP6S92)Example:
XXXXX
YWWNNN
6S91E
424256
Legend: XX...X Customer specific information*
YY Year code (last 2 digits of calendar year)
WW Week code (week of January 1 is week ‘01’)
NNN Alphanumeric traceability code
Note: In the event the full Microchip part number cannot be marked on one line, it will
be carried over to the next line thus limiting the number of available characters
for customer specific information.
*Standard marking consists of Microchip part number, year code, week code, traceability code (facility
code, mask rev#, and assembly code). For marking beyond this, certain price adders apply. Please check
with your Microchip Sales Office.
10-Lead MSOP (MCP6S93)Example:
XXXXX
YWWNNN
6S93E
424256
2004 Microchip Technology Inc. DS21908A-page 32
MCP6S91/2/3
8-Lead Plastic Dual In-line (P) – 300 mil (PDIP)
B1
B
A1
A
L
A2
p
α
E
eB
β
c
E1
n
D
1
2
Units INCHES* MILLIMETERS
Dimension Limits MIN NOM MAX MIN NOM MAX
Number of Pins n88
Pitch p.100 2.54
Top to Seating Plane A .140 .155 .170 3.56 3.94 4.32
Molded Package Thickness A2 .115 .130 .145 2.92 3.30 3.68
Base to Seating Plane A1 .015 0.38
Shoulder to Shoulder Width E .300 .313 .325 7.62 7.94 8.26
Molded Package Width E1 .240 .250 .260 6.10 6.35 6.60
Overall Length D .360 .373 .385 9.14 9.46 9.78
Tip to Seating Plane L .125 .130 .135 3.18 3.30 3.43
Lead Thickness c.008 .012 .015 0.20 0.29 0.38
Upper Lead Width B1 .045 .058 .070 1.14 1.46 1.78
Lower Lead Width B .014 .018 .022 0.36 0.46 0.56
Overall Row Spacing § eB .310 .370 .430 7.87 9.40 10.92
Mold Draft Angle Top α51015 51015
Mold Draft Angle Bottom β51015 51015
* Controlling Parameter
Notes:
Dimensions D and E1 do not include mold flash or protrusions. Mold flash or protrusions shall not exceed
JEDEC Equivalent: MS-001
Drawing No. C04-018
.010” (0.254mm) per side.
§ Significant Characteristic
2004 Microchip Technology Inc. DS21908A-page 33
MCP6S91/2/3
8-Lead Plastic Small Outline (SN) – Narrow, 150 mil (SOIC)
Foot Angle φ048048
1512015120
β
Mold Draft Angle Bottom
1512015120
α
Mold Draft Angle Top
0.510.420.33.020.017.013BLead Width
0.250.230.20.010.009.008
c
Lead Thickness
0.760.620.48.030.025.019LFoot Length
0.510.380.25.020.015.010hChamfer Distance
5.004.904.80.197.193.189DOverall Length
3.993.913.71.157.154.146E1Molded Package Width
6.206.025.79.244.237.228EOverall Width
0.250.180.10.010.007.004A1Standoff §
1.551.421.32.061.056.052A2Molded Package Thickness
1.751.551.35.069.061.053AOverall Height
1.27.050
p
Pitch
88
n
Number of Pins
MAXNOMMINMAXNOMMINDimension Limits
MILLIMETERSINCHES*Units
2
1
D
n
p
B
E
E1
h
L
β
c
45°
φ
A2
α
A
A1
* Controlling Parameter
Notes:
Dimensions D and E1 do not include mold flash or protrusions. Mold flash or protrusions shall not exceed
.010” (0.254mm) per side.
JEDEC Equivalent: MS-012
Drawing No. C04-057
§ Significant Characteristic
2004 Microchip Technology Inc. DS21908A-page 34
MCP6S91/2/3
8-Lead Plastic Micro Small Outline Package (MS) (MSOP)
p
A
A1
A2
D
L
c
Dimensions D and E1 do not include mold flash or protrusions. Mold flash or protrusions shall not
.037.035FFootprint (Reference)
exceed .010" (0.254mm) per side.
Notes:
Drawing No. C04-111
*Controlling Parameter
Mold Draft Angle Top
Mold Draft Angle Bottom
Foot Angle
Lead Width
Lead Thickness
β
α
c
B
φ
7
7
.004
.010
0
.006
.012
(F)
β
Dimension Limits
Overall Height
Molded Package Thickness
Molded Package Width
Overall Length
Foot Length
Standoff §
Overall Width
Number of Pins
Pitch
A
L
E1
D
A1
E
A2
.016
.114
.114
.022
.118
.118
.002
.030
.193
.034
MIN
p
n
Units
.026
NOM
8
INCHES
1.000.950.90.039
0.15
0.30
.008
.016
6
0.10
0.25
0
7
7
0.20
0.40
6
MILLIMETERS*
0.65
0.86
3.00
3.00
0.55
4.90
.044
.122
.028
.122
.038
.006
0.40
2.90
2.90
0.05
0.76
MINMAX NOM
1.18
0.70
3.10
3.10
0.15
0.97
MAX
8
α
E1
E
B
n 1
2
φ
§ Significant Characteristic
.184 .200 4.67 .5.08
2004 Microchip Technology Inc. DS21908A-page 35
MCP6S91/2/3
10-Lead Plastic Micro Small Outline Package (MS) (MSOP)
Dimensions D and E1 do not include mold flash or protrusions. Mold flash or protrusions shall not
.037 REFFFootprint
exceed .010" (0.254mm) per side.
Notes:
Drawing No. C04-021
*Controlling Parameter
Mold Draft Angle Top
Mold Draft Angle Bottom
Foot Angle
Lead Width
Lead Thickness
β
α
c
B
φ
.003
.006
-
.009
Dimension Limits
Overall Height
Molded Package Thickness
Molded Package Width
Overall Length
Foot Length
Standoff
Overall Width
Number of Pins
Pitch
A
L
E1
D
A1
E
A2
.016 .024
.118 BSC
.118 BSC
.000
.030
.193 BSC
.033
MIN
p
n
Units
.020 TYP
NOM
10
INCHES
0.95 REF
-
0.23
.009
.012
0.08
0.15
-
-
0.23
0.30
MILLIMETERS*
0.50 TYP.
0.85
3.00 BSC
3.00 BSC
0.60
4.90 BSC
.043
.031
.037
.006
0.40
0.00
0.75
MINMAX NOM
1.10
0.80
0.15
0.95
MAX
10
5° 15°
5° 15°
-
--
- 8°
5° -
5° -
15°
15°
JEDEC Equivalent: MO-187
E
L
D
β
(F)
B
p
E1
n
φ
α
A2
1
2
c
A1
A
L1
-
-
--
2004 Microchip Technology Inc. DS21908A-page 36
MCP6S91/2/3
NOTES:
PART NO. -X /XX Sales and Sugport
2004 Microchip Technology Inc. DS21908A-page 37
MCP6S91/2/3
PRODUCT IDENTIFICATION SYSTEM
To order or obtain information, e.g., on pricing or delivery, refer to the factory or the listed sales office.
Sales and Support
Device: MCP6S91: One-channel PGA
MCP6S91T: One-channel PGA
(Tape and Reel for SOIC and MSOP-8)
MCP6S92: Two-channel PGA
MCP6S92T: Two-channel PGA
(Tape and Reel for SOIC and MSOP-8)
MCP6S93: Two-channel PGA
MCP6S93T: Two-channel PGA
(Tape and Reel for MSOP-10)
Temperature Range: E = -40°C to +125°C
Package: MS = Plastic Micro Small Outline (MSOP), 8-lead
P = Plastic DIP (300 mil Body), 8-lead
SN = Plastic SOIC (150 mil Body), 8-lead
UN = Plastic Micro Small Outline (MSOP), 10-lead
Examples:
a) MCP6S91-E/P: One-channel PGA,
PDIP package.
b) MCP6S91-E/SN: One-channel PGA,
SOIC package.
c) MCP6S91-E/MS: One-channel PGA,
MSOP package.
a) MCP6S92-E/MS: Two-channel PGA,
MSOP-8 package.
b) MCP6S92T-E/MS: Tape and Reel,
Two-channel PGA,
MSOP-8 package.
a) MCP6S93-E/UN: Two-channel PGA,
MSOP-10 package.
b) MCP6S93T-E/UN: Tape and Reel,
Two-channel PGA,
MSOP-10 package.
PART NO. -X /XX
PackageTemperature
Range
Device
Data Sheets
Products supported by a preliminary Data Sheet may have an errata sheet describing minor operational differences and
recommended workarounds. To determine if an errata sheet exists for a particular device, please contact one of the following:
1. Your local Microchip sales office
2. The Microchip Corporate Literature Center U.S. FAX: (480) 792-7277
3. The Microchip Worldwide Site (www.microchip.com)
Please specify which device, revision of silicon and Data Sheet (include Literature #) you are using.
Customer Notification System
Register on our web site (www.microchip.com/cn) to receive the most current information on our products.
MCP6S91/2/3
DS21908A-page 38 2004 Microchip Technology Inc.
NOTES:
QUALITY MANAGEMENT SYSTEM CERTIFIED BY DNV = ISO/TS 169492002 =
DS21908A-page 39 2004 Microchip Technology Inc.
Information contained in this publication regarding device
applications and the like is provided only for your convenience
and may be superseded by updates. It is your responsibility to
ensure that your application meets with your specifications.
MICROCHIP MAKES NO REPRESENTATIONS OR WAR-
RANTIES OF ANY KIND WHETHER EXPRESS OR IMPLIED,
WRITTEN OR ORAL, STATUTORY OR OTHERWISE,
RELATED TO THE INFORMATION, INCLUDING BUT NOT
LIMITED TO ITS CONDITION, QUALITY, PERFORMANCE,
MERCHANTABILITY OR FITNESS FOR PURPOSE.
Microchip disclaims all liability arising from this information and
its use. Use of Microchip’s products as critical components in
life support systems is not authorized except with express
written approval by Microchip. No licenses are conveyed,
implicitly or otherwise, under any Microchip intellectual property
rights.
Trademarks
The Microchip name and logo, the Microchip logo, Accuron,
dsPIC, KEELOQ, microID, MPLAB, PIC, PICmicro,
PICSTART, PRO MATE, PowerSmart, rfPIC, and
SmartShunt are registered trademarks of Microchip
Technology Incorporated in the U.S.A. and other countries.
AmpLab, FilterLab, MXDEV, MXLAB, PICMASTER, SEEVAL,
SmartSensor and The Embedded Control Solutions Company
are registered trademarks of Microchip Technology
Incorporated in the U.S.A.
Analog-for-the-Digital Age, Application Maestro, dsPICDEM,
dsPICDEM.net, dsPICworks, ECAN, ECONOMONITOR,
FanSense, FlexROM, fuzzyLAB, In-Circuit Serial
Programming, ICSP, ICEPIC, Migratable Memory, MPASM,
MPLIB, MPLINK, MPSIM, PICkit, PICDEM, PICDEM.net,
PICLAB, PICtail, PowerCal, PowerInfo, PowerMate,
PowerTool, rfLAB, rfPICDEM, Select Mode, Smart Serial,
SmartTel and Total Endurance are trademarks of Microchip
Technology Incorporated in the U.S.A. and other countries.
SQTP is a service mark of Microchip Technology Incorporated
in the U.S.A.
All other trademarks mentioned herein are property of their
respective companies.
© 2004, Microchip Technology Incorporated, Printed in the
U.S.A., All Rights Reserved.
Printed on recycled paper.
Note the following details of the code protection feature on Microchip devices:
Microchip products meet the specification contained in their particular Microchip Data Sheet.
Microchip believes that its family of products is one of the most secure families of its kind on the market today, when used in the
intended manner and under normal conditions.
There are dishonest and possibly illegal methods used to breach the code protection feature. All of these methods, to our
knowledge, require using the Microchip products in a manner outside the operating specifications contained in Microchip’s Data
Sheets. Most likely, the person doing so is engaged in theft of intellectual property.
Microchip is willing to work with the customer who is concerned about the integrity of their code.
Neither Microchip nor any other semiconductor manufacturer can guarantee the security of their code. Code protection does not
mean that we are guaranteeing the product as “unbreakable.”
Code protection is constantly evolving. We at Microchip are committed to continuously improving the code protection features of our
products. Attempts to break Microchip’s code protection feature may be a violation of the Digital Millennium Copyright Act. If such acts
allow unauthorized access to your software or other copyrighted work, you may have a right to sue for relief under that Act.
Microchip received ISO/TS-16949:2002 quality system certification for
its worldwide headquarters, design and wafer fabrication facilities in
Chandler and Tempe, Arizona and Mountain View, California in
October 2003. The Company’s quality system processes and
procedures are for its PICmicro® 8-bit MCUs, KEELOQ® code hopping
devices, Serial EEPROMs, microperipherals, nonvolatile memory and
analog products. In addition, Microchip’s quality system for the design
and manufacture of development systems is ISO 9001:2000 certified.
Q ‘MICROCHIP
DS21908A-page 40 2004 Microchip Technology Inc.
AMERICAS
Corporate Office
2355 West Chandler Blvd.
Chandler, AZ 85224-6199
Tel: 480-792-7200
Fax: 480-792-7277
Technical Support:
http:\\support.microchip.com
Web Address:
www.microchip.com
Atlanta
Alpharetta, GA
Tel: 770-640-0034
Fax: 770-640-0307
Boston
Westford, MA
Tel: 978-692-3848
Fax: 978-692-3821
Chicago
Itasca, IL
Tel: 630-285-0071
Fax: 630-285-0075
Dallas
Addison, TX
Tel: 972-818-7423
Fax: 972-818-2924
Detroit
Farmington Hills, MI
Tel: 248-538-2250
Fax: 248-538-2260
Kokomo
Kokomo, IN
Tel: 765-864-8360
Fax: 765-864-8387
Los Angeles
Mission Viejo, CA
Tel: 949-462-9523
Fax: 949-462-9608
San Jose
Mountain View, CA
Tel: 650-215-1444
Fax: 650-961-0286
Toronto
Mississauga, Ontario,
Canada
Tel: 905-673-0699
Fax: 905-673-6509
ASIA/PACIFIC
Australia - Sydney
Tel: 61-2-9868-6733
Fax: 61-2-9868-6755
China - Beijing
Tel: 86-10-8528-2100
Fax: 86-10-8528-2104
China - Chengdu
Tel: 86-28-8676-6200
Fax: 86-28-8676-6599
China - Fuzhou
Tel: 86-591-750-3506
Fax: 86-591-750-3521
China - Hong Kong SAR
Tel: 852-2401-1200
Fax: 852-2401-3431
China - Shanghai
Tel: 86-21-5407-5533
Fax: 86-21-5407-5066
China - Shenyang
Tel: 86-24-2334-2829
Fax: 86-24-2334-2393
China - Shenzhen
Tel: 86-755-8203-2660
Fax: 86-755-8203-1760
China - Shunde
Tel: 86-757-2839-5507
Fax: 86-757-2839-5571
China - Qingdao
Tel: 86-532-502-7355
Fax: 86-532-502-7205
ASIA/PACIFIC
India - Bangalore
Tel: 91-80-2229-0061
Fax: 91-80-2229-0062
India - New Delhi
Tel: 91-11-5160-8632
Fax: 91-11-5160-8632
Japan - Kanagawa
Tel: 81-45-471- 6166
Fax: 81-45-471-6122
Korea - Seoul
Tel: 82-2-554-7200
Fax: 82-2-558-5932 or
82-2-558-5934
Singapore
Tel: 65-6334-8870
Fax: 65-6334-8850
Taiwan - Kaohsiung
Tel: 886-7-536-4818
Fax: 886-7-536-4803
Taiwan - Taipei
Tel: 886-2-2500-6610
Fax: 886-2-2508-0102
Taiwan - Hsinchu
Tel: 886-3-572-9526
Fax: 886-3-572-6459
EUROPE
Austria - Weis
Tel: 43-7242-2244-399
Fax: 43-7242-2244-393
Denmark - Ballerup
Tel: 45-4420-9895
Fax: 45-4420-9910
France - Massy
Tel: 33-1-69-53-63-20
Fax: 33-1-69-30-90-79
Germany - Ismaning
Tel: 49-89-627-144-0
Fax: 49-89-627-144-44
Italy - Milan
Tel: 39-0331-742611
Fax: 39-0331-466781
Netherlands - Drunen
Tel: 31-416-690399
Fax: 31-416-690340
England - Berkshire
Tel: 44-118-921-5869
Fax: 44-118-921-5820
WORLDWIDE SALES AND SERVICE
09/27/04