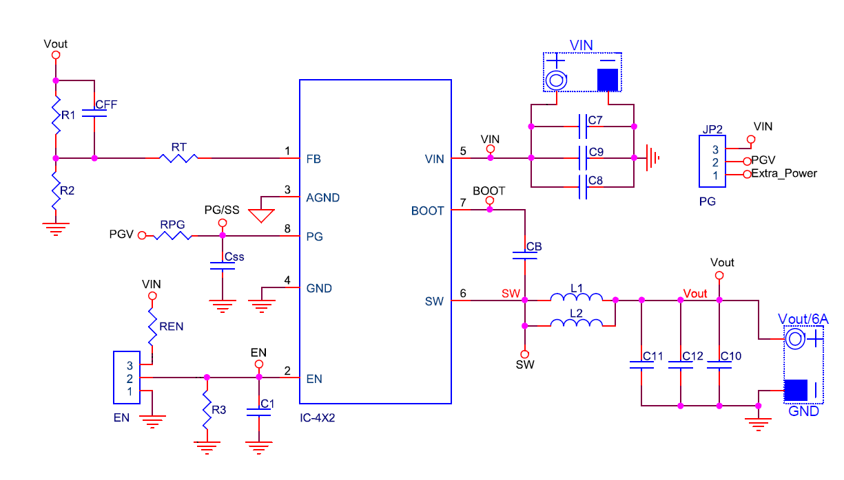
The EVB_RT6255BHGJ8F is a high-efficiency, synchronous stepdown DC-DC converter that can deliver up to 5A output current from a 4.5V to 18V input supply. The RT6255B adopts Advanced Constant On-Time (ACOT™) control architecture to provide an ultrafast transient response with few external components and to operate in nearly constant switching frequency over line, load, and output voltage ranges. The RT6255B features cycle-by-cycle current limit protection against short-circuit outputs, and soft-start function to prevent inrush current during start-up. It also includes input under-voltage lockout, output under-voltage protection, and over-temperature protection (thermal shutdown) to provide safe and smooth operation in all operating conditions.
Product Feature
Advanced Constant On-Time (ACOT™) Control for Ultrafast Transient Response
Optimized for Low-ESR Ceramic Output Capacitors
Internal 45mΩ Switch and 23mΩ Synchronous Rectifier
Adjustable, Pre-biased Compatible Soft-Start (Only for Option with SS Pin)
Power Good Indicator (90%) (Only for Option with PGOOD Pin)
| Manufacturer | Richtek USA Inc. | 
|---|---|
| Category | AC/DC and DC/DC Conversion | 
| Sub-Category | DC/DC SMPS - Single Output | 
| Eval Board Part Number | EVB_RT6255BHGJ8F-ND | 
| Eval Board Supplier | Richtek USA Inc. | 
| Eval Board | Normally In Stock | 
| Topology | Step Down | 
| Outputs and Type | 1 Non-Isolated | 
| Voltage Out: Factory Set | 5 V | 
| Current Out | 5 A | 
| Voltage In | 4.5 ~ 18 V | 
| Efficiency @ Conditions | >90%, 7V in, 5V @ 0.004 ~ 5 A >90%, 5V in, 3.3V @ 0.004 ~ 5 A >90%, 18V in, 5V @ 0.02 ~ 5 A >90%, 12V in, 5V @ 0.01 ~ 5 A >90%, 12V in, 3.3V @ 0.1 ~ 5 A >80%, 18V in, 3.3V @ 0.01 ~ 5 A | 
| Voltage Out Range | 0.6 ~ 5 V | 
| Features | Current Limit (Adj. or Fixed) Power Good Output Soft Start Thermal Protection Under Voltage Protection, Brown-Out | 
| Switching Frequency | 500 kHz | 
| Standby Current [Typical] | 3 µA | 
| Quiescent Current [Typical] | 115 µA | 
| Component Count + Extras | 15 + 4 | 
| Internal Switch | Yes | 
| Design Author | Richtek USA Inc. | 
| Application / Target Market | LCD TV / Monitor RF: WLAN Access Points Set-Top Boxes | 
| Standby Current [Maximum] | - Not Given | 
| Quiescent Current [Maximum] | - Not Given | 
| Main I.C. Base Part | RT6255B | 
| Date Created By Author | 2018-04 | 
| Date Added To Library | 2018-10 |