Einsatz von Z-Wave in kürzester Zeit: zwei vorzertifizierte Lösungen für Smart-Home-Netzwerke
Zur Verfügung gestellt von Nordamerikanische Fachredakteure von DigiKey
2019-06-18
Bei Z-Wave® stehen Benutzerfreundlichkeit und Interoperabilität im Vordergrund. Damit ist Z-Wave eine der führenden Technologien für drahtlose Netzwerke im Verbraucher- und „Smart Home“-Bereich. Die Realisierung der charakteristischen Benutzerfreundlichkeit von Z-Wave stellt für Entwickler jedoch eine Herausforderung dar. Jedes Z-Wave-basierte Gerät muss vor der Markteinführung offiziell auf Konformität zertifiziert werden.
Das erhöht die Kosten und die Entwicklungszeit für Anwendungen, bei denen beide Faktoren möglichst minimiert werden müssen. Sofern es im eigenen Haus keine ausgeprägten Spezialisten für Hard- und Firmware im Hochfrequenzbereich (HF) gibt, sollten Entwickler auf vorzertifizierte Komponenten und vorhandene Lösungen setzen. Der HF-Bereich eignet sich nicht zum Lernen und Experimentieren, wenn bei der Entwicklung ein enger Zeitplan und ein knappes Budget einzuhalten sind. Die Nuancen der Ausbreitung hochfrequenter Signale und die damit einhergehenden und umgebungsbedingten Kopplungseffekte sind einfach zu komplex.
In diesem Artikel werden einige der Grundlagen der drahtlosen Mesh-Vernetzung unter besonderem Augenmerk auf Z-Wave beschrieben. Als Beispiel werden dann die Z-Wave-kompatible Mikrocontroller-Chip-Familie der 700er-Serie und die zugehörigen Entwicklungswerkzeuge von Silicon Labs vorgestellt, um zu demonstrieren, wie schnell sich ein für neue Verbrauchergeräte geeignetes und zertifizierbares Z-Wave-Netzwerk erstellen lässt.
Was ist Z-Wave?
Z-Wave ist einer von vielen konkurrierenden Standards für drahtlose Heimnetzwerke (Abbildung 1). Neben Z-Wave gibt es u. a. noch Zigbee, Thread und Insteon. Wi-Fi und Bluetooth verfügten zwar ursprünglich nicht über Mesh-Funktionen, wurden aber um die Mesh-Vernetzung erweitert, um jetzt auch in diesem Bereich konkurrieren zu können – wenn auch mit anderen elektrischen Spezifikationen und Datenraten.
Jedes drahtlose Netzwerk hat seine Vor- und Nachteile. Z-Wave wurde jedoch speziell für kostengünstige Verbrauchergeräte mit geringem Stromverbrauch entwickelt und wird permanent weiterentwickelt, um neuen Anforderungen gerecht zu werden.
Abbildung 1: Z-Wave ist eine drahtlose Mesh-Netzwerktechnologie für den Smart-Home-Bereich, die permanent weiterentwickelt wird, um neuen Anwendungsanforderungen Rechnung zu tragen. (Bildquelle: DigiKey, aus Material von Silicon Labs)
In einem Mesh-Netzwerk können Datenpakete von einem vernetzten Gerät zum nächsten „springen“, bis sie ihr Ziel erreicht haben. Daher müssen sich zwei Geräte nicht unbedingt in Funkreichweite zueinander befinden. Solange sich ein Gerät in Reichweite von mindestens einem anderen Gerät im Netzwerk befindet, kann dieses Gerät die Daten an das nächste in Reichweite befindliche Gerät weiterleiten usw., bis die Daten ihr Ziel erreichen. Zwischen zwei Geräten im Netzwerk kann es mehrere verschiedene Routen geben. Das Mesh-Protokoll ermittelt daher die kürzeste und effizienteste Route. Je mehr Geräte per Netzwerk miteinander verbunden sind, desto höher ist der Redundanzgrad und desto robuster ist das Netzwerk.
Dieses Netzwerk-Hopping ist konzeptionell einfach, aber in der Praxis schwierig zu implementieren. Jedes Z-Wave-Gerät bzw. jeder Knoten muss mit jedem anderen Knoten kommunizieren können, unabhängig von Hersteller, Leistungsmerkmalen, Alter, Reichweite oder Firmwareversion. Als Teil eines Mesh-Netzwerks müssen Knoten in der Lage sein, als Initiatoren, Ziele oder Vermittler zwischen anderen Knoten zu fungieren, die außerhalb der Reichweite voneinander liegen. Jeder Knoten muss außerdem in der Lage sein, mit jedem anderen Knoten Daten und Befehle auf Anwendungsebene auszutauschen. Verbraucher können jederzeit weitere Knoten hinzufügen oder Knoten entfernen, wobei das Netzwerk auch dann weiterhin robust bleiben und reibungslos sowie unterbrechungsfrei funktionieren muss. Um die Verwendung zu vereinfachen, müssen Knoten in der Lage sein, dem Netzwerk beizutreten (und es zu verlassen) und ohne komplizierte Einrichtung durch den Benutzer, ohne DIP-Schalter, ohne SSID (Service Set Identifier) oder Kennwort und potenziell ohne Tastatur, Maus oder Benutzeroberflächen jeglicher Art zu operieren.
Technisch gesehen ist Z-Wave ein drahtloses Netzwerk mit geringer Geschwindigkeit und geringem Stromverbrauch. Die Datenrate ist auf 100 Kilobit pro Sekunde (kbit/s) begrenzt, die Raten liegen aber in der Regel bei um die 40 kbit/s. Die typische Betriebsreichweite liegt in der Größenordnung von 30 bis 40 Metern. Das hängt von den HF-Komponenten des Netzwerks, dem Systemlayout und der Antennenposition sowie von Umgebungsfaktoren wie Wänden und Umgebungsstörungen ab. Da es sich um ein Mesh-Netzwerk und nicht um ein Punkt-zu-Punkt-Netzwerk wie Wi-Fi oder Bluetooth handelt, springen Z-Wave-Datenpakete häufig von einem Knoten zum anderen. Das erweitert die effektive Reichweite von Ende zu Ende auf einige hundert Meter. Für Heimanwendungen ist das allemal ausreichend.
Z-Wave wird im Sub-1-Gigahertz-Bereich des ISM-Bandes (Industrie, Wissenschaft, Medizin) betrieben (908,42 Megahertz (MHz) in Nordamerika und 868,42 MHz in Europa) und unterliegt keinen Störungen durch Wi-Fi oder Bluetooth. Zigbee kann zwar ebenfalls im selben Teil des ISM-Bandes betrieben werden, wird jedoch in der Regel im häufiger genutzten 2,4-GHz-Band implementiert, das global auf eine größere Akzeptanz stößt. Dies bedeutet auch, dass Z-Wave-Geräte diese anderen drahtlosen Netzwerke normalerweise nicht stören.
Vorstellung von Zen Gecko
Silicon Labs fertigt in seiner Gecko-Familie eine breite Palette kostengünstiger Mikrocontroller mit geringem Stromverbrauch. Die Produktpalette ist in verschiedene anwendungsspezifische Bereiche unterteilt, darunter die „Zen Gecko“-Produkte für die Z-Wave-Entwicklung.
In seiner Zen Gecko-Familie bietet Silicon Labs zwei Z-Wave-Komponenten an: einen „Smart Modem“-Chip und ein komplettes eigenständiges Module-on-Chip. Der Modem-Chip (Teilenummer EFR32ZG14P231F256GM32-BR) ist für den Einsatz mit einem Host-Prozessor konzipiert. Das Modul (ZGM130S037HGN1R) kann hingegen fast ohne externe Komponenten als eigenständiges Bauteil eingesetzt werden.
Beide Komponenten basieren auf einem mit 39 MHz getakteten Arm® Cortex®-M4-Mikrocontroller-Kern, sind jedoch jeweils anders implementiert. Die Cortex-Architektur von Arm ist ein modernes RISC-basiertes Mikrocontroller-Design, das von Hunderten von Anbietern mit Software- und Hardware-Entwicklungstools unterstützt wird.
Beim ZG14-Modemchip ist der interne Cortex-M4 mit dem Z-Wave-Protokollstack vorprogrammiert. Der Prozessor steht dem Benutzer nicht zur Verfügung und ist für Entwickler im Grunde unsichtbar. Dies gibt dem Modem-Chip die Möglichkeit, komplexe Z-Wave-Protokolle zu verarbeiten, erfordert jedoch auch einen externen Prozessor für den Anwendungscode. Damit wird der ZG14 zu einer guten Wahl für relativ komplexe Produkte, die den Platz- und Leistungsbedarf haben, um einen separaten Mikroprozessor oder Mikrocontroller zu unterstützen. Darüber hinaus kann ein vorhandenes Produkt problemlos um die Z-Wave-Kompatibilität ergänzt werden, indem das Smart-Modem ZG14 hinzugefügt sowie einige Signale und HF-Komponenten angeschlossen werden.
Das 130S-Modul hingegen ist vollständig eigenständig und kann als einziger Mikrocontroller im Produkt verwendet werden. Sein integrierter Cortex-M4 kann vom Entwickler für den Anwendungscode verwendet werden. Das 130S-Modul ist physisch größer als das ZG14-Smart-Modem, verfügt jedoch auch über wesentlich mehr Funktionen, darunter Analog-Digital- (ADW) und Digital-Analog-Wandler (DAW), Analogkomparatoren und eine Schnittstelle für kapazitive Sensoren (z. B. Touchscreens), Zähler, Timer, Watchdogs und UARTs. Für die Implementierung eines voll funktionsfähigen Z-Wave-Controllers benötigt das Modul nur wenig mehr als einen Strom-, Erdungs- und Antennenanschluss.
Zusammen bilden diese beiden Bauteile die neuesten Z-Wave-Komponenten der 700er-Serie von Silicon Labs, die mit den neuesten Z-Wave-Spezifikationen konform sind. Insbesondere unterstützen sie aktualisierte Sicherheitsfunktionen (Security-2 oder S2) und SmartStart, eine Option für die vereinfachte Benutzereinrichtung. Beide Komponenten unterstützen alle drei Z-Wave-Datenraten (9,6, 40 und 100 kbit/s) sowie alle weltweit genutzten Frequenzbänder. Wie alle Z-Wave-Produkte sind sie mit allen Vorgängergeräten und -Controllern abwärtskompatibel.
Benutzer mit Erfahrung, was die Verwendung der 8051-basierten Z-Wave-Komponenten von Silicon Labs (die „500er-Serie“) betrifft, wollen möglicherweise einen Teil oder den gesamten vorhandenen Code auf die neueren Arm-basierten Bauteile portieren. Das unterstützt Silicon Labs mit Softwarebibliotheken und „Bausteinen“, die die Umstellung erleichtern. Älterer 8051-Code wird möglicherweise nicht einfach in neueren Arm-Code rekompiliert, aber die Codebibliotheken müssten dabei erheblich helfen.
Der Z-Wave-Chip EFR32ZG14 von innen
Der EFR32ZG14 ist ein einfach aufgebautes Smart-Modem-SoC (System-on-Chip) (Abbildung 2). Es umfasst eine zweiadrige serielle Schnittstelle zu/von einem externen Host-Prozessor, einen internen Arm Cortex-M4-MCU-Kern zur Verarbeitung des Z-Wave-Protokollstacks und einen Funkabschnitt, der fast alle der für ein physisches Funkgerät erforderlichen Komponenten umfasst.
Abbildung 2: Blockdiagramm des Zen Gecko-Modem-SoC EFR32ZG14 von Silicon Labs. Der Chip fungiert als Smart-Modem für das Z-Wave-Mesh-Netzwerk. Seine einzigen externen Schnittstellen sind ein UART zum/vom Host-Prozessor und ein Funk-Transceiver. (Bildquelle: Silicon Labs)
Im Betrieb kommuniziert der ZG14 mit einem Host-Prozessor über eine einfache UART-Schnittstelle mit bis zu 115.200 Baud. Es sind nur zwei Signalleitungen erforderlich: eine Sende- und eine Empfangsleitung. Der Host-Prozessor sendet Befehle und Daten über diese UART-Schnittstelle, und der ZG14 antwortet. Ein drittes Signal zum Zurücksetzen des ZG14 – RESETn – kann von einem beliebigen E/A-Pin am Host-Prozessor angesteuert werden.
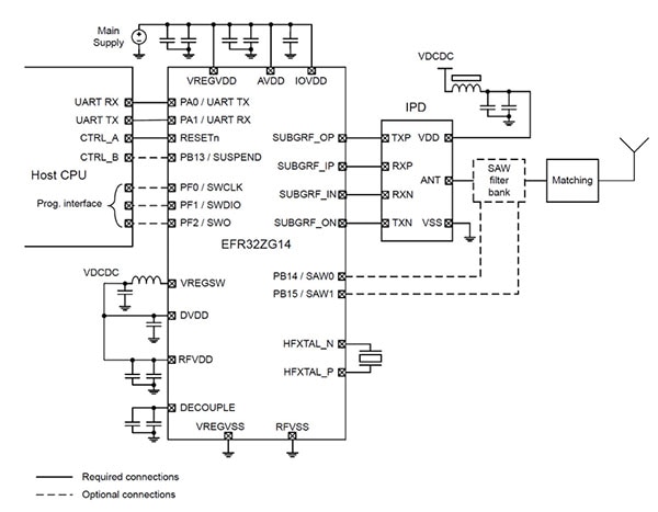
Benötigt werden lediglich drei digitale Leitungen zum/vom Host-Prozessor, vier digitale Signale zwischen dem ZG14 und einem einfachen IPD (Integrated Passive Device), ein Quarz und einige einfache analoge Komponenten (Abbildung 3).
Optional können Entwickler ein SUSPEND-Signal mit niedrigem Aktivitätspegel aufschalten, das den ZG14 in einen Energiesparmodus versetzt und die gesamte Funkkommunikation unterbricht. In Abhängigkeit von der vorgesehenen Anwendung verbringt der ZG14 die meiste Zeit in diesem Zustand, um Energie zu sparen.
Zudem gibt es eine optionale dreiadrige Verbindung zum internen Flash-Speicher des Chips, über die Entwickler die Firmware des ZG14 im laufenden Betrieb neu programmieren können. Diese Firmware wird von Silicon Labs in binärer Form bereitgestellt. Wie bereits erwähnt, ist die Firmware des ZG14 nicht für den Benutzercode vorgesehen.
Abbildung 3: Bei einer typischen EFR32ZG14-Zen-Gecko-Implementierung benötigt der Smart-Modem-Chip circa 20 externe Komponenten und nur eine einfache serielle dreiadrige Schnittstelle zum Host-Prozessor. (Bildquelle: Silicon Labs)
Der Einsatz des in Abbildung 3 gezeigten Oberflächenwellenfilters (SAW) ist optional und hängt u. U. vom letztlichen Einsatzort des Endprodukts ab: In einigen Regionen der Welt ist ein SAW-Filter vorgeschrieben, in anderen nicht. Entwickler können auch eine SAW-Filterbank einbinden und diese direkt über die beiden SAW0- und SAW1-Ausgangspins des ZG14 konfigurieren. Damit lässt sich das Endprodukt an jede Region anpassen, was Entwicklung, Herstellung und Lagerung vereinfacht.
Das Z-Wave-Modul ZGM130S von innen
Das 130S-Modul ist wesentlich komplexer und leistungsfähiger als das ZG14-Modem-SoC. Silicon Labs bezeichnet es als System-in-Package (SiP). Wie aus der Nomenklatur hervorgeht, besteht das 130S im Wesentlichen aus mehreren Chips in einem, was es zu einem eigenständigen Mikrocontroller und Z-Wave-Controller macht (Abbildung 4).
Abbildung 4: Blockdiagramm des SiP-Moduls ZGM130S. Das SiP ist ein eigenständiger Mikrocontroller und Z-Wave-Controller mit einem Arm Cortex-M4 und zahlreichen analogen und digitalen E/A, die dem Entwickler zur Verfügung stehen. (Bildquelle: Silicon Labs)
Der zentrale Arm Cortex-M4-Prozessorkern des Moduls ist mit 39 MHz getaktet und bietet 512 KB Flash-Speicher sowie 64 KB SRAM. Der größte Teil dieses Speichers steht dem Benutzer zur Verfügung, weil die Z-Wave-Protokollstacks bereits im Funk-Transceiver-Block des Moduls (links oben im Blockschaltbild) enthalten sind. Dieser Block ist praktisch identisch mit dem Smart-Modem-Chip ZG14.
Das 130S verfügt über einen eigenen internen DC/DC-Regler und einen internen Quarz. Daher sind keine externen Taktkomponenten erforderlich. Zudem umfasst das Modul mehrere analoge und digitale Peripheriegeräte, darunter ADW und DAW, einen Temperatursensor, zwei analoge Komparatoren, drei Operationsverstärker, eine Schnittstelle für kapazitive Sensoren, einen DMA-Controller, 32 universelle E/A-Pins und mehr. Das LGA64-Gehäuse für den 130S ist pin-limitiert. Je nach Softwarekonfiguration sind somit möglicherweise nicht alle E/A-Pins jederzeit verfügbar.
Obwohl das 130S in einem 64-poligen Gehäuse steckt, sind die externen Anschlüsse simpel. Wie die Abbildungen 5 und 6 zeigen, benötigt die Komponente nur einfache Überbrückungskondensatoren für Strom/Masse und einen einzigen Anschluss für die Antenne. Die verbleibenden Pins stehen für benutzerdefinierte E/A zur Verfügung.
Abbildung 5: Das SiP-Modul ZGM130S benötigt nur ein Paar Überbrückungskondensatoren. (Bildquelle: Silicon Labs)
Abbildung 6: Das SiP-Modul ZGM130S von Silicon Labs enthält praktisch alle Funkkomponenten und verfügt nur über eine einadrige Schnittstelle zu einer Antenne. (Bildquelle: Silicon Labs)
Erste Schritte mit dem Starter-Kit
Die wahrscheinlich einfachste Art des Einstiegs in die Z-Wave-Entwicklung mit der Zen Gecko-Familie bietet das Z-Wave 700-Starter-Kit. Das Kit umfasst zwei Komponenten für ein Netzwerk mit mindestens zwei Knoten: zwei Hauptplatinen, zwei Funkplatinen, zwei Erweiterungsplatinen mit Schaltern und LEDs, zwei flexible Antennen und zwei USB-Kabel. Außerdem werden zwei USB-Dongles für die Verwendung mit einem PC mitgeliefert: Einer ist mit einer Z-Wave-Funk-Sniffer-Anwendung (Zniffer) und der andere mit Z-Wave-Controller-Funktionen ausgestattet. Die Hardware und die mitgelieferte Software unterstützen alle Z-Wave-Optionen und -Protokolle in allen geografischen Regionen.
Abbildung 7 zeigt einen Satz Platinen, wobei die Funkplatine oben und die Erweiterungsplatine rechts eingesteckt ist. Das SiP ZGM130S befindet sich nicht auf der Hauptplatine, sondern auf der Funkplatine. Die Hauptplatine verfügt stattdessen als markantes Merkmal über ein bitorientiertes LCD, das sich zum Debuggen oder zur Entwicklung grafischer Benutzeroberflächen eignet.
Abbildung 7: Ein SLWSTK6050A Z-Wave 700-Starterkit enthält zwei identische Sets, bestehend aus Hauptplatinen, Funkplatinen und Erweiterungsplatinen, um ein kleines Z-Wave-Netzwerk einzurichten. (Bildquelle: Silicon Labs)
Software-Installation
Simplicity Studio ist die integrierte „All-in-one“-Entwicklungsumgebung (IDE) von Silicon Labs für viele Mikrocontroller, darunter Zen Gecko. Sie unterstützt Windows, MacOS und Linux.
Der Installations- und Konfigurationsprozess vereinfacht sich, wenn während der Installation von Simplicity Studio eine der Hauptplatinen aus dem Entwicklungskit (egal welche) mit dem Entwicklungssystem verbunden wird. Die IDE erkennt die Hardware und lädt automatisch die für sie benötigte Software-Unterstützung.
Wenn die Hardware nicht verfügbar ist, können Sie diese Konfiguration gemäß der folgenden Beschreibung manuell durchführen:
Sobald Simplicity Studio ausgeführt wird, klicken Sie auf den grünen Pfeil in der rechten oberen Ecke (Abbildung 8).
Abbildung 8: Das Hauptfenster der Simplicity Studio-IDE. Der Download-Link ist hervorgehoben. (Bildquelle: DigiKey)
Simplicity Studio bietet zwei Möglichkeiten: „Install by Device“ (nach Gerät installieren) oder „Install by Product Group“ (nach Produktgruppe installieren) (Abbildung 9). Beide Schritte führen am Ende zum selben Ergebnis, aber es ist einfacher, die erste Option zu wählen. Klicken Sie deshalb auf die große grüne Schaltfläche „Install by Device“.
Abbildung 9: Simplicity Studio bietet zwei Möglichkeiten zum Laden projektspezifischer Software-Unterstützung. (Bildquelle: DigiKey)
Wenn die Entwicklungskarte installiert ist, müsste Simplicity Studio die Entwicklungskarte automatisch erkennen. Falls nicht, ist das erforderliche Softwarepaket auch problemlos manuell zu finden. Geben Sie einfach „6050A“ (eine Kurzversion des vollständigen Namens des Entwicklungskits) in das Suchfeld ein (siehe Abbildung 10). Doppelklicken Sie auf das vorgeschlagene Software-Unterstützungspaket und dann auf „Next“ (Weiter).
Abbildung 10: Wenn Sie „6050A“ in das Suchfeld eingeben, findet das Programm schnell die erforderliche Software für die Entwicklungskarte. (Bildquelle: DigiKey)
Als Nächstes zeigt Simplicity Studio weitere Software-Unterstützung an, die für diese Hardware-Konfiguration erhältlich ist. Bestimmte Softwaremodule können auf Benutzer beschränkt sein, die zusätzliche Lizenzvereinbarungen abgeschlossen und/oder die Hardware registriert haben. Dann sind einige Optionen möglicherweise grau unterlegt und vorübergehend nicht verfügbar (siehe Abbildung 11).
Abbildung 11: Auf einen Teil der Software kann nur bei Nachweis des Kaufs der Hardware oder von zusätzlichen Softwarelizenzen zugegriffen werden. (Bildquelle: DigiKey)
Abschließend zeigt Simplicity Studio eine lange Liste mit allen Software-Optionen an, die installiert werden sollen, darunter ein oder mehrere C-Compiler, optionale Echtzeit-Betriebssysteme, Profiling-Tools und viele weitere Optionen (Abbildung 12). Bei Bedarf können einzelne Optionen manuell aktiviert oder deaktiviert werden, aber im Allgemeinen ist es am Besten, das vorgeschlagene Software-Loadout zu akzeptieren. Wenn Sie fertig sind, klicken Sie auf „Next“.
Abbildung 12: Abschließendes Software-Manifest für Simplicity Studio. Bei Bedarf können einzelne Optionen manuell aktiviert oder deaktiviert werden, aber im Allgemeinen ist es am Besten, das vorgeschlagene Software-Loadout zu akzeptieren. (Bildquelle: DigiKey)
Im letzten Schritt zeigt Simplicity Studio die Master-Software-Lizenzvereinbarung für alle Softwarekomponenten an, die gleich installiert werden. Lesen und akzeptieren Sie die Lizenz und klicken Sie dann ein letztes Mal auf „Next“.
Die Software-Installation dauert mehrere Minuten. Ist die Installation abgeschlossen, schließen Sie Simplicity Studio und starten Sie das Programm neu. Es ist alles bereit, um mit dem Erstellen von Z-Wave-Mesh-Netzwerk-Anwendungen zu beginnen, darunter ein paar einfache vorkonfigurierte Demo-Programme und Beispielcode, der modifiziert werden kann – alles, um sicherzustellen, dass die Entwickler einen guten Start haben.
Fazit
Z-Wave ist auf einfache Bedienbarkeit für den Verbraucher ausgelegt, doch hinter dieser Benutzerfreundlichkeit steckt jede Menge grundlegende Entwicklungs- und Zertifizierungsarbeit von Entwicklern. Das Entwickeln eines neuen Z-Wave-Mesh-Netzwerkgeräts ist jedoch unkompliziert, wenn der Entwickler einen vorkonfigurierten Satz nutzt, der aus kompatibler Hardware und vorab getesteter Software besteht. Das Modem-SoC, das SiP-Modul und das zugehörige Entwicklungskit der Z-Wave-700er-Serie bieten die Hardware und Software, die für den schnellen Aufbau eines Netzwerks mit zwei Knoten erforderlich sind, das Kompatibilität mit diesem komplexen, aber gleichwohl hocheffizienten Protokoll sicherstellt.
Haftungsausschluss: Die Meinungen, Überzeugungen und Standpunkte der verschiedenen Autoren und/oder Forumsteilnehmer dieser Website spiegeln nicht notwendigerweise die Meinungen, Überzeugungen und Standpunkte der DigiKey oder offiziellen Politik der DigiKey wider.

