Verstärker MAX44284

Analog Devices stellt die hochpräzisen 36 V Eingangsgleichtakt-Strommessverstärker mit geringer Leistungsaufnahme vor

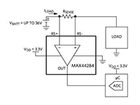
Bild des Verstärkers MAX44284 von Analog DevicesDer MAX44284 von Analog Devices ist ein High-Side-Strommessverstärker, der mit einer 1,7 bis 5,5 V Einzelversorgung arbeitet und für eine sehr geringe Leistungsaufnahme von nur 21 µA Ruhestrom optimiert ist.

Der MAX44284 bietet präzise Genauigkeitsspezifikationen von 2 µV VOS und einen Verstärkungsfehler von 0,05 %. Die Komponente verfügt über einen Gleichtakt-Eingangsspannungsbereich von -0,1 V bis 36 V. Der Strommessverstärker verfügt über einen Spannungsausgang und wird in vier verschiedenen Verstärkungsversionen angeboten.

Der MAX44284 wird in kleinen WLP-Gehäusen (1,3 mm x 0,9 mm) mit 6 Lötperlen im 0,4 mm Raster und im 6-poligen SOT23-Gehäuse angeboten und ist für den Betrieb im Kfz-Temperaturbereich -40 °C bis 125 °C ausgelegt.

Merkmale
  • Unterstützt die Verwendung kleiner Strommesswiderstände, um die Umwandlungseffizienz der Stromversorgung und die Messgenauigkeit zu verbessern
    • Eingangs-Biasstrom von 80 nA (max.)
    • Sehr geringe 2 µV Eingangs-Offsetspannung (MAX44284F/H)
    • Extrem niedriger 50 nV/°C Eingangs-Offset-Temperaturkoeffizient
    • -0,1 V bis 36 V großer Gleichtaktbereich
    • Niedriger 0,05% Verstärkungsfehler
  • Verlängert Batterielebensdauer
    • Niedriger Versorgungsstrom von 21 µA
    • 1,7 V bis 5,5 V Einzelversorgung
    • Abschalteingang (unabhängig von VDD)
  • Vier feste Verstärkungsoptionen vereinfachen das Design
    • Basisstationen
    • DC/DC-Strommessung bei der Energieverwaltung
    • Medizinische Pulsoximeter und Infusionspumpen
    • Notebooks
    • Tragbare/Batteriebetriebene Systeme
    • Smartphones und Tablets

Anwendungen
  • Basisstationen
  • DC/DC-Strommessung bei der Energieverwaltung
  • Medizinische Pulsoximeter und Infusionspumpen
  • Notebooks
  • Tragbare/Batteriebetriebene Systeme
  • Smartphones und Tablets

MAX44284 Amplifiers

AbbildungHersteller-TeilenummerBeschreibungVerfügbare MengePreis
IC CURRENT SENSE 1 CIRCUIT SOT6MAX44284HAUT+TIC CURRENT SENSE 1 CIRCUIT SOT64975 - Sofort
15000 - Lagerbestand des Herstellers
$2.85Details anzeigen
IC CURRENT SENSE 1 CIRCUIT SOT6MAX44284FAUT+TIC CURRENT SENSE 1 CIRCUIT SOT66033 - Sofort$2.85Details anzeigen
Veröffentlicht: 2015-03-12