Specialized PMICs Meet Energy Harvesting Requirements
Zur Verfügung gestellt von Electronic Products
2015-04-01
The need for effective power management takes on particular urgency in energy-harvesting applications because of the irregular energy output of most ambient sources. Consequently, power management ICs (PMICs) play an essential role in managing harvested-energy output and delivering voltage and current at required levels. For engineers charged with building energy-harvesting designs, incorporating power-management features can often mean the relatively simple addition of specialized PMICs available from manufacturers including Analog Devices, Intersil, Linear Technology, and Texas Instruments, among others.
Energy harvesting can provide a virtually perpetual source of power, but variations in energy from ambient sources require careful management of voltage and current delivered to the load. At the same time, conventional PMICs used in electronic products provide an extensive set of features that are typically not required in simpler energy-harvesting designs and would add unnecessary burden to already tight power budgets.
Energy-harvesting PMICs are no less sophisticated devices than their general-purpose counterparts, but these devices are designed to provide the more limited set of functions required for these applications. Unlike power-management requirements found in more traditional applications, energy-harvesting PMICs, at a minimum, need the ability to manage power from very low energy sources and deliver regulated voltage at useable levels. Since energy source fluctuations can cause power levels to drop below useable levels, these devices typically need to also provide a “power-good” signal that indicates when regulated output exceeds some minimum threshold. Beyond those fundamental capabilities, PMICs intended for energy-harvesting designs present a set of specialized features and capabilities tuned to these applications.
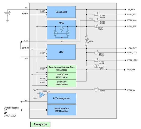
Although designed to target energy-harvesting applications, the Texas Instruments TPS65290 is a multi-mode PMIC capable of addressing a broad range of power management requirements not only in energy harvesting but also other low-power designs (Figure 1). Its on-chip features enable the device to support a wide range of system-load conditions ranging from fractions of a microamp to a few hundred milliamps. On-chip features include a very-low quiescent current always-on power supply, a 500 mA buck/boost converter, a 150 mA low-dropout regulator, and eight power distribution switches. Its integrated programmable-input voltage monitor supports energy-harvesting designs, in particular by allowing for connection and disconnection of the different power blocks and switches without the intervention of a host processor. In addition, the TPS65290 integrates resistive dividers, I2C pull-up resistors, SPI pull-down resistors, boost/buck compensation, and an interrupt pull-up resistor. As a result, engineers typically need only add a few external capacitors and inductors to provide a comprehensive multi-rail solution for energy-harvesting applications.

Figure 1: Specialized PMICs such as the Texas Instruments TPS65290 offer a feature set designed to meet requirements for power management without further overburdening tight power budgets in ultra-low-power energy-harvesting designs. (Courtesy of Texas Instruments)
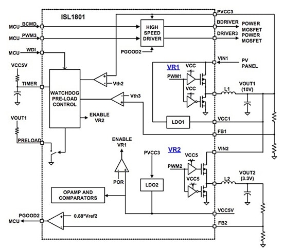
Designers can also find a number of PMICs built specifically to provide a tight match between device capability and more specific energy-harvesting source requirements. For example, the Intersil ISL1801 is designed for solar-energy harvesting and is able to operate in buck, boost, or buck-boost topologies to maximize energy output from solar arrays. Among its power-management features, the PMIC integrates two switching regulators, VR1 and VR2 (Figure 2). Able to be connected directly to an input voltage up to 90 V, VR1 provides a regulated voltage for VR2, which can in turn be used to provide a regulated voltage supply for an MCU or other external circuitry. Its power-good signal (PGOOD2) indicates that VR2 output voltage is within the desired operating level.

Figure 2: More specialized PMICs, such as the Intersil ISL1801, focus on power-management capabilities matched to specific energy-harvesting applications such as solar arrays. (Courtesy of Intersil)
While devices such as the TI TPS65290 and Intersil ISL1801 provide dedicated power-management support for energy harvesting, designers can also find sophisticated power-management functionality embedded within specialized energy-harvesting ICs such as Linear Technology’s LTC3108 and LTC3588-2, among others.
The Linear Technology LTC3108 power manager is based on a step-up topology that enables the device to harvest energy from sources as low as 20 mV. Along with a 2.2 V LDO output for powering an external MCU, the LTC3108's primary regulated output is user-programmable to one of four fixed voltages to power other application circuits. As with most devices in this class, the LTC3108 provides a power good indicator to signal that the main output voltage is within regulation.
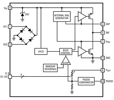
Other energy-harvesting devices such as the Linear Technology LTC3588-2 extend these capabilities, combining power-management features with power-conditioning capabilities needed to fully harvest AC output generated by piezoelectric devices. The Linear Technology LTC3588-2 delivers these broader capabilities by integrating a full-wave bridge rectifier with a high-efficiency buck converter (Figure 3). Along with on-chip reference and undervoltage lockout (UVLO) features, the LTC3588-2 integrates a comparator that generates a power-good signal when the device reaches the specific output voltage level programmed by the engineer.

Figure 3: More specialized energy-harvesting devices combine both power-management and power-conditioning features such as the full-wave bridge rectifier integrated in the Linear Technology LTC3588-2. (Courtesy of Linear Technology)
Photovoltaic cells produce their optimum power output at a specific point called the maximum power point (MPP) on their I-V curve. Manufacturers offer an additional class of energy-harvesting ICs that includes capabilities required to deal with this additional power-management requirement. For example, the Linear Technology LTC3105 integrates a MPP controller that maintains the input power source voltage from photovoltaic cells above the user-programmable MPP control threshold. The device uses proprietary techniques to automatically adjust peak current limits to maintain operation at levels that maximize power output from the source.
Texas Instruments designed its SM72442 controller to work with its SM72295 full-bridge driver to optimize energy harvesting from solar panels. Integrated into the SM72442 controller, a maximum power-point-tracking (MPPT) algorithm monitors the input current and voltage and controls the PWM duty cycle to maintain the MPP set point needed to maximize energy output from the photovoltaic module. To maintain operation at MPP, the device uses its on-chip 8-channel, 12-bit analog-to-digital converter (ADC) to sense input and output voltages and currents.
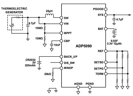
Finally, manufacturers address the need for battery management in many specialized energy-harvesting applications. Faced with wide fluctuations in ambient energy or peak-current demands, engineers often need to supplement energy-harvesting designs with an energy-storage device such as a supercapacitor or rechargeable lithium-ion cell. Devices such as the Analog Devices ADP5090, Linear Technology LTC3331, and Texas Instruments BQ25505 integrate a full complement of the energy harvesting, power management, and battery management capabilities needed in these applications. For example, the Analog Devices ADP5090 features an integrated power-path management control block able to automatically switch the power source from the energy-harvesting circuit, rechargeable battery, or even primary battery (Figure 4).

Figure 4: Devices such as the Analog Devices ADP5090 combine energy harvesting, power management, and battery charging capabilities to simplify design of battery-backup in ambient-powered designs. (Courtesy of Analog Devices)
Conclusion
In energy-harvesting designs, power management plays a particularly vital role in delivering regulated power despite fluctuating ambient-energy sources. While specialized PMICs provide functionality tuned to energy-harvesting designs, many dedicated energy-harvesting ICs include integrated power-management functionality as part of their capabilities. Using these energy-harvesting PMICs and dedicated ICs, engineers can easily add relatively sophisticated power-management functionality with a minimum number of additional components.
For more information about the parts discussed in this article, use the links provided to access product pages on the DigiKey website.
Haftungsausschluss: Die Meinungen, Überzeugungen und Standpunkte der verschiedenen Autoren und/oder Forumsteilnehmer dieser Website spiegeln nicht notwendigerweise die Meinungen, Überzeugungen und Standpunkte der DigiKey oder offiziellen Politik der DigiKey wider.




