Leistungselektronik der Zukunft mit GaN
Wenn man an Halbleiter und Transistoren denkt, denkt man in der Regel an Siliziumbausteine. Das kann sich demnächst ändern, da inzwischen alternative Technologien heranreifen, insbesondere in der Leistungselektronik. Galliumnitrid (GaN) ist eine solche Alternative. Ingenieure versuchen immer, mehr aus weniger herauszuholen. Und hier kommt einer der größten Vorteile von GaN-basierten Systemen zum Tragen: ihre hohe Leistungsdichte. GaN-Bausteine haben höhere Schaltgeschwindigkeiten und können in einem kleineren Gehäuse mehr Strom bewältigen als Siliziumbausteine. Das klingt zunächst sehr gut.
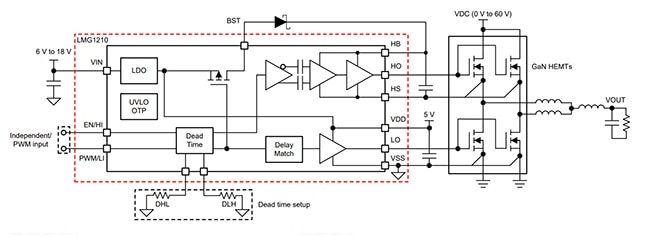
Doch diese Vorteile haben ihren Preis. GaN-FETs sind in Bezug auf die Gate-Spannung viel wählerischer. Daher ist der Einsatz eines geeigneten Gate-Treibers sehr wichtig. Der LMG1210 von Texas Instruments ist beispielsweise ein Treiber, der die Gate-Spannung zuverlässig auf 5 V hält. Die Bausteine verfügen über ein Halbbrückentreiber-Referenzdesign, in dem GaN-FETs im Enhancement-Modus von EPC und Induktivitäten von Würth kombiniert sind. Die Lösung kann mit bis zu 50 MHz betrieben werden. Sie hat die für GaN typische Hochgeschwindigkeits-Schaltleistung und den geringen Platzbedarf auf der Leiterplatte.
Blockdiagramm des Referenzdesigns TIDA-01634 (Bildquelle: Texas Instruments)
DC/DC-Wandler gehören aufgrund des höheren Wirkungsgrades und der geringen Größe zu den wichtigsten Anwendungen für die GaN-Technologie. Doch effizientere Stromversorgungen sind nur einer der Anwendungsbereiche. Es gibt noch andere, glamourösere Anwendungen für GaN. Im Audiobereich beispielsweise sind GaN-basierte Verstärker der Klasse D weniger anfällig für Verzerrungen als ihre Silizium-Gegenstücke. Und in Anwendungen für LIDAR-Treiber erzielen sie höhere Auflösungen.
(Bildquelle: EPC)
Letztendlich ist es immer vorteilhaft, mehrere Optionen zu haben. Wenn Sie das Gefühl haben, dass Silizium-Leistungsstufen nicht mehr Ihren Ansprüchen genügen, kann GaN eine großartige Alternative sein.
Zusätzliche Ressourcen:
Have questions or comments? Continue the conversation on TechForum, Digi-Key's online community and technical resource.
Visit TechForum


Taylor Roorda, Associate Applications Engineer bei DigiKey, ist seit 2015 im Unternehmen tätig und befasst sich hauptsächlich mit eingebetteten Systemen, programmierbarer Logik und Signalverarbeitung. Er hat einen Bachelor-Abschluss in Elektrotechnik von der North Dakota State University und verbringt seine Freizeit mit Gitarre spielen und dem Komponieren von Musik.

