Progettare con PoE ad alta potenza utilizzando soluzioni IEEE 802.3bt di serie
Contributo di Editori nordamericani di DigiKey
2019-05-09
A partire dalla sua introduzione nel 2003, la capacità di erogazione di energia tramite Power over Ethernet (PoE) è aumentata vertiginosamente dai 15,4 watt originali a 30 watt, ma ai progettisti ancora non basta. Un nuovo emendamento alla specifica PoE, IEEE 802.3bt, affronta questa esigenza portando la potenza a 60 watt (e in alcune applicazioni a 90 watt).
L'emendamento è stato ratificato alla fine del 2018. Sono ora disponibili i primi controller Power Sourcing Equipment (PSE) commerciali integrati e le prime interfacce per dispositivi alimentati (PD) che consentono ai progettisti di sfruttare quella che viene chiamata "PoE ad alta potenza" (Hi PoE).
Questo articolo descrive cosa differenzia IEEE 802.3bt dalle versioni precedenti di PoE e passa poi a illustrare i controller PSE integrati e le interfacce PD di Microsemi, Texas Instruments (TI), Linear Technology e Nexperia. Viene quindi spiegato il modo migliore di utilizzarli per costruire un sistema, tenendo conto di fattori importanti come la protezione dei circuiti e i requisiti di progettazione e layout.
Cos'è IEEE 802.3bt?
Lo standard originale (IEEE 802.3af) specificava un massimo di 15,4 watt alla fonte di alimentazione, che erano più che sufficienti per applicazioni come i telefoni IP e i punti di accesso Wi-Fi di allora, ma non abbastanza per le applicazioni che sono venute dopo, come i videotelefoni IP o le telecamere PTZ (panoramica-inclinazione-zoom). L'emendamento del 2009 della specifica (IEEE 802.3at) ha risolto il problema stabilendo 30 watt alla fonte di alimentazione. Negli ultimi anni la domanda di potenza è aumentata ancora, per supportare applicazioni collegate a Ethernet come i terminali PoS (Point of Sale), i punti di accesso IEEE 802.11ac e l'illuminazione a LED in rete.
Per soddisfare la richiesta di maggiore potenza, il nuovo emendamento IEEE 802.3bt (PoE ad alta potenza) alle precedenti specifiche PoE e PoE+ aumenta la potenza in uscita minima del PSE e quella in ingresso minima del PD. La possibilità di trasportare l'alimentazione su tutti e quattro i doppini intrecciati in un cavo Ethernet Cat5e costituisce il cambiamento principale. PoE e PoE+ utilizzavano solo due doppini intrecciati: le linee dati nelle applicazioni "Alternativa A" oppure le linee di riserva nelle applicazioni "Alternativa B". (Vedere l'articolo DigiKey "Presentazione di Power-over-Ethernet".)
La nuova specifica ha inoltre stimolato l'introduzione di PSE e PD di "Tipo 3" e di "Tipo 4" (che possono gestire rispettivamente 60 e 90 watt) e di altre classi (5-8) per la potenza in uscita e in ingresso (Tabella 1). Il progettista deve tenere presente che l'emendamento è stato concepito per soddisfare i requisiti per fonti a potenza limitata e bassissima tensione sicura (SELV) della norma ISO/IEC 60950 che limita la potenza a un massimo di 100 watt per porta.
|
Tabella 1: Confronto tra PoE ad alta potenza (IEEE 802.3bt), PoE (IEEE 802.3af) e PoE+ (IEEE 802.3at). IEEE 802.3bt introduce una maggiore potenza, oltre a nuovi tipi di PSE e PD e a nuove classi. (Tabella per gentile concessione di Microsemi)
Miglioramenti portati da IEEE 802.3bt
Oltre alla maggiore potenza disponibile con PoE ad alta potenza, la specifica introduce altre funzionalità. I miglioramenti principali includono:
- Funzionalità di classe automatica
- Supporto di basso consumo in standby
- Maggiore capacità di potenza se la lunghezza del canale (cavo) è nota
La classificazione automatica (o "Autoclass") è un nuovo meccanismo (opzionale) di classificazione esclusivo di PoE ad alta potenza che consente a un PD di comunicare al PSE il suo consumo energetico massimo effettivo, permettendo così al PSE di impostare la potenza disponibile esattamente su quel livello (più una certa riserva per le perdite di canale e un margine di "sicurezza") per migliorare l'efficienza del sistema.
Per alimentare applicazioni con rigidi requisiti di standby, la PoE ad alta potenza include una modifica significativa della durata minima della corrente pulsata utilizzata per garantire il mantenimento dell'alimentazione al PSE. In precedenza, i PD di Tipo 1 e 2 utilizzavano una "Maintain Power Signature" (MPS) che comprendeva una corrente pulsata di 10 milliampere (mA) per almeno 75 millisecondi (ms) ogni 325 ms e un'impedenza c.a. inferiore a 26,3 kiloohm (kΩ) in parallelo con 0,05 microfarad (μF). Il cambiamento introdotto dalla specifica IEEE 802.3bt (applicabile ai PSE di Tipo 3 e 4) si traduce in una durata dell'impulso di circa il 10% di quella di PSE di Tipo 1 e 2.
Un'altra importante novità è la funzione di potenza estesa. Il PD misura la resistenza del cavo e calcola la perdita di potenza e quindi la riserva di potenza necessaria per essere certo che riceverà la potenza in ingresso minima stabilita nella specifica. Nel peggiore dei casi, sarà pari alla riserva di potenza specificata dagli emendamenti precedenti, ma nelle applicazioni pratiche è probabile che sia inferiore e che quindi si avrà un risparmio energetico.
Avviamento della PoE ad alta potenza
L'introduzione di altre quattro classi di potenza in uscita del PSE (Classi da 5 a 8) e la corrispondente potenza in ingresso del PD insieme a due nuovi tipi (Tipi 3 e 4) di PSE e PD hanno reso più complessa la sequenza di avviamento. Questa complessità ha delle implicazioni per gli sviluppatori che progettano sistemi PoE ad alta potenza e potrebbe influenzare la scelta del PSE.
In genere, un dispositivo conforme allo standard IEEE 802.3af o IEEE 802.3at viene assegnato al Tipo 1 (Classe 0-3) o al Tipo 2 (Classe 4). I dispositivi conformi allo standard IEEE 802.3bt sono detti di Tipo 3 (Classe 5, 6) o di Tipo 4 (Classe 7, 8). PoE ad alta potenza definisce un metodo per alimentare in sicurezza un PD su un cavo tramite un controller PSE e poi spegnere l'alimentazione se il PD viene scollegato dal cavo.
IEEE 802.3bt prevede anche una corrente di inserzione e un limite di tempo per garantire la compatibilità tra PSE e PD di qualsiasi tipo o classe. Il limite della corrente di inserzione è compreso tra 400 e 450 mA per le Classi da 0 a 4, tra 400 e 900 mA per le Classi 5 e 6 e tra 800 e 900 mA per le Classi 7 e 8. Il limite della corrente di inserzione del PSE si applica fino a 75 ms dopo l'accensione, dopodiché il PSE di Tipo 2, 3 o 4 supporta una corrente in uscita superiore in base alla classificazione.
Il processo di avviamento della PoE ad alta potenza inizia con lo spegnimento del PSE mentre controlla se al cavo è stato collegato qualcosa. Il PSE classifica quindi il PD prima di fornire la potenza che richiede, oppure la sua potenza massima se non ha una capacità adeguata per alimentare completamente il PD. Vi è anche un quarto stato operativo utilizzato dai PSE di Tipo 3 e 4 per verificare se il PD ha la stessa firma di classificazione su ogni doppino intrecciato.
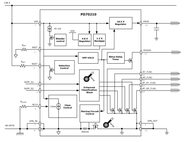
Trattandosi di una funzione opzionale, non tutti i PSE e i PD conformi a PoE ad alta potenza supportano l'Autoclass, quindi occorre controllare nella scheda tecnica se la funzionalità rientra nelle specifiche del sistema dello sviluppatore. Il controller dell'interfaccia PD front-end PD70210ILD-TR di Microsemi è un prodotto che esegue questa funzione tramite il suo "Enhanced Classification Block". PD70210ILD-TR identifica anche quale dei quattro doppini del cavo riceve di fatto corrente e genera i flag appropriati (Figura 1).
Figura 1: Il controller di interfaccia PD front-end PD70210ILD-TR di Microsemi include un Enhanced Classification Block per agevolare la classificazione delle nuove classi e dei nuovi tipi di PD introdotti in PoE ad alta potenza. Il chip è anche in grado di identificare quale dei quattro doppini del cavo riceve di fatto l'alimentazione tramite i suoi pin SUPP_S1 e SUPP_S2. (Immagine per gentile concessione di Microsemi)
Un PSE che implementa Autoclass controlla prima se l'interfaccia PD supporta la funzione verificando che, dopo un breve ritardo, la corrente della classe scenda al livello della Classe 0. Se il supporto è presente, il PSE può procedere alla misurazione Autoclass subito dopo l'accensione, richiedendo al PD di assorbire la massima potenza per tutti i successivi 1,35-3,65 secondi. Dopo l'avvio, il PD deve presentare un MPS per assicurare al PSE che è ancora collegato. La perdita dell'MPS fa intervenire il PSE che disattiva l'alimentazione (Figura 2).

Figura 2: A seguito dell'introduzione di nuove classi e nuovi tipi di PSE e PD, il processo di avviamento della PoE ad alta potenza è più complesso delle versioni precedenti. Qui sono indicate le tre fasi principali del processo (rilevamento, classificazione e funzionamento) e le tensioni di ingresso alle quali si verificano. (Immagine per gentile concessione di Texas Instruments)
I nuovi controller soddisfano la specifica PoE ad alta potenza
Dopo la ratifica di PoE, gli sviluppatori hanno beneficiato della disponibilità di controller PSE integrati e di interfacce PD su cui basare i loro progetti. La tendenza prosegue con IEEE 802.3bt. Grazie a costruttori che hanno progettato prodotti conformi alla bozza della specifica, oltre al dispositivo Microsemi descritto sopra in commercio esistono già diversi controller PSE e interfacce PD.
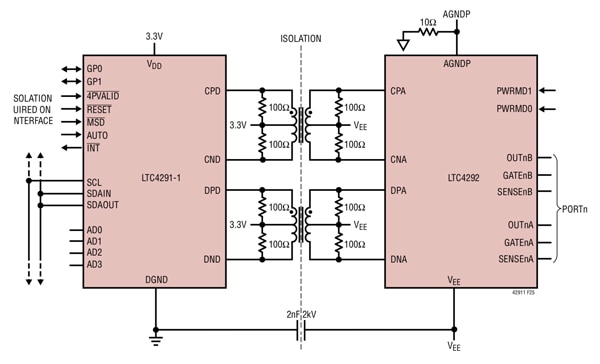
Ad esempio, Linear Technology offre il chipset LTC4291-1/LTC4292. I componenti sono studiati per interagire e formare controller PSE di Tipo 3 o 4. Fra le funzioni di gestione del consumo energetico vi sono il monitoraggio della corrente a 14 bit per porta, il limite di corrente programmabile e lo spegnimento versatile di porte preselezionate. Il rilevamento del PD utilizza un meccanismo di rilevamento multipunto proprietario per evitare più facilmente l'identificazione di falsi PD. Autoclass è supportato e il chipset è programmabile con pin o I2C per negoziare fino a 71,3 watt per il PD.
Il chipset LTC4291-1/LTC4292 presenta un ottimo livello di integrazione; sono praticamente inclusi tutti i circuiti necessari per implementare un progetto PSE conforme allo standard IEEE 802.3bt e servono solo poche periferiche in più. Per semplificare l'isolamento del PSE mettendo LTC4291-1 sul lato non isolato, il dispositivo è diviso in due chip (processore e alimentatore). In tal modo può essere alimentato dall'alimentazione della logica principale e collegarsi direttamente al bus I2C/SMBus. Al posto di optoisolatori e alimentatori isolati con trasformatori a basso costo, per le comunicazioni interchip il chipset utilizza uno schema di isolamento proprietario. I trasformatori sono unità 10BASE-T o 10/100BASE-T con un rapporto spire 1:1 e bobine di arresto di modo comune (Figura 3).

Figura 3: Il controller PSE PoE IEEE 802.3bt a quattro porte LTC4291-1/LTC4292 di Linear Technology implementa l'isolamento proprietario che semplifica la progettazione sostituendo optoisolatori e alimentatori isolati con trasformatori a basso costo. (Immagine per gentile concessione di Linear Technology)
Per sfruttare a fondo i vantaggi di PoE ad alta potenza, il PD richiede un'interfaccia di Tipo 3 o 4. Diversamente il PSE fornirà solo la potenza massima di 15,4 watt (12,95 watt sul PD) definita da IEEE 802.3af. Un'opzione per questa interfaccia è TPS2372-4RGWT di TI che contiene tutte le caratteristiche necessarie per implementare un'interfaccia PD di Tipo 1-4 IEEE 802.3bt.
Una bassa resistenza interna di commutazione consente a TPS2372-3 e TPS2372-4 di supportare applicazioni PoE ad alta potenza rispettivamente fino a 60 e 90 watt, mentre la sua funzione MPS automatica permette applicazioni che richiedono modalità standby a bassissimo consumo. Tenere presente che il requisito MPS IEEE 802.3bt per il PD è applicabile all'estremità PSE del cavo. Ciò significa che, a seconda della lunghezza del cavo e di altri parametri, compresa la capacità a effetto di massa, per la verifica potrebbe essere necessaria una durata MPS superiore. A tale fine TPS2372 prevede tre diverse durate dell'impulso MPS e del ciclo di lavoro, selezionabili attraverso il suo pin di ingresso MPS_DUTY.
TPS2372 implementa livelli di corrente di inserzione compatibili con tutti i tipi di PSE. Il chip implementa anche una funzione di ritardo per consentire al PSE di completare la sua fase di corrente di inserzione prima di rilasciare l'uscita Power Good (PG), assicurando il rispetto dei requisiti di avviamento IEEE 802.3bt. L'ingresso di abilitazione Autoclass del chip consente di accedere a tutte le modalità avanzate di ottimizzazione della potenza del sistema specificate nello standard IEEE 802.3bt.
Iniziare ad applicare PoE ad alta potenza
Quando si utilizza un chipset altamente integrato come LTC4291-1/LTC4292, gran parte del difficile lavoro di progettazione è già stato fatto dal fornitore del chip, ma al momento di scegliere i componenti esterni e il layout della scheda occorre comunque tener conto di alcune linee guida. Molte di queste indicazioni sono simili a quelle generali per la progettazione di sistemi PoE, ma prevedono una selezione di componenti adeguati ai livelli di tensione e corrente più elevati introdotti da PoE ad alta potenza.
Ad esempio, per le linee VDD e VEE illustrate nella Figura 3 servono un alimentatore digitale e un alimentatore PoE principale. VDD richiede 3,3 V mentre VEE richiede una tensione negativa tra -51 e -57 V per i PSE di Tipo 3 e tra -53 e -57 V per quelli di Tipo 4. Tra VDD e DGND occorre posizionare un condensatore di disaccoppiamento ceramico di almeno 0,1 μF, il più vicino possibile a ogni LTC4291-1. Per mantenere l'isolamento richiesto, AGNDP di LTC4292 e DGND di LTC4291-1 non devono essere collegati.
VEE è l'alimentatore PoE isolato principale che alimenta i PD. Dato che fornisce una potenza relativamente elevata ed è soggetto a significativi transitori di corrente, va progettato con più cura rispetto a un semplice alimentatore logico. Per ottimizzare l'efficienza del sistema, VEE dovrebbe essere impostato su un'ampiezza vicina al massimo (57 V), lasciando un margine appena sufficiente per tener conto della sovra- o sottoelongazione transitoria, della deriva di temperatura e della regolazione della linea. Per ridurre al minimo i ripristini spuri in caso di transitori elettrici, è richiesto un condensatore di bulk elettrolitico di almeno 47 μF tra AGNDP e VEE.
Un'altra decisione importante che lo sviluppatore deve prendere riguarda il MOSFET esterno. Questo MOSFET costituisce il dispositivo di commutazione di potenza che controlla l'uscita del PSE. La scelta del componente incide in modo significativo sull'affidabilità del sistema e il progettista deve analizzare e testare l'area operativa sicura (SOA) del MOSFET a fronte delle varie condizioni del limite di corrente del PSE. Linear Technology consiglia due MOSFET che si sono dimostrati affidabili nelle applicazioni PoE: PSMN075-100MSEX di Nexperia per i PSE configurati per erogare fino a 51 watt al PD, oppure PSMN040-100MSEX per 71,3 W.
Il chipset LTC4291-1/LTC4292 è progettato per una resistenza di rilevamento della corrente di 0,15 Ω per canale. Lo sviluppatore deve aggiungere due resistori paralleli da 0,3 Ω posizionati come mostrato nella Figura 4. Per soddisfare la specifica PoE ad alta potenza i resistori di rilevamento devono avere una tolleranza di almeno ±1% e un coefficiente di temperatura non superiore a ±200 parti per milione (ppm)/°Celsius (C).

Figura 4: È raffigurato il layout del blocco del resistore di rilevamento superiore e di quello inferiore richiesti per LTC4292. Per soddisfare la specifica PoE ad alta potenza, è di vitale importanza scegliere e posizionare correttamente il resistore di rilevamento (RSTx). (Immagine per gentile concessione di Linear Technology)
Per mantenere stabile LTC4292 quando durante l'avvio o il sovraccarico è applicato il limite di corrente, ogni porta richiede un condensatore da 0,22 μF tra OUTnA/OUTnB e AGNDP (vedere anche in questo caso la Figura 3). Si consigliano condensatori ceramici X7R con capacità nominale per almeno 100 volt, da posizionare vicino a LTC4292.
Le porte Ethernet possono essere soggette a transitori elettrici elevati. La protezione completa contro i picchi transitori per i sistemi PoE è un argomento che richiede un articolo a parte, ma per sopprimere sovracorrenti e sovratensioni transitorie fino a livelli sicuri per ogni porta serve almeno un soppressore di tensione a effetto di massa come un diodo di soppressione di tensioni transitorie (TVS) (TVSBULK) e capacità a effetto di massa (CBULK) (Figura 5). Inoltre è richiesto un resistore in serie da 10 Ω (R1) da AGND di alimentazione al pin AGNDP di LTC4292. A cavallo dei pin AGNDP e VEE di LTC4292 dovrebbero esservi un diodo TVS da 58 V (D1) e un condensatore di bypass da 1 μF, 100 V (C1) posizionati vicino ai pin LTC4292. Infine, ogni porta richiede una coppia di diodi di clamp S1B: uno da OUTnM per alimentare AGND e uno da OUTnM per alimentare VEE. Questi indirizzano i transitori elettrici ai rail di alimentazione, dove vengono assorbiti dai soppressori di sovratensioni.

Figura 5: I controller PSE richiedono la protezione dai transitori elettrici. Qui di seguito viene mostrato LTC4292 di Linear Technology con i soppressori di tensione/corrente e i componenti necessari per indirizzare i transitori lontano da chip sensibili. (Immagine per gentile concessione di Linear Technology)
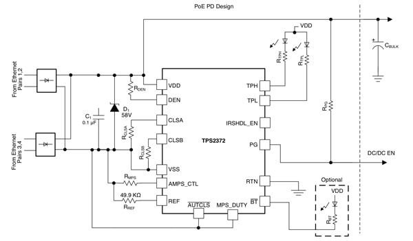
Nell'interfaccia PD, l'elevato livello di integrazione per chip come TPS2327 di TI semplifica ancora una volta la vita dello sviluppatore, ma sono richiesti anche alcuni componenti esterni (Figura 6).
Servono ad esempio dei diodi all'ingresso del cavo verso l'interfaccia PD. Per TPS2327, TI raccomanda diodi Schottky da 3 a 5 A, discreti o a ponte da 100 V anziché i diodi convenzionali delle applicazioni PoE ad alta potenza, perché nei diodi la dissipazione di potenza è inferiore del 30%. Lo sviluppatore deve tener conto che i diodi Schottky spesso hanno una corrente di dispersione inversa superiore rispetto ai normali diodi a giunzione PN, cosa che rende difficile soddisfare la tensione massima di riflusso di 2,8 V definita nella specifica. Come compensazione, per questa implementazione si dovrebbero usare i limiti prudenti di temperatura di funzionamento dei diodi e dispositivi a bassa dispersione. Inoltre i diodi Schottky sono più sensibili ai transitori elettrici rispetto ai diodi convenzionali, per cui si consiglia una protezione da tensione/corrente sotto forma di perline di ferrite e condensatori.
La specifica IEEE 802.3bt include un condensatore di bypass in ingresso da 0,05 a 0,12 μF (in genere si tratta di un condensatore ceramico di bypass da 0,1 μF, 100 V, ±10%) da VDD a VSS. La specifica richiede anche un resistore di rilevamento, RDEN, resistori di classificazione RCLSA e RCLSB e un resistore MPS RMPS. Per RDEN si consiglia un resistore di 24,9 kΩ, ±1%. I resistori di classificazione sono collegati da CLSA e CLSB a VSS per programmare la corrente di classificazione secondo lo standard IEEE 802.3bt. Il valore di questi resistori e la potenza della classe assegnata dipendono dalla potenza media massima assorbita dal PD durante il funzionamento. RMPS imposta il ciclo di lavoro MPS; ad esempio, un resistore da 1,3 kΩ lo imposta su 26,4%. Cortocircuitando MPS_DUTY e RSS il ciclo di lavoro viene impostato su 12,5%.
L'interfaccia PD PoE ad alta potenza richiede anche la soppressione di tensione di un diodo TVS e un condensatore di bulk (D1, CBULK) sulle linee di alimentazione per assorbire i transitori elettrici a questa estremità del cavo.
Figura 6: Lo schema dell'applicazione dell'interfaccia PD PoE ad alta potenza TPS2372 di TI mostra i componenti periferici richiesti per completare il progetto, principalmente diodi di ingresso, dispositivi di soppressione e resistori di rilevamento, classificazione e MPS. (Immagine per gentile concessione di Texas Instruments)
Esistono molte linee guida di progettazione per assicurare che il layout della scheda, il posizionamento dei componenti e i requisiti di instradamento soddisfino i requisiti della specifica IEEE 802.3bt in termini di precisione della misurazione parametrica, robustezza del sistema e dissipazione termica. Sia Linear Technology che TI offrono progetti di riferimento per le loro interfacce PSE/PD che rispondono alle specifiche e rappresentano una guida utile per lo sviluppatore.
Conclusione
PoE ad alta potenza estende le applicazioni di PoE e ne migliora l'efficienza. Tuttavia, l'introduzione di ulteriori tipi e classi di controller PSE e di interfacce PD, e l'aggiunta di altre caratteristiche operative e di sicurezza hanno aumentato la complessità di implementazione.
Al progettista vengono in aiuto soluzioni di controller PSE integrato e di interfaccia PD in cui queste caratteristiche sono già presenti. Queste soluzioni semplificano e accelerano notevolmente il processo di progettazione riducendo il numero di componenti periferici necessari per completare il sistema.
Esonero della responsabilità: le opinioni, le convinzioni e i punti di vista espressi dai vari autori e/o dai partecipanti al forum su questo sito Web non riflettono necessariamente le opinioni, le convinzioni e i punti di vista di DigiKey o le sue politiche.






