Developing Efficient LED Lighting Control Systems
Contributo di Editori europei di DigiKey
2016-12-06
According to the US Department of Energy, by 2030 LEDs will account for 75% of all lighting sales. It’s not hard to see why as LEDs offer major benefits over incandescent and compact fluorescent lights (CFLs), the main one being over 80% lower power consumption.
Lifetime is also improved due to their efficiency of less energy being lost through heat radiation. Size is another factor. LEDs are much, much smaller than traditional lighting solutions, allowing them to be used in many more application areas, such as automotive. High output power LED lighting is also making its way into industrial applications.
Developing a lighting application requires expertise in power management. Many LED lighting applications will also be much smarter than their predecessors, allowing them to be controlled remotely using a wired or wireless protocol as part of a larger lighting network. Adding this level of ‘intelligence’ will require embedded software development and a microcontroller. New solutions now bring all of these elements together.
Unlike both traditional incandescent bulbs and the more efficient compact fluorescent lamps that have replaced them over recent years, LEDs require a stable DC supply to operate optimally. This is invariably derived from a rectified AC source taken from the main supply. While this may make them slightly more complex than existing solutions, the benefits in terms of energy efficiency and lifetime often more than make up for any initial expense during installation.
Because of these benefits there is a general shift, perhaps most notably in industrial sectors, towards LED lighting. Their applicability is in no way limited to commercial installations, however, and the diversity in applications continues to grow. The automotive sector is perhaps the latest example, but there is a growing uptake in architectural lighting as well as solutions targeting the general consumer and homeowner.
There is significant variation in the type of LED lighting available and with that comes an equally diverse range of approaches for control. Fundamentally, however, LEDs have specific requirements in terms of power supplies and driver circuits, two areas that the semiconductor industry is now addressing in response to this growing demand.
There are predominantly two approaches to generating and supplying the DC current required to drive an LED. The first adopts a constant current, constant voltage approach, which is converted from the AC supply and directly applied to the LED(s). The second is to use a distributed approach, whereby a primary regulated DC supply derived from the AC input is used to supply a number of subsequent DC to DC converters to provide the regulated supply to the LED(s).
Other significant aspects to this topology include galvanic isolation between the AC and DC elements, ensuring high conversion efficiency, adding Power Factor Correction to comply with regulations, and circuit protection (over/under-voltage, short-circuits).
Dimmable LEDs
Another significant aspect to LED lighting is the ability to adjust the output to meet various requirements. Dimming LED lights is achieved by varying the power applied, carried out through reducing the drive current in either a continuous (analog) approach, or using a discontinuous (digital) approach. The analog approach must be achieved with regard to the non-linear output an LED will exhibit over a range of supply currents, while the digital approach would normally adopt a pulse-width modulation (PWM) approach to supply a constant optimal current.
An example of an LED driver designed to be able to accommodate either of these dimming methods, as well as provide PFC with high conversion efficiency, is the NCL30186 from ON Semiconductor. This is a combination PFC boost controller and quasi-resonant controller optimized for off-line LED lighting solutions. A schematic of a typical application example using the NCL30186 is shown in Figure 1.

Figure 1: A typical off-line LED lighting solution using the NCL30186 from ON Semiconductor.
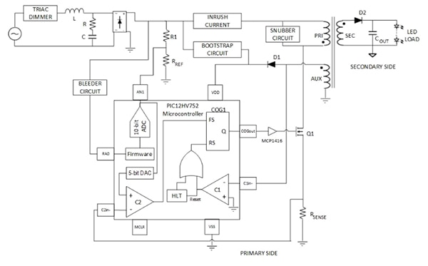
General-purpose devices based on a microcontroller are also targeting this application space, such as the Microchip Technology PIC12HV752. This low-cost 8-pin device integrates a number of peripherals that make it ideal for power conversion applications and LED driver circuits. This includes the Complementary Output Generator (COG) and a Hardware Limit Timer (HLT). Both of these peripherals are exercised when the PIC12HV752 is used to create a TRIAC dimmable LED driver, as shown in Figure 2.

Figure 2: This low-cost 8-bit PIC12HV752 MCU from Microchip includes a number of peripherals targeting power conversion and LED control.
The COG provides a PWM signal to drive the MOSFET, the rising edge of which is controlled by the HLT. The primary side control implements PFC through a feed-forward method, along with peak current mode control.
The device also integrates a DAC, an ADC and a comparator. The firmware needed to create the application is relatively simple, mainly focusing on initialization of the peripherals.
Networked lighting
As with so many things today, lights are getting ‘smarter’. In fact, professional lighting installations have been smart for some time, using the DALI protocol to allow centralized control over distributed fixtures. The same technology is now being used in LED lighting, with great results.
DALI stands for Digital Addressable Lighting Interface, and is standardized as IEC 62386. It is primarily intended to provide a remote interface to electronic ballasts, and as such, can be used to control LED, fluorescent, mercury and other electronic-discharge lamps.
While the addition of a microcontroller provides greater flexibility in developing an LED driver solution, some manufacturers are going even further by providing dedicated families of MCUs for this application space, and taking the opportunity to add application specific interfaces such as DALI.
For example, the STLUX family from STMicroelectronics is a family focused on lighting and power conversion. A typical application is shown in Figure 3.

Figure 3: Devices in the STLUX family from STMicroelectronics feature a dedicated and configurable State Machine, targeting time-critical applications such as power conversion, including LED control.
The STLUX385A features a DALI module, but what really sets the device apart from others is the implementation of a dedicated and autonomous state machine which is used to control six independent PWM outputs with a resolution of 1.3 ns.
The state machine is referred to as SMED (State Machine, Event Driven). The SMED is configured using an integrated microcontroller. Once configured, the SMED has a reaction time as low as 10.4 ns, making it suitable for time-critical operations. The SMED has four states available during run-time, with the addition of IDLE and HOLD states. Each of the four states is configurable, allowing developers to define which system events are triggered by a transition between each state. PWM output levels can be updated during transitions.
The STLUX family features devices with as many as six SMEDs, each of which operates independently, but they can be grouped to create a more powerful state machine. The integrated microcontroller is an STM8 CISC core with 21 internal registers, 20 addressing modes and 80 instructions.
Total solutions
There is mounting demand for bringing power management and connectivity together in a single, proven solution. This is prompting semiconductor manufacturers to invest in reference design solutions that incorporate many of their own products. One such design is the 100 W, 0.1% dimmable DC-DC LED driver with daylight harvesting and wireless connectivity design created by Texas Instruments.
As shown in Figure 4, it features a number of its own products, most notably the TPS92640/41 LED Lighting Driver and the CC2650 multi-standard 2.4 GHz wireless MCU. The resulting design is capable of controlling high-power, high-efficiency dimmable LED luminaires using either analog or PWM based intensity adjustment. Furthermore, thanks to the wireless MCU, it is able to provide that control over a low-power wireless interface.

Figure 4: This reference design from TI features a number of devices targeting power conversion in general and LED control in particular.
The dead time between the high-side and low-side gate driver has been optimized for maximum efficiency over a wide input operating voltage and output power range.
The CC2650 is a dual-core device featuring an ARM® Cortex®-M3 processor as its main CPU, with an ARM Cortex-M0 processor to manage the RF core of the device. The firmware for the BLE controller and IEEE 802.15.4 MAC are embedded in the device’s ROM and execute in part on the ARM Cortex-M0 processor. This delivers higher system-level efficiency and ensures the Flash memory is available for the high-level application software.
Both PWM and analog dimming sources can be generated by the CC2650, depending on the application’s requirements. With the addition of digital ambient light sensors, the application is able to monitor for a constant lumen output, as well as make adjustments based on the amount of natural daylight present, thereby offering further energy conservation.
Conclusion
LED lighting is already realizing its potential to deliver significant cost and energy savings. Its continued adoption is guaranteed, yet some believe it still faces challenges in terms of fully penetrating the consumer market.
Most often, the arguments against its use in homes are based on concerns over light quality and installation cost. Both of these aspects are successfully being addressed through technological developments and the continued introduction of more advanced and highly integrated solutions.
The potential gains to companies now entering the LED market are likely to increase as demand inevitably grows over the coming years. Global targets for a reduction in green house gas emissions will contribute to that demand, but as well as global environmental benefits, consumers can now realize the immediate gains, including greater control over their own environment.
Esonero della responsabilità: le opinioni, le convinzioni e i punti di vista espressi dai vari autori e/o dai partecipanti al forum su questo sito Web non riflettono necessariamente le opinioni, le convinzioni e i punti di vista di DigiKey o le sue politiche.




