LED Drivers Boost Battery Life for IoT Portable Devices
Contributo di Editori europei di DigiKey
2016-03-30
Portable products manufacturers are constantly looking for ways to reduce power demands in order to maximize battery life. With the movement towards the Internet of Things, and the pervasive use of smart devices such as mobile phones for networked control and monitoring purposes, the need for improved power efficiency has become even more imperative. LED backlighting on a portable device can account for a significant portion of the total active system power. The LED backlight driver alone can use up to 40%, making it a prime target for power conservation efforts.
Various techniques are employed to minimize backlighting power consumption. Selecting LED driver ICs that have been optimized for low power and efficiency is a clear start point. Techniques such as ambient light sensors and dynamic backlight control combined with dimming can make an important contribution towards conserving battery power.

Figure 1: Dynamic backlight control uses dimming to save battery power, such as when using a smartphone in the dark.
This article will consider the contribution that can be made through advanced design and the judicious choice of the LED driver. Factors under scrutiny include topology, the characteristics required to support additional power saving techniques, and their impact on efficiency and circuit size.
Reference will be made to the Richtek RT9285 boost converter, ideal for operation from a single cell li-ion battery, and from Texas Instruments, the LM3530 current mode boost converter which can drive a single string of up to 11 LEDs and the LM3532 and LM3697 for driving three LED strings.
For ultra-low power and wearable devices, low dropout (LDO) regulators with charge pumps, such as the RT9361 from Richtek, are an option, or buck-boost regulators including the RT6150A/B or the ISL9111 from Intersil.
Boost is best
Constant current boost converters are generally regarded as the optimum power-saving devices for powering LEDs used for display backlighting in battery-operated applications. There are many vendors of such devices, several of which have produced some useful application guides to help designers minimize power consumption and improve efficiency.
Constant current converters are important because LEDs need to be driven with a specific current to maintain a specific light output. Boost converters are used to step-up the input voltage to a higher output voltage. Texas Instruments provides design in many of its device datasheets and also in an article: A holistic approach to reducing backlight power consumption1.
Typically, the article states, an inductive boost topology is used for driving LEDs running in series, while a switched capacitor approach is an option for parallel LED architectures. Switched capacitor devices tend to be limited to a fixed number of voltage gains, and there is a risk of over-boosting, but they have the advantage of minimizing the number of external components required. Conversely, an inductive boost converter can generate the exact boost gain needed to support the LED string.
Richtek, another power management specialist, explains in an Application Note entitled: Power Management Introduction2, inductive boost converters operate by charging an inductor via an internal Mosfet switch, and discharging the inductor via a rectifier to the load when the Mosfet switch is off. The transition from inductor charge to discharge will reverse the voltage across the inductor, thereby stepping up the voltage higher than VIN. The current rating of the Mosfet switch, together with the step up ratio, will determine the maximum load current, and the Mosfet voltage rating will determine the maximum output voltage capability. In some boost converters, the rectifier is integrated as a Mosfet to provide synchronous rectification.
TI suggests that the inductive boost converter can be optimized by minimizing the on-resistance of the Nmos power switch and the series resistance of the inductor. However, a smaller inductor will typically have a higher resistance compared to a larger one with the same inductance value. Increasing the boost switching frequency can allow the use of a lower value inductor, but will also increase switching losses.
Selecting a Schottky diode with a low forward turn-on voltage (VF), TI advises, will improve boost efficiency; although designers are warned that low VF Schottky diodes are usually larger than those with higher voltages. Further, the high duty cycles associated with series backlight drivers (>80%) will minimize the impact of a low VF diode, as the device is only conducting for a small percentage of the switching cycle.
In a series converter, a single current sink is required to control the current through each LED string. To further improve efficiency, TI suggests, the current-source regulation voltage should be set to a level that is slightly higher than the headroom (or dropout) voltage of the current source. This prevents current variations in the LED string due to dips in the input voltage and/or the output voltage ripple caused by the charge/discharge cycle of the output capacitor.
Dynamic backlighting
For power hungry portable devices, such as smartphones, manufacturers are increasingly incorporating ambient light sensors: the darker the environment, the less light output required for the display. The power drawn from the battery can be reduced significantly by this means. TI points out that a designer could, for example, set up use cases with five brightness levels, corresponding to sunlight, cloudy outdoors, bright indoors, dim room and night time. Brightness levels could be set from 100% down to 50%, which corresponds to LED drive currents from 25 mA down to 12.5 mA.
Another option is to build in user-adjustable display brightness options, encouraging the user to determine his, or her, own compromise between display brightness and battery life. However, more recently, designers have developed dynamic or content-adjusted backlight control features. In this case, the brightness levels depend on the type of information being displayed. While watching video content, for example, a dynamic backlight controller can automatically adjust the brightness levels in order to save power. There is, inevitably, an impact on picture quality, but the designer can determine the optimum point between reducing power consumption and maintaining picture quality.
In all of these cases, the LED drivers should offer flexible dimming support, requiring the control of the output current, and thereby the LED light output. Different dimming techniques are offered, including analog and PWM dimming
Features and trade-offs
While there is a huge range of boost-based LED drivers available, selection will depend on the nature of the application. Richtek summarizes the key parameters for selecting LED drivers as: input voltage, LED string voltage and LED string current, single/multi-string LEDs and dimming requirements. TI highlights the critical specifications to watch in terms of performance trade-offs, namely: switching frequency and inductance value/size.
Let’s take a brief look at a few devices suitable for powering LEDs for backlighting displays and keyboards in battery-portable products.

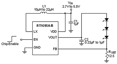
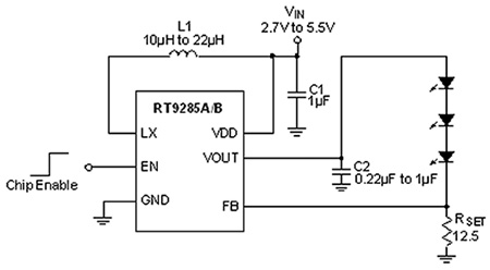
Figure 2: Typical application circuit of Richtek’s RT9285 high frequency boost converter.
Richtek’s RT9285 is a high frequency asynchronous boost converter with internal diode, supporting up to five white LEDs for backlighting. The device operates with a 1 MHz fixed switching frequency and 4 to 5 W LEDs; recommended inductor values are 10 to 22 µH. Efficiency is stated at up to 85% across the 2.7 to 5.5 V VIN range. Features include digital dimming with zero inrush, although PWM dimming control can also be implemented. LED current is regulated (5 to 20 mA in five steps) by setting the current sense resistor, and for accuracy, precision resistors are recommended.
For larger displays, driving up to eleven series white LEDs, a well-proven solution is the LM3530 from Texas Instruments. This device has a 500 kHz switching frequency for 90% efficiency over the 2.7 to 5.5 V input voltage range. LED current, adjustable via an I2C compatible interface, operates from 0 to 29.5 mA with 127 current steps and eight maximum current levels. Programmable dual ambient light sensor inputs with internal setting resistors are provided, and the device supports content adjusted backlighting features. An external PWM input is provided for linear brightness adjustments.

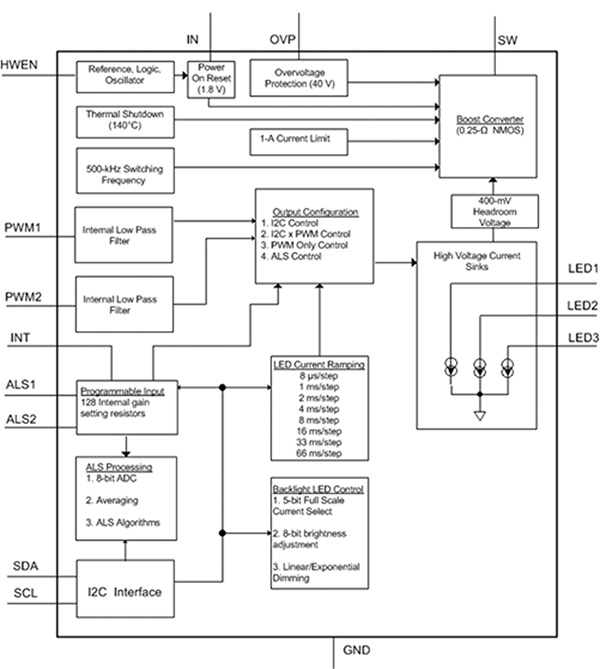
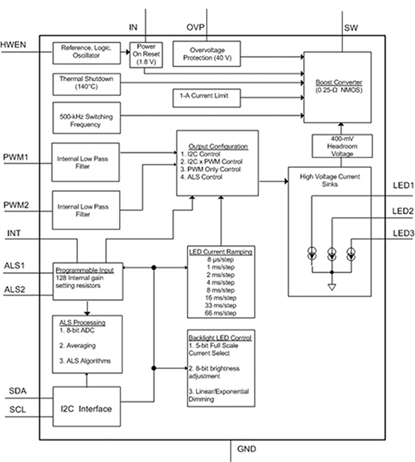
Figure 3: Functional diagram of TI’s LM3532 boost-based LED driver.
A later version, the LM3532, is designed to drive three parallel high-voltage LED strings, at 40 V. With much the same specification, claiming up to 90% efficiency, it provides the power for three high-voltage, low-side current sinks and uses an adaptive current regulation method to support different LED currents in each current sink.
Further advances in dimming techniques have resulted in TI’s LM3697; again using a boost converter to drive up to three parallel high-voltage LED strings, but this time featuring 11-bit exponential dimming. The result is a more uniform transition between brightness levels. Interestingly, the device offers two switching frequency settings. At 500 kHz, efficiency is said to be better under lighter load conditions due to the decreased switching losses. In this mode, the inductor must be between 10 and 22 µH. However, at 1 MHz, efficiency is optimized at higher load conditions, resulting in lower conduction losses in the MOSFETs and inductor. In this case, the inductor value can be between 4.7 and 22 µH.
Buck-boost for wearables
Wearable and ultra-low-power devices can benefit from a different approach. Richtek recommends either a charge pump device, such as the RT9361A requiring no external inductor, or a buck-boost topology. Buck-boost can extend battery life, when the battery voltage falls below the regulated output voltage value. The company’s RT6150A/B is worth investigating here. Intersil is also focusing on power management devices for wearables and recommends buck-boost. Check out the ISL91110, claimed particularly useful for maximizing the energy utilization of single-cell Li-ion batteries that have significant capacity remaining at voltages below the system voltage.
Conclusion
Maximizing battery life remains the overarching concern of designers of portable devices destined for the burgeoning IoT market. Minimizing the power needed to light the display is a key objective. Boost-based LED drivers can make a valuable contribution, but designers need to understand the trade-offs in terms of efficiency, switching frequency, inductor size and component count, which will depend on the load levels anticipated in the specific application.
References:
Esonero della responsabilità: le opinioni, le convinzioni e i punti di vista espressi dai vari autori e/o dai partecipanti al forum su questo sito Web non riflettono necessariamente le opinioni, le convinzioni e i punti di vista di DigiKey o le sue politiche.

