Smart Sensors Bring Home the Benefits of the Industrial Internet of Things
Contributo di Editori europei di DigiKey
2016-05-27
The Industrial Internet of Things (IIoT) provides a platform for devices to share far greater quantities of data than ever before, enabling more sophisticated control and management of processes, machinery and maintenance schedules. Traditional data-gathering approaches such as SCADA, in which passive sensors channel raw data back to a central controller, are expected to give way to IIoT solutions that can offer faster response times, efficient data-gathering capability and Big Data services such as predictive maintenance and autonomous system self optimization.

Figure 1: Collecting data into a SCADA system is complex and has relatively limited analytic power.
Figure 1 illustrates a traditional industrial sensor network, in which the SCADA system receives and processes the sensor data and takes responsibility for subsequent decision making. In the new model made possible by the IIoT, embedded intelligence processes the sensor data locally to make decisions in real-time that are relevant to completing the current process. In addition, refined sensor information will be forwarded to The Cloud. Here, Big Data applications perform deep analysis based on the full set of information received from throughout the sensor network.
Analytics performed in The Cloud are able to identify trends and patterns that human operators or analysts are unable to detect, generating higher-level intelligence that enables processes, equipment, factories and the enterprise to operate more efficiently, productively and cost-effectively. Typical Cloud-based analytic services useful to a manufacturing enterprise, for example, may include generating diagnostic data, automatic re-optimization of equipment settings, ordering new supplies or machine parts, scheduling maintenance, and management querying or reporting services. In this way, the IIoT will enable enterprises to increase productivity, lower costs, reduce stoppages and servicing costs, and share more and better intelligence throughout the business to guide strategic decisions.
The IoT World Forum (IOTWF) has presented a reference model, as shown in Figure 2, which describes the various layers of the IoT and helps visualize their associated roles. Underpinning the model are physical devices and controllers comprising intelligent edge nodes such as smart sensors.

Figure 2: The IOTWF reference model describes the structure of the IIoT.
Intelligent Edge Nodes
Smarter sensors are essential to achieve the goals of the IIoT. To bring up a smart sensor design, discrete sensors may be connected directly to microcontroller I/Os, or via an analog interface comprising discrete components or an Analog Front-End (AFE) IC. An application running on the microcontroller takes responsibility for interpreting the sensor data in order to control the sensor’s immediate responses and to take care of forwarding the sensor data to The Cloud.
Consider building a smart temperature sensor based on a thermocouple such as the Crouzet 79696034. The low-voltage thermocouple signal must be amplified and converted to a digital representation either using a discrete ADC or the integrated converter of a microcontroller if available. Analog Devices has published a reference design, CN0209, for a complete process-control analog front end with various inputs including voltage sensing, 4-20 mA current sensing, and thermocouple sensing. The thermocouple input uses the Analog Devices AD7193 ADC at its highest gain setting, and also uses the ADT7310 16-bit temperature sensor IC to provide the necessary thermocouple cold-junction compensation by measuring the temperature where the wires connect to the board. In addition, the AD8617 amplifier provides the reference voltage needed for thermocouple measurements.
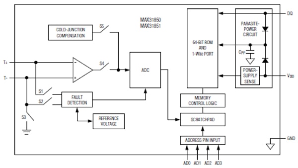
Taking an alternative approach, the Maxim MAX31850 is a complete thermocouple-to-digital front end with cold-junction compensation and reference-voltage generation built in (Figure 3). It has two thermocouple inputs and a 1-Wire digital output. The device has a VDD pin, but can also draw its operating power solely from the 1-Wire connection if required. The only other connections needed are to the four address pins that allow up to sixteen thermocouples on the same 1-Wire data line, which can be connected to the digital input of a microcontroller.

Figure 3: The MAX31850 requires minimal external circuitry to connect to the smart-sensor host microcontroller.
To further simplify development, the Adafruit 1727 is an evaluation board designed for connecting the MAX31850 to a K-type thermocouple like the Crouzet 79696034. The board has a two-pin terminal block that allows easy insertion of the thermocouple leads, a data-line pull-up resistor as required by the 1-Wire protocol, and pin headers for plugging into a prototype board. Adafruit has also published libraries that are compatible with the MAX31850 data format, with examples, at github.com/adafruit. Figure 4 shows an excerpt of sample code for setting the sensor resolution and collecting temperature data.
// set the resolution to 9 bit (Each Dallas/Maxim device is capable of several different resolutions)
sensors.setResolution(insideThermometer, 9);
Serial.print("Device 0 Resolution: ");
Serial.print(sensors.getResolution(insideThermometer), DEC);
Serial.println();
}
// function to print the temperature for a device
void printTemperature(DeviceAddress deviceAddress)
{
// method 1 - slower
//Serial.print("Temp C: ");
//Serial.print(sensors.getTempC(deviceAddress));
//Serial.print(" Temp F: ");
//Serial.print(sensors.getTempF(deviceAddress)); // Makes a second call to getTempC and then converts to Fahrenheit
// method 2 - faster
float tempC = sensors.getTempC(deviceAddress);
Serial.print("Temp C: ");
Serial.print(tempC);
Serial.print(" Temp F: ");
Serial.println(DallasTemperature::toFahrenheit(tempC)); // Converts tempC to Fahrenheit
Figure 4: Example pseudocode for use with Adafruit MAX31850 board.
Intelligent Sensing Platform
On the other hand, many of the design challenges associated with building a smart sensor can be avoided altogether using the B+B SmartWorx Wzzard Intelligent Sensing Platform. A starter kit is available (Figure 5), which includes a gateway for connecting to a cellular or Ethernet network, and a set of intelligent edge nodes that provide inputs for various transducers such as analog and digital inputs, accelerometer input, and a J or K-type thermocouple input. Various ways of physically connecting the sensors are supported, and each node connects to the gateway using an IEEE 802.15.4e radio supporting SmartMeshIP wireless networking technology. Communication is via the MQTT IoT protocol and the open-standard JSON (JavaScript Object Notation) lightweight data-interchange format. MQTT is a lightweight machine-to-machine protocol that has a number of advantages for IoT applications, such as small code footprint, low network bandwidth requirement, and low power usage. Depending on the sensor sampling and reporting rate, the 2.4 Ah battery supplied with each node can last up to several years.

Figure 5: Configurable intelligent edge nodes and cellular/Ethernet gateway.
As long as a few basic rules are observed, such as ensuring that each edge node is within range of at least three other devices, and that at least three “first-hop” devices are within range of the gateway, the Wzzard mesh network can be self forming, self managing and self optimizing. Under ideal conditions the nodes can have a range of as much as 1000 meters or more. Configuration data for individual nodes, such as calibration and scaling information, node name and other information such as geolocation can be done using an Android smartphone or tablet connected to the node over Bluetooth®LE.
The Wzzard network can be connected instantly to Autodesk® SeeControl, a subscription-based, scalable IoT Cloud service that allows subscribers to configure analytics using simple drag-and-drop to transform the sensor information into business intelligence. Wzzard can also be connected to the IBM Bluemix Cloud application platform.
Conclusion
Intelligent sensors at the edge of the IIoT capture data that is vital both for managing industrial equipment in real-time and to feed Cloud applications that focus on extracting intelligence from the data to support higher-level enterprise objectives. Various ways of building intelligent sensors are viable, taking advantage of reference designs, integrated front-end devices that connect easily to a microcontroller, or using a configurable intelligent sensing platform.
Esonero della responsabilità: le opinioni, le convinzioni e i punti di vista espressi dai vari autori e/o dai partecipanti al forum su questo sito Web non riflettono necessariamente le opinioni, le convinzioni e i punti di vista di DigiKey o le sue politiche.




