Controllo wireless di driver LED a dimmeraggio lineare
Contributo di DigiKey
2013-10-17
Nonostante l'investimento iniziale, l'illuminazione allo stato solido (SSL) ha dimostrato di essere una valida alternativa rispetto alle tecnologie convenzionali, grazie a una combinazione di risparmi sul consumo energetico e sui costi di manutenzione, nonché per la flessibilità progettuale. Inoltre, si può realizzare un ulteriore aumento del risparmio energetico con l'intelligenza attiva, ossia sensori di luce ambiente e di occupazione, ma anche con controlli di dimmeraggio esterni che eliminano l'illuminazione superflua. Poiché esiste una vasta gamma di driver LED a corrente costante che richiedono un ingresso di 0-10 V c.c. per il controllo del dimmeraggio, questo articolo si concentrerà sull'uso di questi driver con un'interfaccia wireless.
Il concetto generale è relativamente semplice. Un flusso di dati contenente la tensione di comando desiderata viene trasmesso e ricevuto da un modulo configurato per fungere da interfaccia RS-232 trasparente per un microcontroller. A sua volta il microcontroller interpreta il flusso di dati e carica i valori appropriati nei registri dati di un convertitore digitale/analogico per generare la tensione di comando desiderata.
A causa dell'uso molto diffuso di dispositivi quali computer portatili, tablet e telefoni cellulari, per la trasmissione del flusso di dati di controllo tensione è stato selezionato il protocollo di connessione Bluetooth. Sul lato ricezione, è stata scelta la scheda di valutazione 876-1005-ND per PAN1555 di Panasonic per la sua versatilità e facilità d'uso nella prototipazione.
La scelta del microcontroller si è basata su un funzionamento a 3,3 V e sulle esigenze di avere a disposizione un USART, un oscillatore interno programmabile e I/O sufficiente ma non eccessivo. Alla luce delle considerazioni sulle implementazioni future che richiedono PWM per il controllo e lo storage di dati non volatili, sono state aggiunte caratteristiche di PWM ed EEPROM a tali requisiti. In ultima analisi, si è optato per PIC12F1822-I/P-ND.
La selezione del DAC è stata basata sui requisiti di alimentazione singola, tensione di almeno 10 V, interfaccia seriale, risoluzione a 12 bit e un ingresso di riferimento esterno. LTC1257IN8#PBF-ND si è dimostrata una scelta valida.
Affinché il DAC potesse produrre l'intervallo di uscita necessario, è necessario un riferimento di tensione di 10 V. A tale fine si è scelto LM4040CIZ-10.0/NOPB-ND per via della sua tolleranza entro ±0,5%, il contenitore TO-92 e una capacità di corrente di uscita di 15 mA.
Sono stati valutati diversi criteri per la selezione dell'alimentatore del circuito. In primo luogo, la tensione di alimentazione deve essere sufficiente per consentire al DAC di fornire un'uscita di 10 V. Secondo le specifiche di LTC1257, la tensione in corrente continua deve superare la tensione di riferimento (10 V) di 2,7 V, per questo la scelta di una fornitura di 15 V risulta appropriata. Il desiderio di un alimentatore a telaio chiuso per montaggio su scheda con ingombro minimo e almeno 200 mA di corrente di uscita ha ristretto la scelta al modulo di alimentazione 945-1068-ND di RECOM Power.
Se il DAC è alimentato direttamente da un'alimentazione di 15 V, il modulo Bluetooth richiede una fornitura di 3,3 V, che alimenterà anche il microcontroller. Dato che la riduzione da 15 V a 3,3 V con un regolatore lineare sarebbe inefficiente, è stato scelto 945-1648-5-ND per il fatto che si tratta di un regolatore a commutazione con un ingombro compatto, una tensione di ingresso massima di 28 V e una capacità di uscita di 500 mA.
Per facilitare l'alimentazione di dispositivi esterni come quelli per il raffreddamento attivo, si è optato per 945-1648-5-ND, che genera un'alimentazione di 5 V, dato che è un regolatore a commutazione con una tensione di ingresso massima di 28 V e una capacità di uscita di 500 mA. In concomitanza con questa alimentazione a 5 V, è stato scelto il "rail splitter" 296-6549-5-ND per generare una tensione pari alla metà dell'uscita del DAC, la corrispondenza e il controllo lineare di dispositivi alimentati a 5 V. La morsettiera 277-1274-ND è stata utilizzata per il collegamento all'alimentazione a 5 V e alle tensioni del "rail splitter".
Per accettare il collegamento con la fonte di alimentazione in c.a. e i fili del driver LED a corrente costante, è stata scelta la morsettiera 277-1247-ND a causa della spaziatura di 5 mm, la compatibilità con fili di 14-30 AWG e la capacità di gestire correnti fino a 10 A.
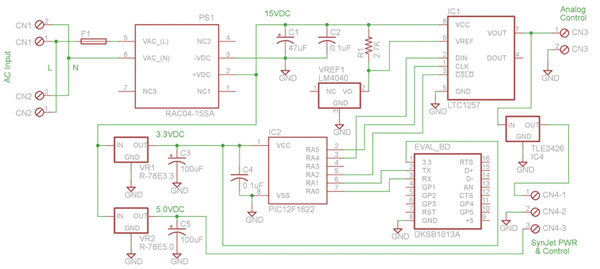
Lo schema completo con i suddetti componenti e accessori di supporto è mostrato nella figura 1.
Come affermato precedentemente, la scheda di valutazione Bluetooth PAN1555 deve essere configurata per fungere da interfaccia RS-232 trasparente per il microcontroller e quest'ultimo deve essere programmato per ricevere il flusso di dati della tensione di comando e il carico dei registri DAC. Analogamente, si deve anche ricercare un mezzo per trasmettere la tensione di comando al modulo Bluetooth.
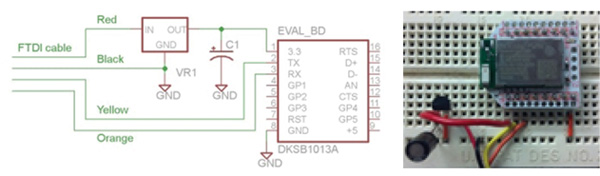
Le impostazioni predefinite del modulo Bluetooth PAN1555 di Panasonic sulla scheda di valutazione devono essere riconfigurate per questa particolare applicazione. A tale fine si utilizzano i comandi AT inviati tramite interfaccia RS-232 cablata. L'uso di un cavo USB "intelligente" come TTL-232R-3V3-WE semplifica questa operazione. Sono due le considerazioni importanti da ricordare quando si utilizza questo cavo. In primo luogo, affinché FT232R appaia nel cavo come porta COM virtuale, è necessario scaricare i driver USB forniti gratuitamente da FTDI. In secondo luogo, nonostante il fatto che i livelli TTL su questo cavo siano a 3,3 V, la tensione di alimentazione V c.c. del cavo sono alla tensione della porta USB di 5 V. Per alimentare la scheda di valutazione durante la configurazione, questa tensione di alimentazione deve essere abbassata a 3,3 V. La regolazione richiede solo un paio di componenti, come la combinazione del regolatore L4931CZ33-AP a 3,3 V e del condensatore EEA-GA1H2R2 a 2,2 μF, come mostrato nella figura 2.

Le dettagliate istruzioni passo-passo per la configurazione del modulo Bluetooth sono disponibili su eewiki.com al seguente link: Configurazione modulo Bluetooth.
Prima di addentrarsi nelle specifiche di programmazione del microcontroller per ricevere e interpretare il flusso di dati della tensione di comando, è necessario stabilire il formato del flusso di dati da trasmettere. In questo caso, è stato scelto il formato utilizzato in precedenza per la stazione meteorologica DigiKey. Il formato è costituito da un byte per carattere tipo trasmissione, seguito da un byte identificatore tipo, seguito da tre byte di dati. Nello specifico, il byte tipo carattere è "D" per i dati, il byte identificatore diventa automaticamente "1" dato che verrà trasmessa solo una percentuale unica e i tre byte di dati consistono dei valori in centinaia, decine e cifre singole della tensione D/A desiderata. Ad esempio, una percentuale del 75% sarebbe trasmessa come "D1075".
Dopo aver deciso il formato per l'invio dei dati in percentuale, si può programmare il microcontroller per gestire il flusso di dati di conseguenza. Il processo di programmazione consiste nella definizione delle parole di configurazione (bit), delle variabili e dei bit del registro specifico, nella configurazione I/O e nell'inizializzazione UART. Il codice sorgente assembly, semplice ma efficace, per ricevere il flusso di dati e per utilizzare il bit-banging per caricare il DAC è disponibile su eewiki.com al seguente link: Codice sorgente assembly e file Hex.
Va sottolineato che il programma per questa applicazione è stato scritto solo per interpretare e caricare il DAC con le percentuali da 0% a 100% in incrementi del 10%.
La trasmissione del flusso di dati per la tensione di comando attraversi dispositivi quali computer portatili e telefoni cellulari è un'operazione relativamente semplice. Sui cellulari, è sufficiente trovare un'applicazione di profilo porta seriale appropriata. Nel caso di dispositivi Android OS, l'app Bluetooth SSP disponibile su Google Play è un'ottima scelta. Una volta accoppiato e connesso il cellulare con il modulo Bluetooth PAN1555, l'app permette all'utente di selezionare una "Keyboard mode", in cui si possono etichettare e configurare i 12 tasti per inviare un flusso di dati specifico, ad esempio "D1050" (50%). Un'immagine di esempio con i tasti etichettati e configurati è illustrata di seguito.

Il secondo metodo summenzionato per trasmettere il flusso di dati della tensione di comando mediante un portatile abilitato Bluetooth può essere realizzato utilizzando Microsoft Visual Studio Express™. La prima operazione è accoppiare il modulo Bluetooth PAN1555 con il portatile, prendendo nota del numero di porta COM creato sul laptop come "Standard seriale tramite collegamento Bluetooth". Per generare l'interfaccia wireless in Visual Basic™ si crea una Windows Forms Application simile a quella mostrata qui sotto che utilizza una porta seriale e contiene pulsanti e immagini di risorse per iniziare la trasmissione del flusso di dati della tensione di comando.

Il progetto Visual Basic completo è disponibile su eewiki.com al seguente link: Esempio di interfaccia in Visual Basic.
L'interfaccia di trasmissione del flusso di dati wireless e il circuito del ricevitore permettono il collegamento a letteralmente qualsiasi driver LED a corrente costante che richiede un ingresso di 0-10 V c.c. per il controllo del dimmeraggio.
Un driver applicabile è LXMG221W-0700034-D0-ND. Date le sue dimensioni compatte, l'intervallo della tensione di ingresso universale (90-277 V c.a.), l'uscita a corrente costante di 700 mA, l'ampio intervallo di tensione di uscita (14-48 V c.c.) e un intervallo di controllo ingresso di 1-10 V, si tratta di un'ottima scelta. Se ne sottolinea la modalità a basso consumo energetico, che spegne il LED quando la tensione di comando scende sotto 0,6 V (max).
Finalizzati a fornire uno pseudo-apparecchio di illuminazione completo per il controllo senza fili, devono anche essere risolti i restanti criteri di progettazione di un LED, come materiale di interfaccia termica, dissipatore di calore, ottica e interconnessione.
La preferenza personale per l'utilizzo di una stringa di LED di color bianco freddo (5000 K) con un flusso luminoso superiore a 1000 lumen a una corrente di test modesta e una tensione diretta vicino al limite superiore della tensione di uscita del driver, ha costretto la scelta di CXA2011-0000-000P00J050H-ND.
La necessità di un materiale di interfaccia termica con eccezionale conducibilità termica, pur tenendo presente le dimensioni fisiche della stringa di LED (22 mmq) ha determinato la scelta di 1168-2063-ND.
Dato che il LED ha una tensione diretta di circa 43,8 V a 700 mA, occorre un dissipatore di calore in grado di gestire un minimo di 31 W. Il desiderio di un fattore di forma circolare con raffreddamento attivo così come di facilità di montaggio e installazione ha determinato la scelta di 1061-1088-ND, un dissipatore di calore universale a 40 W. Per facilitare il raffreddamento attivo del dissipatore di calore, sono stati scelti il modulo SynJet 1061-1006-ND e il cablaggio 1061-1050-ND.
Gli ultimi due criteri di progettazione, ottica e interconnessione, sono stati affrontati usando come sede il portaLED WM4788-ND. Dal punto di vista dell'interconnessione, questa sede da un lato elimina l'esigenza di saldare la stringa di LED, dall'altro si fissa direttamente allo schema di foratura 4-40 del dissipatore di calore. Sebbene il copriobiettivo non possa qualificarsi come vero e proprio componente ottico, questo offre una certa dispersione della luce e un certo livello di protezione per la stringa di LED.

Mentre l'obiettivo generale dell'interfaccia wireless e del circuito ricevitore è quello di controllare il dimmeraggio di un determinato apparecchio, può anche servire come piattaforma di prova per consentire di valutare diverse combinazioni di LED, materiali d'interfaccia, dissipatori di calore e driver LED a vari livelli di corrente di comando, per garantire prestazioni ottimali.
Esonero della responsabilità: le opinioni, le convinzioni e i punti di vista espressi dai vari autori e/o dai partecipanti al forum su questo sito Web non riflettono necessariamente le opinioni, le convinzioni e i punti di vista di DigiKey o le sue politiche.






