Wireless Local Loop
Contributo di Editori europei di DigiKey
2012-10-04
Providing wide area wireless telecoms requires good power amplifiers. Wireless Local Loop covers a range of applications, and the RF requirements of power amplifiers vary considerably. Whether it’s Broadband Wireless Access (BWA), Radio in the Loop (RITL), Fixed-Radio Access (FRA) or Fixed Wireless Access (FWA) Power, form factor and cost are the critical design elements in covering that last mile. As the demand for broadband services grows, bundling with flexible voice services to places that cabling cannot or will not reach is still a growth market. All of this has to take the power amplifier into account, particularly for portable handsets.
Technologies such as WiMAX and DECT have offered new opportunities to bridge that last mile, providing telecom services over a wider area. Now the switching-off of analog TV services is opening up the opportunity to use the ‘white space’ frequencies around 600 MHz and 900 MHz to provide local, low-cost broadband services that also carry voice (as voice over IP) and provide other telecom services. Companies such as Carlson Wireless Technologies in the US are providing non-line-of-sight systems using these white space frequencies via experimental licenses from the US regulator. The latest generation boosts the performance by a factor of four to offer speeds up to 16 Mb/s. In addition to all the advantages of using UHF spectrum, the technology features higher modulation and greater reliability thanks to its proprietary system of equalization.
Using these vacant TV channels, the system brings wireless broadband to locations that are too rugged or remote for microwave. Being able to penetrate foliage and travel over hills, UHF signal brings broadband where it has never been before to provide distance learning and residential connectivity to last-mile locations.
A range of devices is available to support these lower frequencies, but these are all discrete RF devices such as the Freescale Semiconductor MBC13917 providing 100 MHz to 2.5 GHz through a SiGe BiCMOS design.
Maxim’s MAX2235 low-voltage, silicon RF power amplifier (PA) is designed for use in the 900 MHz frequency band that is suited to the white space and other wireless local loop applications. It operates directly from a single +2.7 V to +5.5 V supply, making it suitable for use with 3-cell NiCd or 1-cell Li-Ion batteries. The device delivers +30 dBm (1 W) typical output power from a +3.6 V supply or +28 dBm from a +2.7 V supply.
The MAX2235’s gain is adjustable over a 37 dB range. A power-control pin controls gain and bias to maintain optimum efficiency, even at lower output power levels, thus extending the operating life of the battery. At +30 dBm output power, efficiency is typically 47%. An additional power-saving feature is a shutdown mode that typically reduces supply current below 1 µA.
A key feature of this PA is its autoramping capability. During turn-on and turn-off periods, the RF envelope is controlled to approximate a raised cosine on the rising and falling edge, thereby minimizing transient noise and spectral splatter. The ramp time is set by selecting the value of an external capacitor.
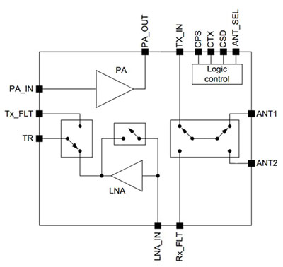
The SE2435L from Skyworks is a high-performance, highly-integrated RF Front End Module designed for high power ISM band applications operating in the 860 to 930 MHz frequency band.
The SE2435L is designed for ease of use and maximum flexibility, with fully matched 50 ? input and output, and digital controls compatible with 1.6 – 3.6 V CMOS levels. The RF blocks operate over a wide supply voltage range from 2.0 to 4.8 V, allowing the SE2435L to be used in battery-powered applications over a wide spectrum of the battery discharge curve.
The integrated PA provides 30 dBm output power, while the integrated LNA with programmable bypass and integrated antenna switching with Tx and Rx diversity make the system design significantly simpler with a single ended 50 ? Tx/Rx RF interface.

WiMAX is also an important Wireless Local Loop technology, providing higher broadband data rates and the range for WLL applications. However there are many different bands available for the technology around the world, limiting the opportunities for high volume development.
| Region
|
Frequency bands (GHZ) | Comments |
| Canada | 2.3 2.5 3.5 5.8 |
|
| USA | 2.3 2.5 5.8 |
|
| Central and South America | 2.5 3.5 5.8 |
Allocations vary from country to country with fragmented bands in each allocation. |
| Europe | 2.5 3.5 5.8 |
5.8 GHz is not available in most European countries. Very fragmented allocation between countries. |
| Middle East and Africa | 2.5 5.8 |
The spectrum is very fragmented. |
| Russia | 2.5 3.5 5.8 |
2.5 GHz currently allocated to IMT 2000. |
| Asia Pacific (including China, India, Australia, etc.) | 2.3 2.5 3.3 3.5 5.8 |
Avago Technologies’ ALM-32320 is high linearity, 2 W WiMAX PA with good performance and exceptionally good power added efficiency (PAE) at a 1 dB gain compression point, achieved through the use of Avago’s proprietary 0.25 µm GaAs Enhancement-mode pHEMT process.
All matching components are fully integrated within the module, making the ALM-32320 extremely easy to use for developing WiMAX base stations for WLL applications. It operates over the 3.5 GHz band with 12.6 dB gain and 34.5 dBm output power at 1 dB gain compression with a 2.5 dB noise figure.
For other WiMAX bands, NXP’s BLF6G27 is a 10 W LDMOS power transistor aimed at WiMAX basestations, this time operating in the 2300 MHz to 2400 MHz and 2500 MHz to 2700 MHz ranges.

Skyworks also provides a dual-stage, low-noise amplifier that can run from 1.5 GHz to 3 GHz to cover many of the WiMAX ranges as well as the DECT frequencies (below). The SKY67106-306LF is a GaAs pHEMT and HBT two-stage LNA with active bias and high linearity performance. The pHEMT front end of the device provides an ultra-low Noise Figure (NF) while the HBT output stage provides high gain, linearity, and efficiency.
Meanwhile DECT has expanded from providing the low-cost wireless handsets in the home to providing data and voice across the wireless local loop. Providing coverage across wider areas requires more power in the amplifier, and this can impact the design of both the base station and the terminal or dongle that provides the link to a terminal, such as a PC.
The 1800 MHz to 1900 MHz band for the original DECT in Europe maps well on the cellular spectrum of GSM and allows the same RF technology to be used. In the US, the 1920 to 1930 MHz band is used to avoid interference from other wireless devices.
The integration of DECT, and the latest IP-oriented CAT-iq version of the standard, into residential gateways will grow rapidly over the next four years, from 3 million units in 2011 to 25.6 million in 2015, according to the latest market data from IMS Research. This market is being driven by the changing use of communications technology in consumers’ homes and the uptake of VoIP services.
Europe, traditionally an area where DECT has fared well in residential gateways might be the dominant region for the technology, but it is Asia where the greatest potential for growth lies; shipments in the region are forecast to surge to 6.7 million units in 2015, virtually equal to the 6.8 million predicted for North America, although still way behind Europe’s projected market of 8.5 million shipments.
“DECT has already taken over the landline market, and as a number of connectivity technologies converge inside residential gateways, it has the potential to gain a significant presence as part of an in-home VoIP solution,” said Heath Lockett, Market Analyst at IMS Research. “Indeed, a number of Internet service providers have integrated the technology for several years now, and more are expected to follow suit in the short to medium-term.”
Consumer awareness of VoIP is expected to continue to grow as products and services proliferate, and with the benefit of features such as HD Voice offering a significant improvement in call quality via CAT-iq, an IP-focused extension of the DECT standard, the technology is well placed to become a feature of future gateways.
The BBA Series from Linx Technologies is a family of low-cost high performance broadband RF amplifiers. The modules are ideally suited to a wide range of amplification and buffering applications, including extending the range of Linx’s own RF modules.
They use an advanced Gallium Arsenide Heterojunction Bipolar Transistor (HBT) gain stage, which yields high gain and IP3, excellent flatness, and low noise. They are self-contained with 50 Ω input and output impedances, requiring only one external DC biasing resistor to operate as specified.
The BBA-519-A is the high-power model and is suitable for the final gain stage in a transmitter. This amplifier can boost the output power of a transmitter to much higher levels and provide a significant increase in range (where legally appropriate). It has a 4.8 dB noise figure and 10 MHz to 3 GHz broadband operation with a +18 dB small signal gain at 900 MHz and up to +17 dB (50 mW) linear output power to provide a longer range or allow the power to be scaled back for the given range to extend the battery life of the terminal.
Being able to match the power amplifier with the control system helps reduce losses in the RF stage and allows the designer to maximize the range and battery life of the wireless local loop system.
The AD8311 from Analog Devices is a complete, low-cost subsystem for the precise control of RF power amplifiers operating in the frequency range 100 MHz to 2.5 GHz and over a typical dynamic range of 50 dB.
The log amp technique provides a much wider measurement range and better accuracy than controllers using diode detectors, and so is aimed at handsets for wireless local loop applications alongside cellular handsets. In particular, its temperature stability is excellent over a specified range of −40°C to +85°C.

The high sensitivity allows control at low signal levels, reducing the amount of power that needs to be coupled to the detector. For convenience, the signal is internally AC-coupled. This high-pass coupling, with a corner at approximately 0.016 GHz, determines the lowest operating frequency, allowing the DC source to be grounded for a simpler system design.
The AD8311 provides a voltage output, VAPC, which has the voltage range and current drive to directly connect to the gain control pin of most handset power amplifiers. VAPC can swing from 300 mV above ground to within 200 mV below the supply voltage. Load currents of up to 6 mA can be supported.
Further simplifying the application of the AD8311, the input resistance of the set point interface is over 35 MΩ, and the bias current is typically 0.26 μA.
This can be coupled with the AD9861 integrated converter to link to the rest of the system and provide the necessary connectivity. This combines a dual 10-bit analog-to-digital converter (ADC) and a dual 10-bit digital-to-analog converter (TxDAC). The -50 version is optimized for ADC sampling of 50 MSPS and less, while the -80 is optimized for ADC sample rates between 50 MSPS and 80 MSPS.

The dual TxDACs operate at speeds up to 200 MHz and include a bypassable 2× or 4× interpolation filter. Three auxiliary converters are also available to provide required system level control voltages or to monitor system signals. The AD9861 is optimized for high performance, low power, small form factor, and to provide a cost-effective solution for the broadband communication market.
A flexible, bi-directional 20-bit I/O bus accommodates a variety of custom digital back ends or open market DSPs. In half-duplex systems, the interface supports 20-bit parallel transfers or 10-bit interleaved transfers. In full-duplex systems, the interface supports an interleaved 10-bit ADC bus and an interleaved 10-bit TxDAC bus. The flexible I/O bus reduces pin count and, therefore, reduces the required package size on the AD9861 and the device to which it connects.
Wireless local loop is still being used in many areas to provide cost effective voice and data services, and the power amplifier technology is key to providing the longer range. Different technologies, from the newly available white space frequencies through to the existing, well proven DECT and CAT-iq cordless phone standards provide a range of opportunities for the designers of such systems. There are also PA and power transistor solutions for WiMAX for local loop designs, but the fragmented spectrum allocations make it difficult to develop products with enough volume. The PA technology that has been developed for cellular phones is available to provide the longer range needed for WLL systems and offers a route forward to provide voice and broadband data across the last mile.
Esonero della responsabilità: le opinioni, le convinzioni e i punti di vista espressi dai vari autori e/o dai partecipanti al forum su questo sito Web non riflettono necessariamente le opinioni, le convinzioni e i punti di vista di DigiKey o le sue politiche.


