Convertitore a commutazione MP218x
Convertitore step-down sincrono da 1 a 3 A MP218x di MPS con avvio graduale e Power Good
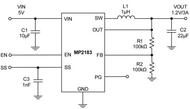
La famiglia MP218x di Monolithic Power Systems è un convertitore step-down a commutazione con MOSFET di potenza interni incorporati che può raggiungere una corrente di uscita continua fino a 3 A da una tensione di ingresso da 2,5 V a 5,5 V con un'eccellente regolazione di carico e linea. La tensione di uscita può essere regolata ad appena 0,6 V e lo schema di controllo a tempo di servizio costante fornisce una rapida risposta ai transitori e una facile stabilizzazione dell'anello. Le protezioni dai guasti includono limitazione di corrente ciclo per ciclo e arresto termico. I dispositivi sono disponibili in un contenitore SOT583 ultracompatto. Richiedono un numero minimo di componenti esterni standard prontamente disponibili, e sono pertanto ideali per un'ampia gamma di applicazioni, inclusi DSP ad alte prestazioni, alimentazione wireless, dispositivi portatili e mobili e altri sistemi a bassa potenza.
- Basso IQ: 21 µA
- Frequenza di commutazione 1,2 MHz
- EN per il sequenziamento dell'alimentazione
- Precisione FB 1%
- Ampio intervallo di ingresso: 2,5 V ~ 5,5 V
- Uscita regolabile da 0,6 V
- Corrente di uscita fino a 3 A
- Commutatori MOSFET di potenza interni di 65 mΩ e 35 mΩ
- Ciclo di lavoro a pieno regime
- Scarica di uscita
- VO OVP
- Controllo avvio graduale esterno
- Protezione da cortocircuito con modo saltuario
- Power Good
- Disponibile in contenitore SOT583
- Schede di rete e wireless
- Strumenti portatili
- Dispositivi alimentati a batteria
- Potenza del sistema I/O a bassa tensione
- Stampanti multifunzione
MP218x Switch-Mode Converter
| Immagine | Codice produttore | Descrizione | Quantità disponibile | Prezzo | Vedi i dettagli | |
|---|---|---|---|---|---|---|
![]() | ![]() | MP2182GTL-Z | IC REG BUCK ADJ 2A SOT583 | 12546 - Immediatamente | $0.77 | Vedi i dettagli |
![]() | ![]() | MP2183GTL-Z | IC REG BUCK ADJ 3A SOT583 | 3437 - Immediatamente | $0.91 | Vedi i dettagli |
![]() | ![]() | MP2181GTL-P | IC REG BUCK ADJ 1A SOT583 | 796 - Immediatamente | $1.02 | Vedi i dettagli |
![]() | ![]() | MP2181GTL-Z | IC REG BUCK ADJ 1A SOT583 | 0 - Immediatamente | $0.70 | Vedi i dettagli |
![]() | ![]() | MP2182GTL-P | IC REG BUCK ADJ 2A SOT583 | 1511 - Immediatamente | $1.08 | Vedi i dettagli |
![]() | ![]() | MP2183GTL-P | IC REG BUCK ADJ 3A SOT583 | 3161 - Immediatamente | $1.22 | Vedi i dettagli |
![]() | ![]() | EV2181-TL-00A | EVAL BOARD FOR MP2181 | 5 - Immediatamente | $20.89 | Vedi i dettagli |
![]() | ![]() | EV2182-TL-00A | EVAL BOARD FOR MP2182 | 4 - Immediatamente | $20.89 | Vedi i dettagli |
![]() | ![]() | EV2183-TL-00A | EVAL BOARD FOR MP2183 | 2 - Immediatamente | $20.89 | Vedi i dettagli |







