Di norma, gli ordini destinati all'Svizzera sono consegnati entro 48 ore, a seconda della località.
Spedizione gratuita in Svizzera per ordini superiori a $60 USD. A tutti gli ordini inferiori a $60 USD verrà aggiunto un costo di spedizione di $22 USD.
UPS, FedEx o DHL nolo prepagato: DDP (dazi doganali pagati da DigiKey)
Conto di credito per istituzioni e imprese qualificate
Pagamento anticipato tramite bonifico bancario
![]()
![]()
![]()
![]()
![]()


Altri prodotti da Partner pienamente autorizzati
Tempo medio di spedizione 1-3 giorni; potrebbero essere applicate spese di spedizione supplementari. Consultare la pagina del prodotto, il carrello e la procedura di acquisto per i tempi di spedizione effettivi.
Incoterms: CPT (dazi doganali e imposte/IVA da versare alla consegna)
Per maggiori informazioni, visitare la pagina Assistenza
* For Constant Current, the board must be modified as described on page 8 of the user guide. * Streetlight applications require that the power supply designed to power an LED lamp must have high efficiency and at least an equivalent lifetime in order to guarantee maintenance-free operation during the life of the LED.
The LM3450A evaluation board is designed to provide an AC to LED solution for a 30 W LED load. Specifically, it takes an AC mains input and converts it to a constant current output of 700 mA for a series string of 1 to 13 LEDs (maximum LED stack voltage of 45 V). There are two assembly versions designed to operate from two different nominal AC input voltages, 120 VAC or 230 VAC.
The RT7310 is a high power factor constant current LED driver which is optimized for the compatibility with phase-cut dimmers. It supports high power factor across a wide range of line voltages, and it drives the converter in the Quasi-Resonant (QR) mode to achieve higher efficiency.
* For Constant Current, the board must be modified as described on page 6 of the user guide. * This application note describes the characteristics and features of a 130 W demonstration board (EVL130W-SL-EU), tailored on an LED power supply specification for street lighting.
This EVM uses the TPS92010 high efficiency offline LED lighting driver controller. The power topology is a quasi resonant mode flyback. This makes for a cost competitive solution. This TPS92010 EVM implements a constant current, high efficiency, low ripple AC-DC LED lighting driver.
This engineering report describes a non-isolated 14 W output and high-line input voltage range (195 VAC–265 VAC) power supply utilizing the TNY279GN for an LED lighting application.
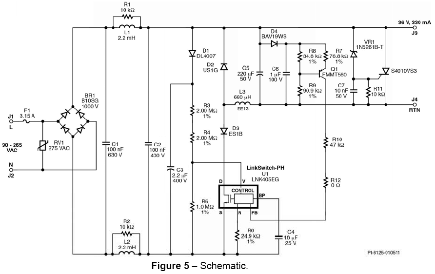
The document (linked below) describes a non-isolated, power-factor corrected, low THD, high efficiency LED driver designed to drive an LED string with a nominal voltage of 36 V at a current of 330 mA from an input voltage range of 90 VAC to 265 VAC. It is designed to fit inside a T8 tube fixture.
The RT7310 is a high power factor constant current LED driver which is optimized for the compatibility with phase-cut dimmers. It supports high power factor across a wide range of line voltages, and it drives the converter in the Quasi-Resonant (QR) mode to achieve higher efficiency.
RDK-801 is a 100 W LED ballast with 3-way dimming function. The LED ballast is designed to provide a 48 V output voltage across 0 mA to 2080 mA output current load with 3-way dimmable constant current at 48 V – 36 V LED voltage string. The design is optimized to operate from an input voltage range of 100 VAC to 277 VAC.
The EVL012LED is an LED driver board. This architecture is based on a two-stage approach: a front-end PFC preregulator and a downstream resonant half-bridge converter, using the new STNRG012 IC that embeds the controllers of both sections in the same device
Co-navigazione
L'uso della funzione di co-navigazione implica il consenso alla visualizzazione remota del proprio browser da parte di un tecnico dell'assistenza DigiKey. Quando si apre la finestra Co-navigazione, fornire al tecnico l'ID della sessione indicato nella barra degli strumenti.
DigiKey rispetta il diritto alla privacy. Per ulteriori informazioni, consultare la nostra Informativa sulla privacy e Informativa sui cookie.
Sì, abilita la co-navigazioneOttieni risposte veloci e precise dai tecnici e dagli esperti di DigiKey sul nostro TechForum.
Visita la pagina Assistenza del nostro sito Web per tutte le informazioni su ordini, spedizioni, consegne e molto altro.
Gli utenti registrati possono tener traccia degli ordini dal menu a discesa del proprio account, oppure facendo clic qui. *L'aggiornamento di stato di un ordine potrebbe richiedere anche 12 ore una volta effettuata l'ordinazione iniziale.
Gli utenti possono iniziare la procedura di restituzione dalla pagina Resi.
Gli utenti registrati possono creare preventivi da myLists.
Visitate la pagina di registrazione e inserite le informazioni richieste. Riceverete una mail di conferma al completamento della registrazione.
Di norma, gli ordini destinati all'Svizzera sono consegnati entro 48 ore, a seconda della località.
Spedizione gratuita in Svizzera per ordini superiori a $60 USD. A tutti gli ordini inferiori a $60 USD verrà aggiunto un costo di spedizione di $22 USD.
UPS, FedEx o DHL nolo prepagato: DDP (dazi doganali pagati da DigiKey)
Conto di credito per istituzioni e imprese qualificate
Pagamento anticipato tramite bonifico bancario
![]()
![]()
![]()
![]()
![]()


Altri prodotti da Partner pienamente autorizzati
Tempo medio di spedizione 1-3 giorni; potrebbero essere applicate spese di spedizione supplementari. Consultare la pagina del prodotto, il carrello e la procedura di acquisto per i tempi di spedizione effettivi.
Incoterms: CPT (dazi doganali e imposte/IVA da versare alla consegna)
Per maggiori informazioni, visitare la pagina Assistenza
Grazie!
Tieni d'occhio la posta in arrivo, che conterrà notizie e aggiornamenti da DigiKey!
Immettere un indirizzo e-mail