Di norma, gli ordini destinati all'Svizzera sono consegnati entro 48 ore, a seconda della località.
Spedizione gratuita in Svizzera per ordini superiori a $60 USD. A tutti gli ordini inferiori a $60 USD verrà aggiunto un costo di spedizione di $22 USD.
UPS, FedEx o DHL nolo prepagato: DDP (dazi doganali pagati da DigiKey)
Conto di credito per istituzioni e imprese qualificate
Pagamento anticipato tramite bonifico bancario
![]()
![]()
![]()
![]()
![]()


Altri prodotti da Partner pienamente autorizzati
Tempo medio di spedizione 1-3 giorni; potrebbero essere applicate spese di spedizione supplementari. Consultare la pagina del prodotto, il carrello e la procedura di acquisto per i tempi di spedizione effettivi.
Incoterms: CPT (dazi doganali e imposte/IVA da versare alla consegna)
Per maggiori informazioni, visitare la pagina Assistenza
The Silicon laboratories Si4455 EZRadio Two-Way Link Demo Kit (P/N EZR-LEDK2W-XXX) contains everything you need to familiarize yourself with and evaluate the Si4455 transceiver. The kit has three versions: one for the 434 MHz band, one for the 868 MHz band, and one for the 915 MHz band.
The Silicon laboratories Si4455 EZRadio Two-Way Link Demo Kit (P/N EZR-LEDK2W-XXX) contains everything you need to familiarize yourself with and evaluate the Si4455 transceiver. The kit has three versions: one for the 434 MHz band, one for the 868 MHz band, and one for the 915 MHz band.
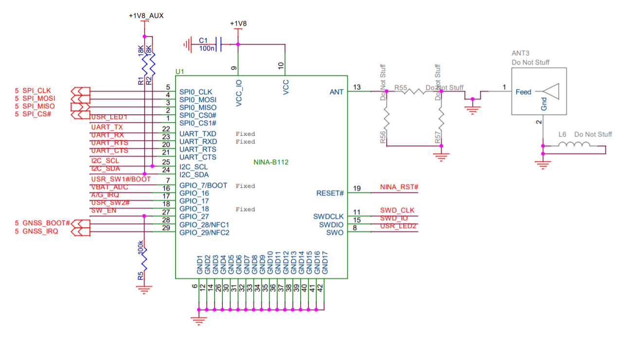
B201 is a location device that integrates the u-blox NINA-B1 and EVA-M8 series modules, thus making use of both the positioning and short range radio technologies. The hardware has been designed to optimize power consumption and it includes a solar panel solution and a rechargeable battery.
Microchip's RN2903 Low-Power Long Range LoRa Technology Transceiver module provides an easy to use, low-power solutions for long range wireless data transmission. The advanced command interface offers rapid time-to-market.
The Silicon laboratories Si4455 EZRadio Two-Way Link Demo Kit (P/N EZR-LEDK2W-XXX) contains everything you need to familiarize yourself with and evaluate the Si4455 transceiver. The kit has three versions: one for the 434 MHz band, one for the 868 MHz band, and one for the 915 MHz band.
Co-navigazione
L'uso della funzione di co-navigazione implica il consenso alla visualizzazione remota del proprio browser da parte di un tecnico dell'assistenza DigiKey. Quando si apre la finestra Co-navigazione, fornire al tecnico l'ID della sessione indicato nella barra degli strumenti.
DigiKey rispetta il diritto alla privacy. Per ulteriori informazioni, consultare la nostra Informativa sulla privacy e Informativa sui cookie.
Sì, abilita la co-navigazioneOttieni risposte veloci e precise dai tecnici e dagli esperti di DigiKey sul nostro TechForum.
Visita la pagina Assistenza del nostro sito Web per tutte le informazioni su ordini, spedizioni, consegne e molto altro.
Gli utenti registrati possono tener traccia degli ordini dal menu a discesa del proprio account, oppure facendo clic qui. *L'aggiornamento di stato di un ordine potrebbe richiedere anche 12 ore una volta effettuata l'ordinazione iniziale.
Gli utenti possono iniziare la procedura di restituzione dalla pagina Resi.
Gli utenti registrati possono creare preventivi da myLists.
Visitate la pagina di registrazione e inserite le informazioni richieste. Riceverete una mail di conferma al completamento della registrazione.
Di norma, gli ordini destinati all'Svizzera sono consegnati entro 48 ore, a seconda della località.
Spedizione gratuita in Svizzera per ordini superiori a $60 USD. A tutti gli ordini inferiori a $60 USD verrà aggiunto un costo di spedizione di $22 USD.
UPS, FedEx o DHL nolo prepagato: DDP (dazi doganali pagati da DigiKey)
Conto di credito per istituzioni e imprese qualificate
Pagamento anticipato tramite bonifico bancario
![]()
![]()
![]()
![]()
![]()


Altri prodotti da Partner pienamente autorizzati
Tempo medio di spedizione 1-3 giorni; potrebbero essere applicate spese di spedizione supplementari. Consultare la pagina del prodotto, il carrello e la procedura di acquisto per i tempi di spedizione effettivi.
Incoterms: CPT (dazi doganali e imposte/IVA da versare alla consegna)
Per maggiori informazioni, visitare la pagina Assistenza
Grazie!
Tieni d'occhio la posta in arrivo, che conterrà notizie e aggiornamenti da DigiKey!
Immettere un indirizzo e-mail