Maker.io main logo

4Duino uCAM-II Demo

2016-09-07 | By 4D Makers

License: None Arduino

uCAM-II is a highly  integrated micro serial camera which could be controlled by any host that requires a video camera or a JPEG compressed still camera for embedded imaging applications. uCAM-II processes various features making it trivial to interface to a microcontroller. Following are the list of few features to help you understand the module better.
  • 5V DC Supply nominal
  • On-board EEPROM providing a command based interface to external host
  • UART with 3.68Mbps for transferring JPEG still picture or RAW images.
  • On board VAG colour sensor and RAW/JPEG CODEC for different resolution
  • Built-in colour conversion circuits for 16-bit, 16-bit RGB, 8-bit Gray or standard JPEG images
  • No additional DRAM required

More information could be found from uCAM-II datasheet if required.

cam

This project allows the user to capture images in JPEG format using uCAM-II and save it in a uSD card. The 4Duino’s resistive touch display is used as a means for a graphical interface to control and notify the status of the uCAM-II.

Components

  • 4Duino
  • uCAM-II
  • Jumper Cables
  • Micro USB cable
  • µSD card

How it works

Initialization of uCAM-II Capturing and Saving JPEG Images

 how it works 1

Capturing and Saving JPEG Images

how it works 2

Implementation

Step 1: Build

Build the circuit as shown in the following diagram and schematic.

fritzing

Step 2: Program

Workshop 4 – 4Duino Extended Graphics environment is used to program this project.

This project requires the Arduino IDE to be installed as Workshop calls the Arduino IDE for compiling the Arduino sketches. The Arduino IDE however is not required to be opened or modified to program the 4Duino.

Open this file using Workshop 4.

 fle

 

Step 3: Comms Port

Connect the 4Duino to the PC using µUSB cable.

Then navigate to the Comms tab and select the Comms port to which the 4Duino connected.

 comms

Step 4: Compile and Upload

Finally, go back to “Home” tab and now click on the “Comp’nLoad” button.

 comp

The Workshop 4 IDE will prompt you to insert a µSD card to the PC in order to save the widget images. Insert µSD card, select the appropriate drive and press button “OK”.

 usd

If the µSD card has the widget images you can click button “No Thanks”.

Step 5: Insert µSD card

After uploading the program in to the 4Duino, it will try to mount the µSD card. If the µSD card is not present it will prints an error message.

 demoa

All you need to do is insert the µSD card you saved the image files to into the 4Duino.

Demonstration

Now you can easily an uCamII to capture and save JPEG images to your 4Duino projects.

 demo1

demo2 
sample image captured by uCam-II

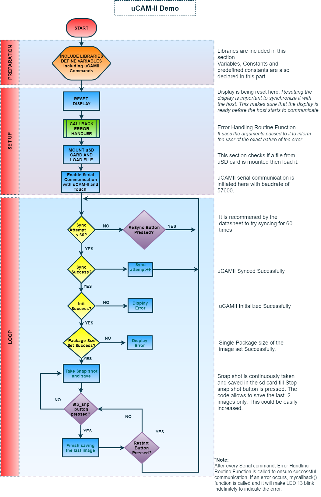
Flow chart – 4Duino code
camera

 

Have questions or comments? Continue the conversation on TechForum, DigiKey's online community and technical resource.