Adjustable Low EMI Switching Power Supply
2023-06-02 | By Hesam Moshiri
License: Attribution-NonCommercial-ShareAlike Power Supplies
A power supply is an essential tool on every electronics bench. The TPS54202 is a highly efficient 2A synchronous buck converter with a wide 28V input voltage range and low EMI figures, making it suitable for various applications. These features make the TPS54202 an excellent choice for building a power supply.
To achieve a low noise level and ensure high performance, I implemented a variety of input and output filters, along with following several PCB design techniques. The chip operates at a switching frequency of 500KHz and is equipped with internal loop compensation. Setting up the power supply is simple—just connect the input to a step-down AC transformer (e.g., 220V to 15V) and use a multiturn potentiometer to adjust the output voltage to your desired level.
For the schematic and PCB design, I utilized Altium Designer 23 and shared the project with my friends for feedback and updates using Altium-365.
I tested the circuit for output noise and load step response using Siglent SDS2102X Plus oscilloscope and Siglent SDL1020X-E DC load. I am confident that this circuit will meet your requirements for a compact and efficient power supply, providing reliable performance on your electronics bench.
Specifications
Input Voltage: 20V-AC Max
Output Voltage: 0.6V-DC up to VTR-1
Output Current: 2A, Max Cont.
Output Noise, No Load: 3mV(rms), 16mv(p-p)
Output Noise, Max Load: 6mV(rms), 30mV(p-p)
Voltage Drop, Max Load: 100mV
Circuit Analysis
Figure 1 shows the schematic diagram of the adjustable switching power supply. The circuit’s heart is the TPS54202 chip [1], REG.
Figure 1, Schematic diagram of the adjustable switching power supply (Altium)
C2 [2], C3 [2], C4, and C5 serve as input capacitors to reduce noise. It is important to consider the order in which these capacitors are placed, with the smallest capacitor positioned closest to the controller chip. An intriguing aspect of this controller chip is that it does not require a buck converter diode. Additionally, L1 is a 22uH inductor [3]. It is crucial to ensure that the saturation current of this inductor exceeds 2A.
R2 is a 5K multiturn potentiometer [4] to adjust the output voltage. The same as the input capacitors, the output capacitors (C6, C7, C8 [2], C9 [2]) are placed to reduce the output noise. FB is a ferrite bead, the combination of FB and C10 [2] creates a low-pass filter to reduce high-frequency noise even further.
P1 and P2 are 2.5mm male XH connectors. D1 … D4 are SS34 [5] Schottky diodes to build a bridge-rectifier to rectify the input AC voltage. The forward voltage drop of these diodes should not be higher than 0.5V.
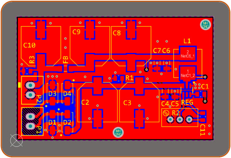
PCB Layout
Figure 2 shows the PCB layout of the adjustable switching power supply project. It’s a two layers PCB board and all components are SMD. Refer to the YouTube video that demonstrates the PCB design techniques I utilized. Figure 3 shows the assembly drawings.
Figure 2, PCB layout of the adjustable LOW EMI Switching Power Supply project (Altium)
Figure 3, Assembly drawings of the adjustable LOW EMI Switching Power Supply project
Assembly and Test
Figure 4 shows the assembled PCB board. You might have some challenges in soldering the REG, TPS54202. I used a microscope to solder this specific component, but it’s not impossible with the naked eye. If you don’t have time for such experiments, you can just order the board assembled.
Figure 4, Assembled PCB board for the adjustable Switching Power Supply project
Figure 5 shows the connection diagram of the power supply.
Figure 5, Connection diagram of the power supply
Figure 6 illustrates the output noise of the power supply with no load, measured using the Power Analysis feature of the Siglent SDS2102X Plus oscilloscope. Furthermore, Figure 7 displays the output noise of the power supply under maximum load (2A). In case you find these noise figures unsatisfactory, it is worth noting the significant input ripple at the controller input, which is depicted in Figure 8. Figure 9 shows the step response test result. For this test, I set the DC load to generate a 0.2A to 1.9A periodic current pulse and examine the output voltage for stability, recovery time, and ringing. As you see, the power supply performs well and recovers rapidly. Do not misunderstand the output noise/ripple with the step response instability.
Figure 6, Output noise of the adjustable low EMI switching power supply project (no load)
Figure 7, Output noise of the adjustable switching power supply project (max load, 2A)
Figure 8, Input ripple to the controller of the power supply (TPS54202)
Figure 9, Load step response test result
Bill of Materials
Figure 10 presents the bill of materials (BOM) for the project.
Figure 10, Bill of Materials of the project
