I conduttori per cuffie fanno il doppio del lavoro
È logico visualizzare un'antenna come un trasduttore bidirezionale tra l'energia elettromagnetica nello spazio libero come definito dalle equazioni di Maxwell e la tensione e la corrente RF confinate a conduttori o guide d'onda. Ma gli ingegneri si sforzano sempre di ottenere un unico percorso o interconnessione per svolgere un'altra funzione non correlata. Un buon esempio è il duplice uso di cavi per cuffie non schermati come antenne FM.
Le prime radio portatili AM/FM portatili utilizzavano due antenne: un lungo filo interno avvolto su un nucleo in ferrite per la banda AM a frequenza più bassa (550 ~ 1600 kHz) e un'antenna a frusta da uno a due metri lungo per la banda FM (88 ~ 108 MHz). Poiché queste radio sono diventate più piccole e ancora più portatili, alcuni fornitori hanno eliminato completamente gli altoparlanti interni, presumendo che gli utenti avrebbero invece optato per cuffie o auricolari cablati.
Ciò ha anche dato spazio a una tecnica semplice per eliminare la frusta FM tramite il semplice riutilizzo della connessione della presa per cuffie all'interno della radio. Lo stesso approccio è stato poi esteso ai lettori MP3 che includevano una funzione radio FM (Figura 1). La tecnica è ancora impiegata dai progettisti di molte piccole unità elettroniche con una radio FM.
Figura 1: Il lettore MP3 SanDisk Clip Jam misura solo 55 × 35 × 10 mm di spessore e funziona per 20 ore con una singola carica; la sua radio FM integrata utilizza il conduttore per cuffie obbligatorio come antenna. (Immagine per gentile concessione di Lifewire)
Un cavo per cuffie di base non schermato presenta tre conduttori. I canali audio sinistro e destro sono pilotati da un amplificatore per cuffie sui conduttori audio sinistro e destro, mentre il conduttore audio comune è utilizzato per il percorso di ritorno audio. Lo stesso cavo funziona anche come antenna FM, utilizzando un induttore per bloccare le radiofrequenze da terra pur consentendo al segnale audio di avere un ritorno a terra. Il circuito mostrato nella Figura 2 si basa su un ricevitore AM/FM Si47xx di Skyworks Solutions.
Figura 2: La disposizione di base per consentire al cavo per cuffie di funzionare anche come antenna FM richiede solo pochi componenti passivi aggiuntivi. (Immagine per gentile concessione di Skyworks Solutions, Inc.)
Un piccolo condensatore consente all'antenna RF di passare al front-end del ricevitore bloccando l'audio dall'ingresso dell'antenna. Le perline di ferrite forniscono un percorso audio a bassa impedenza e un percorso RF ad alta impedenza tra l'amplificatore per cuffie e le cuffie.
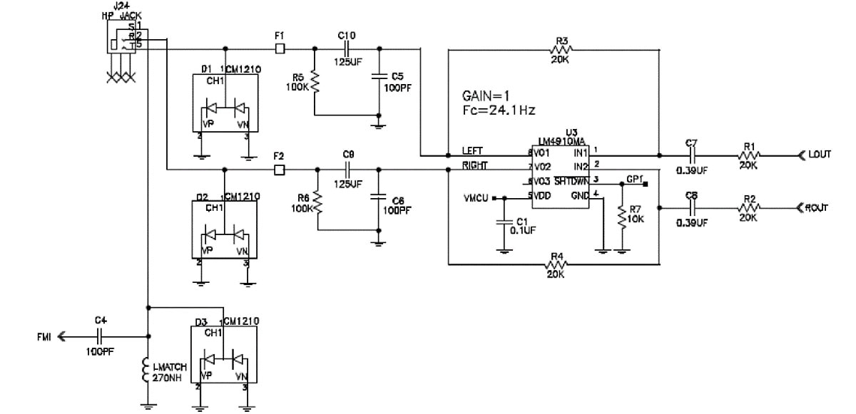
Un circuito effettivo è un po' più complicato, richiede alcuni componenti aggiuntivi per la protezione e la scarica di tensione e per garantire che i segnali siano diretti solo dove dovrebbero. Il progetto in Figura 3 utilizza un amplificatore di potenza per cuffie LM4910 di Texas Instruments configurato per assolvere questo ruolo, insieme a qualsiasi circuito di connessione/separazione del segnale dell'antenna necessario.
Figura 3: Questo amplificatore per cuffie LM4910 è predisposto tramite alcuni componenti passivi aggiuntivi per utilizzare i conduttori per cuffie come un'antenna FM. (Immagine per gentile concessione di Skyworks Solutions, Inc.)
La presa per cuffie sinistra/destra a tre fili riceve i segnali audio amplificati da LM4910, mentre il segnale FM separato raccolto dallo schermo/massa delle cuffie viene instradato al front-end del ricevitore tramite un condensatore da 100 pF. I diodi D1, D2 e D3 forniscono protezione nel caso in cui eventuali scariche elettrostatiche (ESD) superino i valori nominali dell'amplificatore per cuffie e del ricevitore.
Può sembrare che questa tecnica non debba essere limitata esclusivamente ai segnali di trasmissione in banda FM (da 88 a 108 MHz), ma essere possibile anche per la radio AM (da 550 a 1550 kHz). In teoria, potrebbe funzionare per le bande AM purché il conduttore per cuffie sia della lunghezza giusta. Il motivo per cui funziona per la banda FM è dovuto al fatto che un cavo per cuffie di lunghezza compresa tra 1 m e 1,5 m è circa la metà della lunghezza d'onda di un segnale FM in banda di trasmissione, il che lo rende risonante ed efficace in tale banda. Per la banda AM, il cavo per cuffie dovrebbe essere di circa 100 m, il che ovviamente non è pratico.
Conclusione
Gli ingegneri hanno sempre cercato di sfruttare una risorsa disponibile, ad esempio un cavo, per molteplici usi. Il duplice uso dei conduttori per cuffie come antenna FM è un esempio perfetto. Come mostrato, tutto ciò che serve è un amplificatore di potenza opportunamente configurato, alcuni componenti passivi per l'instradamento e diodi per la protezione.
Riferimenti
Skyworks Solutions, AN383, "Si47XX Antenna, Schematic, Layout, and Design Guidelines"
Have questions or comments? Continue the conversation on TechForum, DigiKey's online community and technical resource.
Visit TechForum

